Suppr超能文献

从.中分离得到的罕见溴二萜 Sphaerodactylomelol 的细胞毒性机制。

Cytotoxic Mechanism of Sphaerodactylomelol, an Uncommon Bromoditerpene Isolated from .

机构信息

MARE-Marine and Environmental Sciences Centre, Politécnico de Leiria, 2520-630 Peniche, Portugal.

Departament of Pharmacology, Faculty of Veterinary, University of Santiago de Compostela, 27002 Lugo, Spain.

出版信息

Molecules. 2021 Mar 4;26(5):1374. doi: 10.3390/molecules26051374.

Abstract

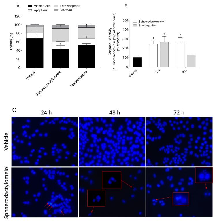
Marine natural products have exhibited uncommon chemical structures with relevant antitumor properties highlighting their potential to inspire the development of new anticancer agents. The goal of this work was to study the antitumor activities of the brominated diterpene sphaerodactylomelol, a rare example of the dactylomelane family. Cytotoxicity (10-100 µM; 24 h) was evaluated on tumor cells (A549, CACO-2, HCT-15, MCF-7, NCI-H226, PC-3, SH-SY5Y, SK-ML-28) and the effects estimated by MTT assay. Hydrogen peroxide (HO) levels and apoptosis biomarkers (membrane translocation of phosphatidylserine, depolarization of mitochondrial membrane potential, Caspase-9 activity, and DNA condensation and/or fragmentation) were studied in the breast adenocarcinoma cellular model (MCF-7) and its genotoxicity on mouse fibroblasts (L929). Sphaerodactylomelol displayed an IC range between 33.04 and 89.41 µM without selective activity for a specific tumor tissue. The cells' viability decrease was accompanied by an increase on HO production, a depolarization of mitochondrial membrane potential and an increase of Caspase-9 activity and DNA fragmentation. However, the DNA damage studies in L929 non-malignant cell line suggested that this compound is not genotoxic for normal fibroblasts. Overall, the results suggest that the cytotoxicity of sphaerodactylomelol seems to be mediated by an increase of HO levels and downstream apoptosis.

摘要

海洋天然产物具有不常见的化学结构和相关的抗肿瘤特性,这突出了它们作为新抗癌药物开发的潜力。这项工作的目的是研究溴代二萜鲨烯醇的抗肿瘤活性,这是罕见的鲨烯烷家族的一个例子。细胞毒性(10-100 μM;24 h)在肿瘤细胞(A549、CACO-2、HCT-15、MCF-7、NCI-H226、PC-3、SH-SY5Y、SK-ML-28)上进行评估,并通过 MTT 测定法估计效果。在乳腺癌细胞模型(MCF-7)中研究了过氧化氢(HO)水平和凋亡生物标志物(磷脂酰丝氨酸的膜易位、线粒体膜电位去极化、Caspase-9 活性以及 DNA 凝聚和/或片段化),并研究了其对小鼠成纤维细胞(L929)的遗传毒性。鲨烯醇在无特定肿瘤组织选择性活性的情况下,IC 范围在 33.04 和 89.41 μM 之间。细胞活力下降伴随着 HO 产生增加、线粒体膜电位去极化以及 Caspase-9 活性和 DNA 片段化增加。然而,在非恶性成纤维细胞系 L929 中进行的 DNA 损伤研究表明,该化合物对正常成纤维细胞没有遗传毒性。总的来说,结果表明鲨烯醇的细胞毒性似乎是通过增加 HO 水平和下游凋亡介导的。

https://cdn.ncbi.nlm.nih.gov/pmc/blobs/600f/7961984/cc2210226228/molecules-26-01374-g001.jpg

文献检索

告别复杂PubMed语法,用中文像聊天一样搜索,搜遍4000万医学文献。AI智能推荐,让科研检索更轻松。

立即免费搜索

文件翻译

保留排版,准确专业,支持PDF/Word/PPT等文件格式,支持 12+语言互译。

免费翻译文档

深度研究

AI帮你快速写综述,25分钟生成高质量综述,智能提取关键信息,辅助科研写作。

立即免费体验