• 文献检索
  • 文档翻译
  • 深度研究
  • 学术资讯
  • Suppr Zotero 插件Zotero 插件
  • 邀请有礼
  • 套餐&价格
  • 历史记录
应用&插件
Suppr Zotero 插件Zotero 插件浏览器插件Mac 客户端Windows 客户端微信小程序
定价
高级版会员购买积分包购买API积分包
服务
文献检索文档翻译深度研究API 文档MCP 服务
关于我们
关于 Suppr公司介绍联系我们用户协议隐私条款
关注我们

Suppr 超能文献

核心技术专利:CN118964589B侵权必究
粤ICP备2023148730 号-1Suppr @ 2026

文献检索

告别复杂PubMed语法,用中文像聊天一样搜索,搜遍4000万医学文献。AI智能推荐,让科研检索更轻松。

立即免费搜索

文件翻译

保留排版,准确专业,支持PDF/Word/PPT等文件格式,支持 12+语言互译。

免费翻译文档

深度研究

AI帮你快速写综述,25分钟生成高质量综述,智能提取关键信息,辅助科研写作。

立即免费体验

从中国不同来源采集的科罗拉多马铃薯甲虫(Say)微生物群落比较

Comparison of Microbial Communities in Colorado Potato Beetles ( Say) Collected From Different Sources in China.

作者信息

Yu Yanxue, Wang Yuhan, Li Hongwei, Yu Xin, Shi Wangpeng, Zhai Junfeng

机构信息

Institute of Plant Quarantine, Chinese Academy of Inspection and Quarantine, Beijing, China.

Biowavelet Ltd., Chongqing, China.

出版信息

Front Microbiol. 2021 Mar 19;12:639913. doi: 10.3389/fmicb.2021.639913. eCollection 2021.

DOI:10.3389/fmicb.2021.639913
PMID:33815327
原文链接:https://pmc.ncbi.nlm.nih.gov/articles/PMC8017321/
Abstract

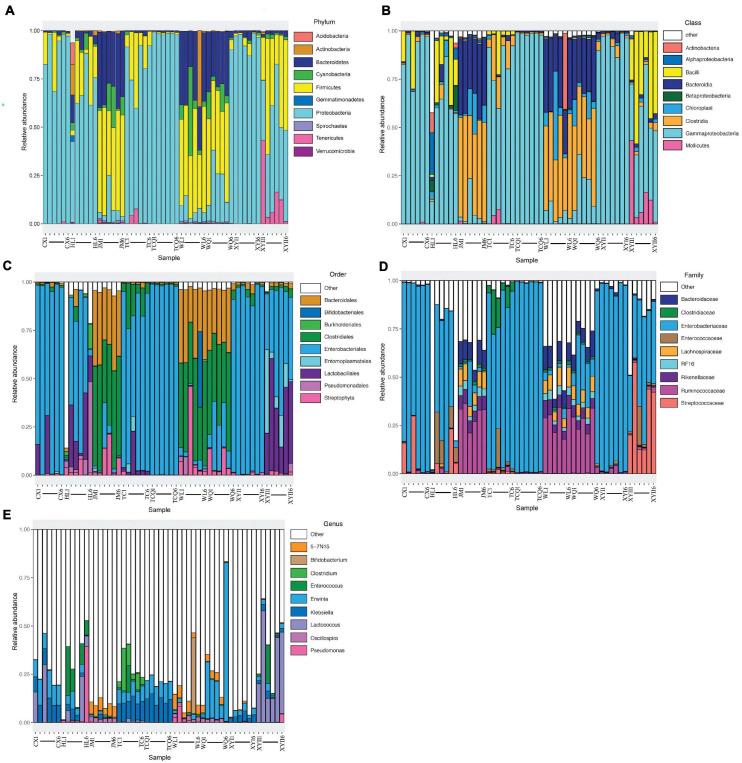
Microbial communities in insects are related to their geographical sources and contribute to adaptation to the local habitat. The Colorado potato beetle () (CPB) is a potato pest that causes serious economic losses in Xinjiang Uygur Autonomous Region (XJ) and Heilongjiang Province (HL), China. The influence of microorganisms in the invasion and dispersal of CPB is unclear. We studied microbial communities of CPB collected from nine geographic sources in China using high throughput sequencing technology. Bacteroidetes, Firmicutes, and Proteobacteria were the most dominant phyla, Clostridia, Bacteroidetes, and γ-Proteobacteria were the most dominant classes, Enterobacterales, Lactobacillales, Clostridiales, and Bacteroidales were the most dominant orders, and Enterobacteriaceae, Streptococcidae, Verrucomicrobiaceae, and Rikenellaceae were the most dominant families. There were significant differences, among sources, in the relative abundance of taxa at the genus level. A total of 383 genera were identified, and the dominant bacteria at the genus level were compared between XJ and HL. was the unique dominant microorganism in the HL area, and the other four microorganisms (, , , and ) were common within the 2 regions. Bacterial community diversity in CPB from Urumqi, Jimunai, and Wenquan was higher than diversity in other regions. T-Distributed Stochastic Neighbor Embedding (tSNE) analysis indicated that order and genus were appropriate taxonomic levels to distinguish geographical sources of CPB. These findings provide insight into the diversity of microorganisms of CPB in the differences among geographically isolated populations.

摘要

昆虫体内的微生物群落与其地理来源相关,并有助于适应当地栖息地。马铃薯甲虫是一种马铃薯害虫,在中国新疆维吾尔自治区和黑龙江省造成了严重的经济损失。微生物在马铃薯甲虫入侵和扩散中的作用尚不清楚。我们使用高通量测序技术研究了从中国九个地理来源采集的马铃薯甲虫的微生物群落。拟杆菌门、厚壁菌门和变形菌门是最主要的门类,梭菌纲、拟杆菌纲和γ-变形菌纲是最主要的纲,肠杆菌目、乳杆菌目、梭菌目和拟杆菌目是最主要的目,肠杆菌科、链球菌科、疣微菌科和理研菌科是最主要的科。在属水平上,不同来源的分类单元相对丰度存在显著差异。共鉴定出383个属,并比较了新疆和黑龙江地区属水平上的优势细菌。是黑龙江地区独特的优势微生物,其他四种微生物(、、和)在两个地区都很常见。来自乌鲁木齐、吉木乃和温泉的马铃薯甲虫的细菌群落多样性高于其他地区。T分布随机邻域嵌入(tSNE)分析表明,目和属是区分马铃薯甲虫地理来源的合适分类水平。这些发现为了解地理隔离种群差异中马铃薯甲虫微生物的多样性提供了见解。

https://cdn.ncbi.nlm.nih.gov/pmc/blobs/6cd3/8017321/09702b2dff04/fmicb-12-639913-g007.jpg
https://cdn.ncbi.nlm.nih.gov/pmc/blobs/6cd3/8017321/9e13eb1c3b27/fmicb-12-639913-g001.jpg
https://cdn.ncbi.nlm.nih.gov/pmc/blobs/6cd3/8017321/d6f3acf0a9ca/fmicb-12-639913-g002.jpg
https://cdn.ncbi.nlm.nih.gov/pmc/blobs/6cd3/8017321/fcb28e190390/fmicb-12-639913-g003.jpg
https://cdn.ncbi.nlm.nih.gov/pmc/blobs/6cd3/8017321/d9e40d8021af/fmicb-12-639913-g004.jpg
https://cdn.ncbi.nlm.nih.gov/pmc/blobs/6cd3/8017321/48bf49afd02d/fmicb-12-639913-g005.jpg
https://cdn.ncbi.nlm.nih.gov/pmc/blobs/6cd3/8017321/67300b8af8f5/fmicb-12-639913-g006.jpg
https://cdn.ncbi.nlm.nih.gov/pmc/blobs/6cd3/8017321/09702b2dff04/fmicb-12-639913-g007.jpg
https://cdn.ncbi.nlm.nih.gov/pmc/blobs/6cd3/8017321/9e13eb1c3b27/fmicb-12-639913-g001.jpg
https://cdn.ncbi.nlm.nih.gov/pmc/blobs/6cd3/8017321/d6f3acf0a9ca/fmicb-12-639913-g002.jpg
https://cdn.ncbi.nlm.nih.gov/pmc/blobs/6cd3/8017321/fcb28e190390/fmicb-12-639913-g003.jpg
https://cdn.ncbi.nlm.nih.gov/pmc/blobs/6cd3/8017321/d9e40d8021af/fmicb-12-639913-g004.jpg
https://cdn.ncbi.nlm.nih.gov/pmc/blobs/6cd3/8017321/48bf49afd02d/fmicb-12-639913-g005.jpg
https://cdn.ncbi.nlm.nih.gov/pmc/blobs/6cd3/8017321/67300b8af8f5/fmicb-12-639913-g006.jpg
https://cdn.ncbi.nlm.nih.gov/pmc/blobs/6cd3/8017321/09702b2dff04/fmicb-12-639913-g007.jpg

相似文献

1
Comparison of Microbial Communities in Colorado Potato Beetles ( Say) Collected From Different Sources in China.从中国不同来源采集的科罗拉多马铃薯甲虫(Say)微生物群落比较
Front Microbiol. 2021 Mar 19;12:639913. doi: 10.3389/fmicb.2021.639913. eCollection 2021.
2
Genetic relationships of introduced Colorado potato beetle Leptinotarsa decemlineata populations in Xinjiang, China.中国新疆引入的马铃薯甲虫(Leptinotarsa decemlineata)种群的遗传关系。
Insect Sci. 2013 Oct;20(5):643-54. doi: 10.1111/j.1744-7917.2012.01565.x. Epub 2012 Dec 6.
3
A switch of microbial flora coupled with ontogenetic niche shift in Leptinotarsa decemlineata.暗黑鳃金龟的微生物菌群转换与个体生态位转移。
Arch Insect Biochem Physiol. 2021 May;107(1):e21782. doi: 10.1002/arch.21782. Epub 2021 Mar 16.
4
Effect of temperature on the occurrence and distribution of colorado potato beetle (Coleoptera: Chrysomelidae) in China.温度对中国马铃薯甲虫(鞘翅目:叶甲科)发生与分布的影响
Environ Entomol. 2014 Apr;43(2):511-9. doi: 10.1603/EN13317.
5
Evaluation of the resistance of transgenic potato plants expressing various levels of Cry3A against the Colorado potato beetle (Leptinotarsa decemlineata Say) in the laboratory and field.评价表达不同水平 Cry3A 的转基因马铃薯植株对实验室和田间条件下的美洲马铃薯甲虫(Leptinotarsa decemlineata Say)的抗性。
Pest Manag Sci. 2012 Dec;68(12):1595-604. doi: 10.1002/ps.3356. Epub 2012 Jul 13.
6
Prevalence of Endosymbionts in Polish Populations of Leptinotarsa decemlineata (Coleoptera: Chrysomelidae).波兰马铃薯甲虫(鞘翅目:叶甲科)种群内共生菌的流行情况
J Insect Sci. 2015 Jul 23;15(1). doi: 10.1093/jisesa/iev085. Print 2015.
7
Transgenic potato plants expressing cry3A gene confer resistance to Colorado potato beetle.表达cry3A基因的转基因马铃薯植株对科罗拉多马铃薯甲虫具有抗性。
C R Biol. 2015 Jul;338(7):443-50. doi: 10.1016/j.crvi.2015.04.005. Epub 2015 May 27.
8
Elevated rates of positive selection drive the evolution of pestiferousness in the Colorado potato beetle (Leptinotarsa decemlineata, Say).正选择率升高推动了科罗拉多马铃薯甲虫(Leptinotarsa decemlineata, Say)有害性的进化。
Mol Ecol. 2021 Jan;30(1):237-254. doi: 10.1111/mec.15703. Epub 2020 Nov 11.
9
Population structure and pattern of geographic differentiation of Colorado potato beetle, Leptinotarsa decemlineata (Coleoptera: Chrysomelidae) in Turkey.土耳其的马铃薯甲虫(鞘翅目:叶甲科)的种群结构和地理分化模式。
Pest Manag Sci. 2022 Sep;78(9):3804-3814. doi: 10.1002/ps.6663. Epub 2021 Oct 19.
10
Extraordinary Adaptive Plasticity of Colorado Potato Beetle: "Ten-Striped Spearman" in the Era of Biotechnological Warfare.科罗拉多马铃薯甲虫的非凡适应性可塑性:生物技术战争时代的“十条纹斯皮尔曼”
Int J Mol Sci. 2016 Sep 13;17(9):1538. doi: 10.3390/ijms17091538.

引用本文的文献

1
Functional and Compositional Changes in Gut Microbiome in Different Habitats: Unraveling the Complexity of Invasive Adaptation.不同栖息地肠道微生物群的功能和组成变化:揭示侵袭性适应的复杂性
Int J Mol Sci. 2024 Feb 21;25(5):2526. doi: 10.3390/ijms25052526.
2
Effect of host shift on the gut microbes of (Coquillett) (Diptera: Tephritidae).寄主转移对(Coquillett)(双翅目:实蝇科)肠道微生物的影响。
Front Microbiol. 2023 Nov 21;14:1264788. doi: 10.3389/fmicb.2023.1264788. eCollection 2023.
3
Gut microbiota influences feeding behavior via changes in olfactory receptor gene expression in Colorado potato beetles.

本文引用的文献

1
DNA barcoding in quarantine inspection: a case study on quarantine insect monitoring for Lepidoptera obtained through quarantine inspection on foreign vessels.检疫检验中的DNA条形码技术:以外轮检疫截获鳞翅目检疫性昆虫监测为例
Mitochondrial DNA B Resour. 2018 Dec 27;4(1):43-48. doi: 10.1080/23802359.2018.1536447. eCollection 2019.
2
Gut Microbiota Mediate Insecticide Resistance in the Diamondback Moth, (L.).肠道微生物群介导小菜蛾(Plutella xylostella (L.))的抗药性。
Front Microbiol. 2018 Jan 23;9:25. doi: 10.3389/fmicb.2018.00025. eCollection 2018.
3
Gut microbiota composition is associated with environmental landscape in honey bees.
肠道微生物群通过改变科罗拉多马铃薯甲虫嗅觉受体基因的表达来影响其取食行为。
Front Microbiol. 2023 Jun 28;14:1197700. doi: 10.3389/fmicb.2023.1197700. eCollection 2023.
4
Role of gut symbionts of insect pests: A novel target for insect-pest control.害虫肠道共生菌的作用:害虫防治的新靶点。
Front Microbiol. 2023 Mar 13;14:1146390. doi: 10.3389/fmicb.2023.1146390. eCollection 2023.
5
Gut bacterial communities and their assembly processing in from different geographic sources.来自不同地理来源的肠道细菌群落及其组装过程。
Front Microbiol. 2022 Dec 15;13:1035644. doi: 10.3389/fmicb.2022.1035644. eCollection 2022.
蜜蜂的肠道微生物群组成与环境景观有关。
Ecol Evol. 2017 Nov 30;8(1):441-451. doi: 10.1002/ece3.3597. eCollection 2018 Jan.
4
Host plant species determines symbiotic bacterial community mediating suppression of plant defenses.宿主植物种类决定了介导抑制植物防御的共生细菌群落。
Sci Rep. 2017 Jan 3;7:39690. doi: 10.1038/srep39690.
5
Biodiversity and Activity of the Gut Microbiota across the Life History of the Insect Herbivore Spodoptera littoralis.昆虫植食者斜纹夜蛾生活史各阶段的肠道微生物多样性和活性
Sci Rep. 2016 Jul 8;6:29505. doi: 10.1038/srep29505.
6
The gut microbiota of the pine weevil is similar across Europe and resembles that of other conifer-feeding beetles.欧洲松墨天牛的肠道微生物群相似,且与其他以针叶树为食的甲虫的肠道微生物群类似。
Mol Ecol. 2016 Aug;25(16):4014-31. doi: 10.1111/mec.13702. Epub 2016 Aug 9.
7
Surveying the endomicrobiome and ectomicrobiome of bark beetles: The case of Dendroctonus simplex.研究树皮甲虫的体内微生物群和体表微生物群:以简单齿小蠹为例。
Sci Rep. 2015 Nov 26;5:17190. doi: 10.1038/srep17190.
8
Prevalence of Endosymbionts in Polish Populations of Leptinotarsa decemlineata (Coleoptera: Chrysomelidae).波兰马铃薯甲虫(鞘翅目:叶甲科)种群内共生菌的流行情况
J Insect Sci. 2015 Jul 23;15(1). doi: 10.1093/jisesa/iev085. Print 2015.
9
DNA barcodes for ecology, evolution, and conservation.用于生态学、进化和保护的 DNA 条码。
Trends Ecol Evol. 2015 Jan;30(1):25-35. doi: 10.1016/j.tree.2014.10.008. Epub 2014 Nov 19.
10
High Variation in Single Nucleotide Polymorphisms (SNPs) and Insertions/Deletions (Indels) in the Highly Invasive Bemisia tabaci (Gennadius) (Hemiptera: Aleyrodidae) Middle East-Asia Minor 1 (MEAM1).高侵袭性烟粉虱中东-小亚细亚1型(MEAM1)单核苷酸多态性(SNP)和插入/缺失(Indel)的高度变异
Neotrop Entomol. 2013 Oct;42(5):521-6. doi: 10.1007/s13744-013-0152-2. Epub 2013 Jul 31.