Suppr超能文献

着丝粒蛋白 A 的 N 端尾部与 KNL-2 相互作用,对于着丝粒染色质的组装是必需的。

The N-terminal tail of CENP-A interacts with KNL-2 and is essential for centromeric chromatin assembly.

机构信息

Ludwig Institute for Cancer Research, San Diego Branch, La Jolla, CA 92093.

Small Molecule Discovery Program, Ludwig Institute for Cancer Research, La Jolla, CA 92093.

出版信息

Mol Biol Cell. 2021 Jun 1;32(12):1193-1201. doi: 10.1091/mbc.E20-12-0798. Epub 2021 Apr 14.

Abstract

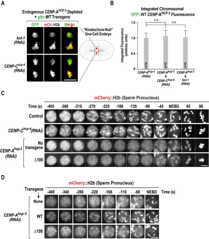
Centromeres are epigenetically defined by the centromere-specific histone H3 variant CENP-A. Specialized loading machinery, including the histone chaperone HJURP/Scm3, participates in CENP-A nucleosome assembly. However, Scm3/HJURP is missing from multiple lineages, including nematodes, with CENP-A-dependent centromeres. Here, we show that the extended N-terminal tail of CENP-A contains a predicted structured region that is essential for centromeric chromatin assembly; removal of this region prevents CENP-A loading, resulting in failure of kinetochore assembly and defective chromosome condensation. By contrast, the N-tail mutant CENP-A localizes normally in the presence of endogenous CENP-A. The portion of the N-tail containing the predicted structured region binds to KNL-2, a conserved SANTA domain and Myb domain-containing protein (referred to as M18BP1 in vertebrates) specifically involved in CENP-A chromatin assembly. This direct interaction is conserved in the related nematode , despite divergence of the N-tail and KNL-2 primary sequences. Thus, the extended N-tail of CENP-A is essential for CENP-A chromatin assembly in and partially substitutes for the function of Scm3/HJURP, in that it mediates a direct interaction between CENP-A and KNL-2. These results highlight an evolutionary variation on centromeric chromatin assembly in the absence of a dedicated CENP-A-specific chaperone/targeting factor of the Scm3/HJURP family.

摘要

着丝粒是由着丝粒特异性组蛋白 H3 变体 CENP-A 表观定义的。包括组蛋白伴侣 HJURP/Scm3 在内的专门加载机制参与了 CENP-A 核小体的组装。然而,包括线虫在内的多个谱系中都缺少 Scm3/HJURP,而这些谱系中的着丝粒依赖于 CENP-A。在这里,我们表明 CENP-A 的扩展 N 端尾巴包含一个预测的结构区域,该区域对于着丝粒染色质组装至关重要;去除该区域会阻止 CENP-A 的加载,从而导致动粒组装失败和染色体凝聚缺陷。相比之下,在存在内源性 CENP-A 的情况下,N 端尾巴突变体 CENP-A 可以正常定位。包含预测结构区域的 N 端尾巴部分与 KNL-2 结合,KNL-2 是一种保守的 SANTA 结构域和 Myb 结构域蛋白(在脊椎动物中称为 M18BP1),专门参与 CENP-A 染色质组装。尽管 N 端尾巴和 KNL-2 一级序列存在差异,但这种直接相互作用在相关的线虫中仍然保守。因此,CENP-A 的扩展 N 端尾巴对于 CENP-A 在 中的染色质组装是必不可少的,并且部分替代了 Scm3/HJURP 的功能,因为它介导了 CENP-A 和 KNL-2 之间的直接相互作用。这些结果强调了在没有专用 CENP-A 特异性伴侣/靶向因子的情况下,着丝粒染色质组装的进化变化。

https://cdn.ncbi.nlm.nih.gov/pmc/blobs/25ed/8351560/9476b6ec2abe/mbc-32-1193-g001.jpg

文献检索

告别复杂PubMed语法,用中文像聊天一样搜索,搜遍4000万医学文献。AI智能推荐,让科研检索更轻松。

立即免费搜索

文件翻译

保留排版,准确专业,支持PDF/Word/PPT等文件格式,支持 12+语言互译。

免费翻译文档

深度研究

AI帮你快速写综述,25分钟生成高质量综述,智能提取关键信息,辅助科研写作。

立即免费体验