Suppr超能文献

DNAJC9 将热休克分子伴侣整合到组蛋白伴侣网络中。

DNAJC9 integrates heat shock molecular chaperones into the histone chaperone network.

机构信息

Novo Nordisk Foundation Center for Protein Research (CPR), University of Copenhagen, Copenhagen, Denmark; Biotech Research and Innovation Centre (BRIC), University of Copenhagen, Copenhagen, Denmark.

Key Laboratory of Molecular Design for Plant Cell Factory of Guangdong Higher Education Institutes, Department of Biology, School of Life Sciences, Southern University of Science and Technology, Shenzhen 518055, China.

出版信息

Mol Cell. 2021 Jun 17;81(12):2533-2548.e9. doi: 10.1016/j.molcel.2021.03.041. Epub 2021 Apr 14.

Abstract

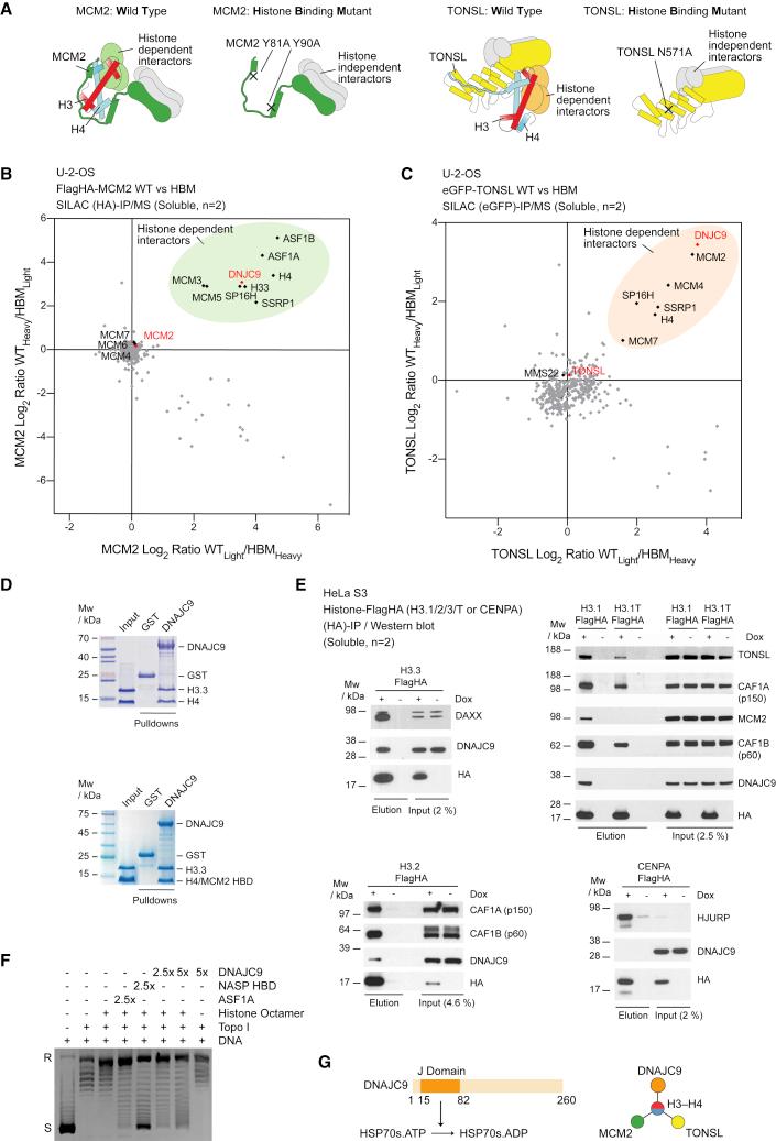
From biosynthesis to assembly into nucleosomes, histones are handed through a cascade of histone chaperones, which shield histones from non-specific interactions. Whether mechanisms exist to safeguard the histone fold during histone chaperone handover events or to release trapped intermediates is unclear. Using structure-guided and functional proteomics, we identify and characterize a histone chaperone function of DNAJC9, a heat shock co-chaperone that promotes HSP70-mediated catalysis. We elucidate the structure of DNAJC9, in a histone H3-H4 co-chaperone complex with MCM2, revealing how this dual histone and heat shock co-chaperone binds histone substrates. We show that DNAJC9 recruits HSP70-type enzymes via its J domain to fold histone H3-H4 substrates: upstream in the histone supply chain, during replication- and transcription-coupled nucleosome assembly, and to clean up spurious interactions. With its dual functionality, DNAJC9 integrates ATP-resourced protein folding into the histone supply pathway to resolve aberrant intermediates throughout the dynamic lives of histones.

摘要

从生物合成到组装成核小体,组蛋白通过一连串的组蛋白伴侣传递,这些伴侣可以防止组蛋白发生非特异性相互作用。在组蛋白伴侣交接过程中是否存在保护组蛋白折叠的机制,或者是否存在释放被困中间体的机制尚不清楚。使用结构导向和功能蛋白质组学,我们鉴定并表征了 DNAJC9 的组蛋白伴侣功能,DNAJC9 是一种热休克共伴侣,可促进 HSP70 介导的催化。我们阐明了 DNAJC9 与 MCM2 形成的组蛋白 H3-H4 共伴侣复合物的结构,揭示了这种双重组蛋白和热休克共伴侣如何结合组蛋白底物。我们表明,DNAJC9 通过其 J 结构域招募 HSP70 型酶,折叠组蛋白 H3-H4 底物:在组蛋白供应链的上游,在复制和转录偶联的核小体组装过程中,以及清除虚假相互作用。凭借其双重功能,DNAJC9 将 ATP 资源蛋白折叠整合到组蛋白供应途径中,以解决组蛋白动态生命过程中的异常中间体。

https://cdn.ncbi.nlm.nih.gov/pmc/blobs/675a/8221569/789fed721e4f/fx1.jpg

文献检索

告别复杂PubMed语法,用中文像聊天一样搜索,搜遍4000万医学文献。AI智能推荐,让科研检索更轻松。

立即免费搜索

文件翻译

保留排版,准确专业,支持PDF/Word/PPT等文件格式,支持 12+语言互译。

免费翻译文档

深度研究

AI帮你快速写综述,25分钟生成高质量综述,智能提取关键信息,辅助科研写作。

立即免费体验