Waisman Center, University of Wisconsin-Madison, Madison, WI, USA.
Department of Neuroscience, School of Medicine and Public Health, University of Wisconsin-Madison, Madison, WI, USA.
Mol Psychiatry. 2021 Nov;26(11):6845-6867. doi: 10.1038/s41380-021-01096-z. Epub 2021 Apr 16.
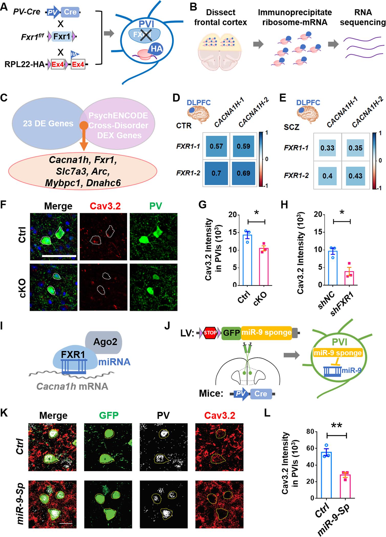
Parvalbumin interneurons (PVIs) are affected in many psychiatric disorders including schizophrenia (SCZ), however the mechanism remains unclear. FXR1, a high confident risk gene for SCZ, is indispensable but its role in the brain is largely unknown. We show that deleting FXR1 from PVIs of medial prefrontal cortex (mPFC) leads to reduced PVI excitability, impaired mPFC gamma oscillation, and SCZ-like behaviors. PVI-specific translational profiling reveals that FXR1 regulates the expression of Cacna1h/Cav3.2 a T-type calcium channel implicated in autism and epilepsy. Inhibition of Cav3.2 in PVIs of mPFC phenocopies whereas elevation of Cav3.2 in PVIs of mPFC rescues behavioral deficits resulted from FXR1 deficiency. Stimulation of PVIs using a gamma oscillation-enhancing light flicker rescues behavioral abnormalities caused by FXR1 deficiency in PVIs. This work unveils the function of a newly identified SCZ risk gene in SCZ-relevant neurons and identifies a therapeutic target and a potential noninvasive treatment for psychiatric disorders.
颗粒细胞间神经元(PVIs)在许多精神疾病中受到影响,包括精神分裂症(SCZ),但其机制仍不清楚。FXR1 是 SCZ 的高置信风险基因,它是不可或缺的,但它在大脑中的作用在很大程度上是未知的。我们表明,从中脑前额叶皮层(mPFC)的 PVIs 中删除 FXR1 会导致 PVIs 兴奋性降低、mPFC 伽马振荡受损和类似 SCZ 的行为。PVIs 特异性翻译谱分析表明,FXR1 调节 Cacna1h/Cav3.2 的表达,Cav3.2 是一种与自闭症和癫痫有关的 T 型钙通道。在 mPFC 的 PVIs 中抑制 Cav3.2 可模拟 FXR1 缺失引起的行为缺陷,而在 mPFC 的 PVIs 中升高 Cav3.2 可挽救 FXR1 缺失引起的行为缺陷。使用增强伽马振荡的光闪烁刺激 PVIs 可挽救由 PVIs 中的 FXR1 缺乏引起的行为异常。这项工作揭示了一个新发现的 SCZ 风险基因在与 SCZ 相关神经元中的功能,并确定了精神疾病的治疗靶点和潜在的非侵入性治疗方法。