• 文献检索
  • 文档翻译
  • 深度研究
  • 学术资讯
  • Suppr Zotero 插件Zotero 插件
  • 邀请有礼
  • 套餐&价格
  • 历史记录
应用&插件
Suppr Zotero 插件Zotero 插件浏览器插件Mac 客户端Windows 客户端微信小程序
定价
高级版会员购买积分包购买API积分包
服务
文献检索文档翻译深度研究API 文档MCP 服务
关于我们
关于 Suppr公司介绍联系我们用户协议隐私条款
关注我们

Suppr 超能文献

核心技术专利:CN118964589B侵权必究
粤ICP备2023148730 号-1Suppr @ 2026

文献检索

告别复杂PubMed语法,用中文像聊天一样搜索,搜遍4000万医学文献。AI智能推荐,让科研检索更轻松。

立即免费搜索

文件翻译

保留排版,准确专业,支持PDF/Word/PPT等文件格式,支持 12+语言互译。

免费翻译文档

深度研究

AI帮你快速写综述,25分钟生成高质量综述,智能提取关键信息,辅助科研写作。

立即免费体验

挖掘在真核生物深度进化过程中被征用的长末端重复序列反转录转座子gag基因。

Unearthing LTR Retrotransposon gag Genes Co-opted in the Deep Evolution of Eukaryotes.

作者信息

Wang Jianhua, Han Guan-Zhu

机构信息

Jiangsu Key Laboratory for Microbes and Functional Genomics, College of Life Sciences, Nanjing Normal University, Nanjing, Jiangsu, China.

出版信息

Mol Biol Evol. 2021 Jul 29;38(8):3267-3278. doi: 10.1093/molbev/msab101.

DOI:10.1093/molbev/msab101
PMID:33871607
原文链接:https://pmc.ncbi.nlm.nih.gov/articles/PMC8321522/
Abstract

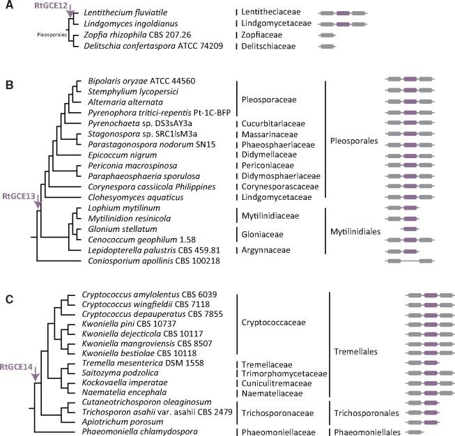
LTR retrotransposons comprise a major component of the genomes of eukaryotes. On occasion, retrotransposon genes can be recruited by their hosts for diverse functions, a process formally referred to as co-option. However, a comprehensive picture of LTR retrotransposon gag gene co-option in eukaryotes is still lacking, with several documented cases exclusively involving Ty3/Gypsy retrotransposons in animals. Here, we use a phylogenomic approach to systemically unearth co-option of retrotransposon gag genes above the family level of taxonomy in 2,011 eukaryotes, namely co-option occurring during the deep evolution of eukaryotes. We identify a total of 14 independent gag gene co-option events across more than 740 eukaryote families, eight of which have not been reported previously. Among these retrotransposon gag gene co-option events, nine, four, and one involve gag genes of Ty3/Gypsy, Ty1/Copia, and Bel-Pao retrotransposons, respectively. Seven, four, and three co-option events occurred in animals, plants, and fungi, respectively. Interestingly, two co-option events took place in the early evolution of angiosperms. Both selective pressure and gene expression analyses further support that these co-opted gag genes might perform diverse cellular functions in their hosts, and several co-opted gag genes might be subject to positive selection. Taken together, our results provide a comprehensive picture of LTR retrotransposon gag gene co-option events that occurred during the deep evolution of eukaryotes and suggest paucity of LTR retrotransposon gag gene co-option during the deep evolution of eukaryotes.

摘要

长末端重复序列(LTR)逆转录转座子是真核生物基因组的主要组成部分。偶尔,逆转录转座子基因会被其宿主招募来执行多种功能,这一过程被正式称为共选项。然而,真核生物中LTR逆转录转座子gag基因共选项的全貌仍然缺乏,仅有几例记录在案的情况专门涉及动物中的Ty3/Gypsy逆转录转座子。在这里,我们使用系统发育基因组学方法,系统地发掘2011种真核生物在分类科级以上水平上逆转录转座子gag基因的共选项,即真核生物深度进化过程中发生的共选项。我们在超过740个真核生物家族中总共鉴定出14个独立的gag基因共选项事件,其中8个此前未被报道。在这些逆转录转座子gag基因共选项事件中,9个、4个和1个分别涉及Ty3/Gypsy、Ty1/Copia和Bel-Pao逆转录转座子的gag基因。7个、4个和3个共选项事件分别发生在动物、植物和真菌中。有趣的是,两个共选项事件发生在被子植物的早期进化过程中。选择性压力和基因表达分析都进一步支持这些被共选的gag基因可能在其宿主中执行多种细胞功能,并且几个被共选的gag基因可能受到正选择。综上所述,我们的结果提供了真核生物深度进化过程中发生的LTR逆转录转座子gag基因共选项事件的全貌,并表明真核生物深度进化过程中LTR逆转录转座子gag基因共选项较少。

https://cdn.ncbi.nlm.nih.gov/pmc/blobs/b381/8321522/0722ef764098/msab101f5.jpg
https://cdn.ncbi.nlm.nih.gov/pmc/blobs/b381/8321522/4c82b0105243/msab101f1.jpg
https://cdn.ncbi.nlm.nih.gov/pmc/blobs/b381/8321522/8695071e35c8/msab101f2.jpg
https://cdn.ncbi.nlm.nih.gov/pmc/blobs/b381/8321522/8218318544f8/msab101f3.jpg
https://cdn.ncbi.nlm.nih.gov/pmc/blobs/b381/8321522/9d6c7f3066ac/msab101f4.jpg
https://cdn.ncbi.nlm.nih.gov/pmc/blobs/b381/8321522/0722ef764098/msab101f5.jpg
https://cdn.ncbi.nlm.nih.gov/pmc/blobs/b381/8321522/4c82b0105243/msab101f1.jpg
https://cdn.ncbi.nlm.nih.gov/pmc/blobs/b381/8321522/8695071e35c8/msab101f2.jpg
https://cdn.ncbi.nlm.nih.gov/pmc/blobs/b381/8321522/8218318544f8/msab101f3.jpg
https://cdn.ncbi.nlm.nih.gov/pmc/blobs/b381/8321522/9d6c7f3066ac/msab101f4.jpg
https://cdn.ncbi.nlm.nih.gov/pmc/blobs/b381/8321522/0722ef764098/msab101f5.jpg

相似文献

1
Unearthing LTR Retrotransposon gag Genes Co-opted in the Deep Evolution of Eukaryotes.挖掘在真核生物深度进化过程中被征用的长末端重复序列反转录转座子gag基因。
Mol Biol Evol. 2021 Jul 29;38(8):3267-3278. doi: 10.1093/molbev/msab101.
2
Network dynamics of eukaryotic LTR retroelements beyond phylogenetic trees.真核 LTR 反转录元件的系统发生树之外的网络动态。
Biol Direct. 2009 Nov 2;4:41. doi: 10.1186/1745-6150-4-41.
3
Frequent Retroviral Gene Co-option during the Evolution of Vertebrates.脊椎动物进化过程中频繁的逆转录病毒基因征用
Mol Biol Evol. 2020 Nov 1;37(11):3232-3242. doi: 10.1093/molbev/msaa180.
4
Genome-wide characterization of long terminal repeat -retrotransposons in apple reveals the differences in heterogeneity and copy number between Ty1-copia and Ty3-gypsy retrotransposons.苹果中长末端重复逆转座子的全基因组特征揭示了Ty1-copia和Ty3-gypsy逆转座子在异质性和拷贝数上的差异。
J Integr Plant Biol. 2008 Sep;50(9):1130-9. doi: 10.1111/j.1744-7909.2008.00717.x.
5
Cellular genes derived from Gypsy/Ty3 retrotransposons in mammalian genomes.哺乳动物基因组中源自吉普赛/ Ty3逆转录转座子的细胞基因。
Ann N Y Acad Sci. 2009 Oct;1178:233-43. doi: 10.1111/j.1749-6632.2009.05005.x.
6
LTR-retrotransposons in plants: Engines of evolution.植物中的长末端重复序列逆转座子:进化的引擎
Gene. 2017 Aug 30;626:14-25. doi: 10.1016/j.gene.2017.04.051. Epub 2017 May 2.
7
Relationships of gag-pol diversity between Ty3/Gypsy and Retroviridae LTR retroelements and the three kings hypothesis.Ty3/吉普赛病毒与逆转录病毒科LTR逆转录元件之间的gag-pol多样性关系及三域假说
BMC Evol Biol. 2008 Oct 8;8:276. doi: 10.1186/1471-2148-8-276.
8
Mollusc genomes reveal variability in patterns of LTR-retrotransposons dynamics.软体动物基因组揭示了 LTR 反转录转座子动态模式的可变性。
BMC Genomics. 2018 Nov 15;19(1):821. doi: 10.1186/s12864-018-5200-1.
9
A co-opted gypsy-type LTR-retrotransposon is conserved in the genomes of humans, sheep, mice, and rats.一种被征募的吉普赛型长末端重复序列逆转座子在人类、绵羊、小鼠和大鼠的基因组中保守存在。
Curr Biol. 2003 Sep 2;13(17):1518-23. doi: 10.1016/s0960-9822(03)00618-3.
10
Characterization of ten novel Ty1/copia-like retrotransposon families of the grapevine genome.葡萄基因组中十个新型Ty1/copia类逆转座子家族的特征分析。
BMC Genomics. 2008 Oct 9;9:469. doi: 10.1186/1471-2164-9-469.

引用本文的文献

1
Birth of protein-coding exons by ancient domestication of LINE-1 retrotransposon.通过LINE-1逆转录转座子的古代驯化产生蛋白质编码外显子。
Genome Res. 2025 Jun 2;35(6):1287-1300. doi: 10.1101/gr.280007.124.
2
Gag proteins encoded by endogenous retroviruses are required for zebrafish development.内源性逆转录病毒编码的Gag蛋白是斑马鱼发育所必需的。
Proc Natl Acad Sci U S A. 2025 May 6;122(18):e2411446122. doi: 10.1073/pnas.2411446122. Epub 2025 Apr 28.
3
The gag-like gene RTL8 antagonizes PEG10-mediated virus like particles.类gag基因RTL8可拮抗PEG10介导的病毒样颗粒。

本文引用的文献

1
A genome-scale phylogeny of the kingdom Fungi.真核生物王国的基因组规模系统发育。
Curr Biol. 2021 Apr 26;31(8):1653-1665.e5. doi: 10.1016/j.cub.2021.01.074. Epub 2021 Feb 18.
2
Transposable element-derived sequences in vertebrate development.脊椎动物发育过程中可转座元件衍生的序列。
Mob DNA. 2021 Jan 6;12(1):1. doi: 10.1186/s13100-020-00229-5.
3
SMART: recent updates, new developments and status in 2020.SMART:最新更新、新进展和 2020 年的现状。
PLoS One. 2024 Dec 30;19(12):e0310946. doi: 10.1371/journal.pone.0310946. eCollection 2024.
4
Natural Transposable Element Insertions Contribute to Host Fitness in Model Yeasts.自然转座元件插入对模式酵母中的宿主适应性有贡献。
Genome Biol Evol. 2024 Sep 3;16(9). doi: 10.1093/gbe/evae193.
5
Evolution of Virus-like Features and Intrinsically Disordered Regions in Retrotransposon-derived Mammalian Genes.逆转座子衍生的哺乳动物基因中病毒样特征和固有无序区的进化。
Mol Biol Evol. 2024 Aug 2;41(8). doi: 10.1093/molbev/msae154.
6
Gag proteins encoded by endogenous retroviruses are required for zebrafish development.内源性逆转录病毒编码的Gag蛋白是斑马鱼发育所必需的。
bioRxiv. 2024 Mar 25:2024.03.25.586437. doi: 10.1101/2024.03.25.586437.
7
The Dynamic Interplay Between Ribosomal DNA and Transposable Elements: A Perspective From Genomics and Cytogenetics.核糖体 DNA 与转座元件之间的动态相互作用:从基因组学和细胞遗传学角度看。
Mol Biol Evol. 2024 Mar 1;41(3). doi: 10.1093/molbev/msae025.
8
Evolving Together: Cassandra Retrotransposons Gradually Mirror Promoter Mutations of the 5S rRNA Genes.共同进化:Cassandra 反转录转座子逐渐反映 5S rRNA 基因启动子突变。
Mol Biol Evol. 2024 Feb 1;41(2). doi: 10.1093/molbev/msae010.
9
A systematic screen for co-option of transposable elements across the fungal kingdom.对真菌界转座元件共选择的系统筛选。
Mob DNA. 2024 Jan 20;15(1):2. doi: 10.1186/s13100-024-00312-1.
10
Epigenetic Stress and Long-Read cDNA Sequencing of Sunflower ( L.) Revealed the Origin of the Plant Retrotranscriptome.向日葵(L.)的表观遗传应激与长读长cDNA测序揭示了植物反转录组的起源。
Plants (Basel). 2022 Dec 19;11(24):3579. doi: 10.3390/plants11243579.
Nucleic Acids Res. 2021 Jan 8;49(D1):D458-D460. doi: 10.1093/nar/gkaa937.
4
Frequent Retroviral Gene Co-option during the Evolution of Vertebrates.脊椎动物进化过程中频繁的逆转录病毒基因征用
Mol Biol Evol. 2020 Nov 1;37(11):3232-3242. doi: 10.1093/molbev/msaa180.
5
Domesticated Gene of LTR Retrotransposons Is Involved in Response to Oxidative Stress.LTR 反转录转座子的驯化基因参与氧化应激反应。
Genes (Basel). 2020 Apr 6;11(4):396. doi: 10.3390/genes11040396.
6
A large-scale species level dated angiosperm phylogeny for evolutionary and ecological analyses.用于进化和生态分析的大规模物种水平的被子植物系统发育时间树。
Biodivers Data J. 2020 Jan 21;8:e39677. doi: 10.3897/BDJ.8.e39677. eCollection 2020.
7
Transcriptome assembly from long-read RNA-seq alignments with StringTie2.基于长读 RNA-seq 比对的转录组组装与 StringTie2。
Genome Biol. 2019 Dec 16;20(1):278. doi: 10.1186/s13059-019-1910-1.
8
CDD/SPARCLE: the conserved domain database in 2020.CDD/SPARCLE:2020 年的保守结构域数据库。
Nucleic Acids Res. 2020 Jan 8;48(D1):D265-D268. doi: 10.1093/nar/gkz991.
9
The New Tree of Eukaryotes.真核生物的新树。
Trends Ecol Evol. 2020 Jan;35(1):43-55. doi: 10.1016/j.tree.2019.08.008. Epub 2019 Oct 9.
10
The evolution of endogenous retroviral envelope genes in bats and their potential contribution to host biology.内源性逆转录病毒囊膜基因在蝙蝠中的演化及其对宿主生物学的潜在贡献。
Virus Res. 2019 Sep;270:197645. doi: 10.1016/j.virusres.2019.197645. Epub 2019 Jul 1.