• 文献检索
  • 文档翻译
  • 深度研究
  • 学术资讯
  • Suppr Zotero 插件Zotero 插件
  • 邀请有礼
  • 套餐&价格
  • 历史记录
应用&插件
Suppr Zotero 插件Zotero 插件浏览器插件Mac 客户端Windows 客户端微信小程序
定价
高级版会员购买积分包购买API积分包
服务
文献检索文档翻译深度研究API 文档MCP 服务
关于我们
关于 Suppr公司介绍联系我们用户协议隐私条款
关注我们

Suppr 超能文献

核心技术专利:CN118964589B侵权必究
粤ICP备2023148730 号-1Suppr @ 2026

文献检索

告别复杂PubMed语法,用中文像聊天一样搜索,搜遍4000万医学文献。AI智能推荐,让科研检索更轻松。

立即免费搜索

文件翻译

保留排版,准确专业,支持PDF/Word/PPT等文件格式,支持 12+语言互译。

免费翻译文档

深度研究

AI帮你快速写综述,25分钟生成高质量综述,智能提取关键信息,辅助科研写作。

立即免费体验

具有原始神经元成分的胶质母细胞瘤具有独特的甲基化和拷贝数谱,同时存在 TP53、PTEN 和 RB1 的失活。

Glioblastomas with primitive neuronal component harbor a distinct methylation and copy-number profile with inactivation of TP53, PTEN, and RB1.

机构信息

Department of Neuropathology, Institute of Pathology, Heidelberg University Hospital, Heidelberg, Germany.

Clinical Cooperation Unit Neuropathology, German Cancer Research Center (DKFZ), German Consortium for Translational Cancer Research (DKTK), Heidelberg, Germany.

出版信息

Acta Neuropathol. 2021 Jul;142(1):179-189. doi: 10.1007/s00401-021-02302-6. Epub 2021 Apr 19.

DOI:10.1007/s00401-021-02302-6
PMID:33876327
原文链接:https://pmc.ncbi.nlm.nih.gov/articles/PMC8217054/
Abstract

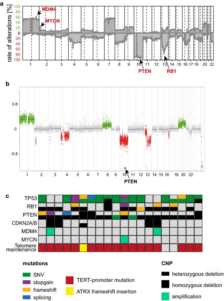
Glioblastoma IDH-wildtype presents with a wide histological spectrum. Some features are so distinctive that they are considered as separate histological variants or patterns for the purpose of classification. However, these usually lack defined (epi-)genetic alterations or profiles correlating with this histology. Here, we describe a molecular subtype with overlap to the unique histological pattern of glioblastoma with primitive neuronal component. Our cohort consists of 63 IDH-wildtype glioblastomas that harbor a characteristic DNA methylation profile. Median age at diagnosis was 59.5 years. Copy-number variations and genetic sequencing revealed frequent alterations in TP53, RB1 and PTEN, with fewer gains of chromosome 7 and homozygous CDKN2A/B deletions than usually described for IDH-wildtype glioblastoma. Gains of chromosome 1 were detected in more than half of the cases. A poorly differentiated phenotype with frequent absence of GFAP expression, high proliferation index and strong staining for p53 and TTF1 often caused misleading histological classification as carcinoma metastasis or primitive neuroectodermal tumor. Clinically, many patients presented with leptomeningeal dissemination and spinal metastasis. Outcome was poor with a median overall survival of only 12 months. Overall, we describe a new molecular subtype of IDH-wildtype glioblastoma with a distinct histological appearance and genetic signature.

摘要

胶质母细胞瘤 IDH 野生型表现出广泛的组织学谱。有些特征非常独特,以至于被认为是为了分类而单独的组织学变体或模式。然而,这些通常缺乏与这种组织学相关的明确(表观)遗传改变或特征。在这里,我们描述了一种与具有原始神经元成分的胶质母细胞瘤独特组织学模式重叠的分子亚型。我们的队列包括 63 例 IDH 野生型胶质母细胞瘤,这些肿瘤具有特征性的 DNA 甲基化谱。诊断时的中位年龄为 59.5 岁。拷贝数变异和基因测序显示 TP53、RB1 和 PTEN 频繁发生改变,与 IDH 野生型胶质母细胞瘤通常描述的相比,染色体 7 的增益和 CDKN2A/B 的纯合缺失较少。超过一半的病例检测到染色体 1 的增益。分化不良的表型,常缺乏 GFAP 表达、高增殖指数和强烈的 p53 和 TTF1 染色,常导致组织学分类错误,如癌转移或原始神经外胚层肿瘤。临床上,许多患者出现脑膜播散和脊柱转移。预后不良,中位总生存期仅为 12 个月。总的来说,我们描述了一种 IDH 野生型胶质母细胞瘤的新型分子亚型,具有独特的组织学表现和遗传特征。

https://cdn.ncbi.nlm.nih.gov/pmc/blobs/1e6d/8217054/7a90b7a09e8d/401_2021_2302_Fig4_HTML.jpg
https://cdn.ncbi.nlm.nih.gov/pmc/blobs/1e6d/8217054/02528a124195/401_2021_2302_Fig1_HTML.jpg
https://cdn.ncbi.nlm.nih.gov/pmc/blobs/1e6d/8217054/3277fd7ce31e/401_2021_2302_Fig2_HTML.jpg
https://cdn.ncbi.nlm.nih.gov/pmc/blobs/1e6d/8217054/f48ffaeff3c1/401_2021_2302_Fig3_HTML.jpg
https://cdn.ncbi.nlm.nih.gov/pmc/blobs/1e6d/8217054/7a90b7a09e8d/401_2021_2302_Fig4_HTML.jpg
https://cdn.ncbi.nlm.nih.gov/pmc/blobs/1e6d/8217054/02528a124195/401_2021_2302_Fig1_HTML.jpg
https://cdn.ncbi.nlm.nih.gov/pmc/blobs/1e6d/8217054/3277fd7ce31e/401_2021_2302_Fig2_HTML.jpg
https://cdn.ncbi.nlm.nih.gov/pmc/blobs/1e6d/8217054/f48ffaeff3c1/401_2021_2302_Fig3_HTML.jpg
https://cdn.ncbi.nlm.nih.gov/pmc/blobs/1e6d/8217054/7a90b7a09e8d/401_2021_2302_Fig4_HTML.jpg

相似文献

1
Glioblastomas with primitive neuronal component harbor a distinct methylation and copy-number profile with inactivation of TP53, PTEN, and RB1.具有原始神经元成分的胶质母细胞瘤具有独特的甲基化和拷贝数谱,同时存在 TP53、PTEN 和 RB1 的失活。
Acta Neuropathol. 2021 Jul;142(1):179-189. doi: 10.1007/s00401-021-02302-6. Epub 2021 Apr 19.
2
Concurrent RB1 and P53 pathway disruption predisposes to the development of a primitive neuronal component in high-grade gliomas depending on MYC-driven EBF3 transcription.RB1和P53通路的同时破坏会促使高级别胶质瘤中原始神经元成分的发展,这取决于MYC驱动的EBF3转录。
Acta Neuropathol. 2025 Jan 16;149(1):8. doi: 10.1007/s00401-025-02845-y.
3
IDH-wild type glioblastomas featuring at least 30% giant cells are characterized by frequent RB1 and NF1 alterations and hypermutation.伴有至少 30%巨细胞的 IDH 野生型胶质母细胞瘤的特征是频繁的 RB1 和 NF1 改变和高度突变。
Acta Neuropathol Commun. 2021 Dec 24;9(1):200. doi: 10.1186/s40478-021-01304-5.
4
Alterations in the RB Pathway With Inactivation of RB1 Characterize Glioblastomas With a Primitive Neuronal Component.RB 通路改变伴 RB1 失活特征性表现为具有原始神经成分的胶质母细胞瘤。
J Neuropathol Exp Neurol. 2021 Dec 29;80(12):1092-1098. doi: 10.1093/jnen/nlab109.
5
Molecular genetic analysis of the TP53, PTEN, CDKN2A, EGFR, CDK4 and MDM2 tumour-associated genes in supratentorial primitive neuroectodermal tumours and glioblastomas of childhood.儿童幕上原始神经外胚层肿瘤和胶质母细胞瘤中TP53、PTEN、CDKN2A、EGFR、CDK4和MDM2肿瘤相关基因的分子遗传学分析
Neuropathol Appl Neurobiol. 2002 Aug;28(4):325-33. doi: 10.1046/j.1365-2990.2002.00413.x.
6
Next-generation whole exome sequencing of glioblastoma with a primitive neuronal component.具有原始神经元成分的胶质母细胞瘤的下一代全外显子组测序。
Brain Tumor Pathol. 2019 Jul;36(3):129-134. doi: 10.1007/s10014-019-00334-1. Epub 2019 Feb 4.
7
IDH-mutant astrocytomas with primitive neuronal component have a distinct methylation profile and a higher risk of leptomeningeal spread.具有原始神经成分的异柠檬酸脱氢酶(IDH)突变型星形细胞瘤具有独特的甲基化谱和较高的软脑膜播散风险。
Acta Neuropathol. 2025 Feb 3;149(1):12. doi: 10.1007/s00401-025-02849-8.
8
Molecular genetic alterations in glioblastomas with oligodendroglial component.具有少突胶质细胞成分的胶质母细胞瘤中的分子遗传学改变。
Acta Neuropathol. 2001 Apr;101(4):311-20. doi: 10.1007/s004010000258.
9
Correlation among pathology, genotype, and patient outcomes in glioblastoma.胶质母细胞瘤的病理学、基因型与患者预后之间的相关性。
J Neuropathol Exp Neurol. 2006 Sep;65(9):846-54. doi: 10.1097/01.jnen.0000235118.75182.94.
10
TERT promoter mutation status is necessary and sufficient to diagnose IDH-wildtype diffuse astrocytic glioma with molecular features of glioblastoma.端粒酶逆转录酶(TERT)启动子突变状态对于诊断具有胶质母细胞瘤分子特征的异柠檬酸脱氢酶(IDH)野生型弥漫性星形细胞胶质瘤而言是必要且充分的。
Acta Neuropathol. 2021 Aug;142(2):323-338. doi: 10.1007/s00401-021-02337-9. Epub 2021 Jun 20.

引用本文的文献

1
ATRX loss in adult gliomas lacking H3 alterations or IDH mutations, an exceptional situation for exceptional diagnoses: the experience of Sainte-Anne hospital.在缺乏H3改变或异柠檬酸脱氢酶(IDH)突变的成人胶质瘤中ATRX缺失:特殊诊断的特殊情况——圣安妮医院的经验
Acta Neuropathol Commun. 2025 Jun 13;13(1):131. doi: 10.1186/s40478-025-02044-6.
2
Rare glioblastoma subtype masquerading as a poorly differentiated carcinoma: illustrative case.伪装成低分化癌的罕见胶质母细胞瘤亚型:病例说明
J Neurosurg Case Lessons. 2025 Mar 10;9(10). doi: 10.3171/CASE24553.
3
Clinical characteristics, molecular reclassification trajectories and DNA methylation patterns of long- and short-term survivors of WHO grade II and III glioma.

本文引用的文献

1
Primary mismatch repair deficient IDH-mutant astrocytoma (PMMRDIA) is a distinct type with a poor prognosis.原发性错配修复缺陷伴 IDH 突变型星形细胞瘤(PMMRDIA)是一种预后不良的独特类型。
Acta Neuropathol. 2021 Jan;141(1):85-100. doi: 10.1007/s00401-020-02243-6. Epub 2020 Nov 20.
2
CBTRUS Statistical Report: Primary Brain and Other Central Nervous System Tumors Diagnosed in the United States in 2013-2017.美国 2013-2017 年诊断的原发性脑和其他中枢神经系统肿瘤 CBTRUS 统计报告。
Neuro Oncol. 2020 Oct 30;22(12 Suppl 2):iv1-iv96. doi: 10.1093/neuonc/noaa200.
3
The Glioma Stem Cell Model in the Era of Single-Cell Genomics.
世界卫生组织二级和三级神经胶质瘤长期和短期幸存者的临床特征、分子重新分类轨迹及DNA甲基化模式
J Neurol. 2025 Feb 15;272(3):210. doi: 10.1007/s00415-025-12923-6.
4
IDH-mutant astrocytomas with primitive neuronal component have a distinct methylation profile and a higher risk of leptomeningeal spread.具有原始神经成分的异柠檬酸脱氢酶(IDH)突变型星形细胞瘤具有独特的甲基化谱和较高的软脑膜播散风险。
Acta Neuropathol. 2025 Feb 3;149(1):12. doi: 10.1007/s00401-025-02849-8.
5
Concurrent RB1 and P53 pathway disruption predisposes to the development of a primitive neuronal component in high-grade gliomas depending on MYC-driven EBF3 transcription.RB1和P53通路的同时破坏会促使高级别胶质瘤中原始神经元成分的发展,这取决于MYC驱动的EBF3转录。
Acta Neuropathol. 2025 Jan 16;149(1):8. doi: 10.1007/s00401-025-02845-y.
6
Posterior pituitary tumors and other rare entities involving the pituitary gland.垂体后叶肿瘤及其他累及垂体的罕见病变。
Brain Pathol. 2025 Jan;35(1):e13307. doi: 10.1111/bpa.13307. Epub 2024 Sep 30.
7
Rodent models of tumours of the central nervous system.中枢神经系统肿瘤的啮齿动物模型
Mol Oncol. 2024 Dec;18(12):2842-2870. doi: 10.1002/1878-0261.13729. Epub 2024 Sep 26.
8
A syngeneic spontaneous zebrafish model of -deficient, EGFR, and PI3KCA-driven glioblastoma reveals inhibitory roles for inflammation during tumor initiation and relapse in vivo.-/-/- 缺陷型、EGFR 和 PI3KCA 驱动的胶质母细胞瘤的同基因自发斑马鱼模型揭示了体内肿瘤起始和复发过程中炎症的抑制作用。
Elife. 2024 Jul 25;13:RP93077. doi: 10.7554/eLife.93077.
9
Extent of Resection Thresholds in Molecular Subgroups of Newly Diagnosed Isocitrate Dehydrogenase-Wildtype Glioblastoma.新诊断的异柠檬酸脱氢酶野生型脑胶质瘤分子亚群的切除阈值。
Neurosurgery. 2024 Oct 1;95(4):932-940. doi: 10.1227/neu.0000000000002964. Epub 2024 Apr 30.
10
Molecular diversity in isocitrate dehydrogenase-wild-type glioblastoma.异柠檬酸脱氢酶野生型胶质母细胞瘤中的分子多样性
Brain Commun. 2024 Mar 27;6(2):fcae108. doi: 10.1093/braincomms/fcae108. eCollection 2024.
单细胞基因组学时代的神经胶质瘤干细胞模型。
Cancer Cell. 2020 May 11;37(5):630-636. doi: 10.1016/j.ccell.2020.04.001.
4
An Integrative Model of Cellular States, Plasticity, and Genetics for Glioblastoma.胶质母细胞瘤的细胞状态、可塑性和遗传学综合模型
Cell. 2019 Aug 8;178(4):835-849.e21. doi: 10.1016/j.cell.2019.06.024. Epub 2019 Jul 18.
5
Pan-cancer Convergence to a Small-Cell Neuroendocrine Phenotype that Shares Susceptibilities with Hematological Malignancies.泛癌向小细胞神经内分泌表型趋同,与血液系统恶性肿瘤具有共同易感性。
Cancer Cell. 2019 Jul 8;36(1):17-34.e7. doi: 10.1016/j.ccell.2019.06.005.
6
Next-generation whole exome sequencing of glioblastoma with a primitive neuronal component.具有原始神经元成分的胶质母细胞瘤的下一代全外显子组测序。
Brain Tumor Pathol. 2019 Jul;36(3):129-134. doi: 10.1007/s10014-019-00334-1. Epub 2019 Feb 4.
7
cIMPACT-NOW update 3: recommended diagnostic criteria for "Diffuse astrocytic glioma, IDH-wildtype, with molecular features of glioblastoma, WHO grade IV".cIMPACT-NOW更新3:“弥漫性星形细胞胶质瘤,IDH野生型,具有胶质母细胞瘤分子特征,WHO四级”的推荐诊断标准。
Acta Neuropathol. 2018 Nov;136(5):805-810. doi: 10.1007/s00401-018-1913-0. Epub 2018 Sep 26.
8
Practical implementation of DNA methylation and copy-number-based CNS tumor diagnostics: the Heidelberg experience.DNA 甲基化和基于拷贝数的中枢神经系统肿瘤诊断的实际应用:海德堡经验。
Acta Neuropathol. 2018 Aug;136(2):181-210. doi: 10.1007/s00401-018-1879-y. Epub 2018 Jul 2.
9
DNA methylation-based classification of central nervous system tumours.基于 DNA 甲基化的中枢神经系统肿瘤分类。
Nature. 2018 Mar 22;555(7697):469-474. doi: 10.1038/nature26000. Epub 2018 Mar 14.
10
Putting p53 in Context.将p53置于背景中考虑。
Cell. 2017 Sep 7;170(6):1062-1078. doi: 10.1016/j.cell.2017.08.028.