Institute of Human Virology, Key Laboratory of Tropical Disease Control of Ministry of Education, Guangdong Engineering Research Center for Antimicrobial Agent and Immunotechnology, Zhongshan School of Medicine, Sun Yat-sen University, Guangzhou, Guangdong, China.
Department of Biochemistry, Zhongshan School of Medicine, Sun Yat-sen University, Guangzhou, Guangdong, China.
J Immunother Cancer. 2021 Apr;9(4). doi: 10.1136/jitc-2020-002137.
In the tumor microenvironment, tumor cells are able to suppress antitumor immunity by competing for essential nutrients, including amino acids. However, whether amino acid depletion modulates the activity of CD8 tumor-infiltrating lymphocytes (TILs) is unclear.
In this study, we evaluated the roles of amino acids and the Rag complex in regulating mammalian target of rapamycin complex 1 (mTORC1) signaling in CD8 TILs.
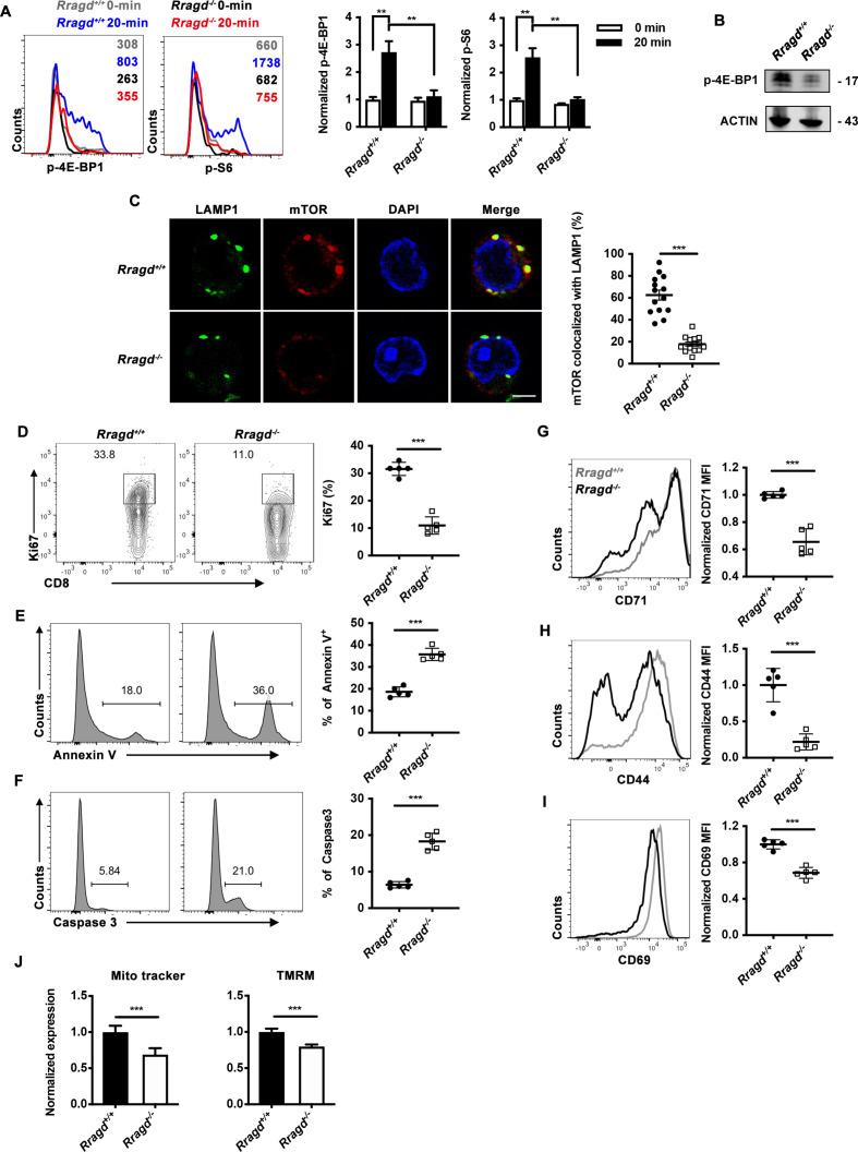
We discovered that the Rag complex, particularly RagD, was crucial for CD8 T-cell antitumor immunity. RagD expression was positively correlated with the antitumor response of CD8 TILs in both murine syngeneic tumor xenografts and clinical human colon cancer samples. On RagD deficiency, CD8 T cells were rendered more dysfunctional, as demonstrated by attenuation of mTORC1 signaling and reductions in proliferation and cytokine secretion. Amino acids maintained RagD-mediated mTORC1 translocation to the lysosome, thereby achieving maximal mTORC1 activity in CD8 T cells. Moreover, the limited T-cell access to leucine (LEU), overshadowed by tumor cell amino acid consumption, led to impaired RagD-dependent mTORC1 activity. Finally, combined with antiprogrammed cell death protein 1 antibody, LEU supplementation improved T-cell immunity in MC38 tumor-bearing mice in vivo.
Our results revealed that robust signaling of amino acids by RagD and downstream mTORC1 signaling were crucial for T-cell receptor-initiated antitumor immunity. The characterization the role of RagD and LEU in nutrient mTORC1 signaling in TILs might suggest potential therapeutic strategies based on the manipulation of RagD and its upstream pathway.
在肿瘤微环境中,肿瘤细胞能够通过竞争包括氨基酸在内的必需营养物质来抑制抗肿瘤免疫。然而,氨基酸耗竭是否调节 CD8 肿瘤浸润淋巴细胞(TIL)的活性尚不清楚。
在这项研究中,我们评估了氨基酸和 Rag 复合物在调节 CD8 TIL 中哺乳动物雷帕霉素靶蛋白复合物 1(mTORC1)信号中的作用。
我们发现,Rag 复合物,特别是 RagD,对 CD8 T 细胞抗肿瘤免疫至关重要。RagD 的表达与 CD8 TIL 在小鼠同源肿瘤异种移植和临床人类结肠癌样本中的抗肿瘤反应呈正相关。在 RagD 缺乏的情况下,CD8 T 细胞的功能障碍更为严重,表现为 mTORC1 信号减弱,增殖和细胞因子分泌减少。氨基酸维持 RagD 介导的 mTORC1 向溶酶体的易位,从而使 CD8 T 细胞获得最大的 mTORC1 活性。此外,肿瘤细胞消耗氨基酸导致 LEU(亮氨酸)对 T 细胞的有限获取,从而导致 RagD 依赖性 mTORC1 活性受损。最后,与抗程序性细胞死亡蛋白 1 抗体联合使用,LEU 补充改善了体内 MC38 荷瘤小鼠的 T 细胞免疫。
我们的研究结果表明,RagD 及其下游 mTORC1 信号对 TCR 引发的抗肿瘤免疫至关重要。RagD 和 LEU 在 TIL 中营养 mTORC1 信号中的作用的特征可能提示基于 RagD 及其上游途径的操纵的潜在治疗策略。