Suppr超能文献

微小 RNA-138 通过下调 CD44 抑制脑胶质瘤增殖。

MicroRNA-138 suppresses glioblastoma proliferation through downregulation of CD44.

机构信息

Department of Neurosurgery, McGovern Medical School, University of Texas Health Science Center at Houston, 6431 Fannin St., MSE R117B, Houston, TX, 77030, USA.

Center for Precision Health, School of Biomedical Informatics, University of Texas Health Science Center at Houston, 7000 Fannin St. Suite 600, Houston, TX, 77030, USA.

出版信息

Sci Rep. 2021 Apr 28;11(1):9219. doi: 10.1038/s41598-021-88615-8.

Abstract

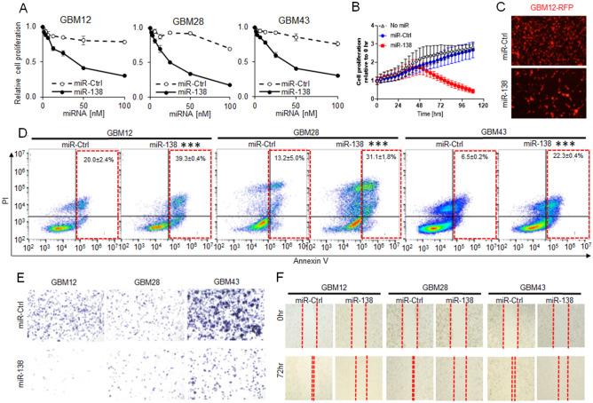
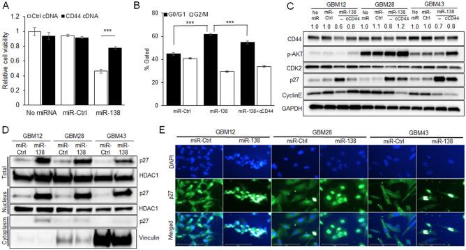
Tumor suppressive microRNAs (miRNAs) are increasingly implicated in the development of anti-tumor therapy by reprogramming gene network that are aberrantly regulated in cancer cells. This study aimed to determine the therapeutic potential of putative tumor suppressive miRNA, miR-138, against glioblastoma (GBM). Whole transcriptome and miRNA expression profiling analyses on human GBM patient tissues identified miR-138 as one of the significantly downregulated miRNAs with an inverse correlation with CD44 expression. Transient overexpression of miR-138 in GBM cells inhibited cell proliferation, cell cycle, migration, and wound healing capability. We unveiled that miR-138 negatively regulates the expression of CD44 by directly binding to the 3' UTR of CD44. CD44 inhibition by miR-138 resulted in an inhibition of glioblastoma cell proliferation in vitro through cell cycle arrest as evidenced by a significant induction of p27 and its translocation into nucleus. Ectopic expression of miR-138 also increased survival rates in mice that had an intracranial xenograft tumor derived from human patient-derived primary GBM cells. In conclusion, we demonstrated a therapeutic potential of tumor suppressive miR-138 through direct downregulation of CD44 for the treatment of primary GBM.

摘要

肿瘤抑制 microRNAs(miRNAs)通过重新编程癌细胞中异常调节的基因网络,越来越多地被牵涉到抗肿瘤治疗中。本研究旨在确定假定的肿瘤抑制 miRNA,miR-138,对神经胶质瘤(GBM)的治疗潜力。对人类 GBM 患者组织的全转录组和 miRNA 表达谱分析表明,miR-138 是下调最显著的 miRNA 之一,与 CD44 表达呈负相关。GBM 细胞中 miR-138 的瞬时过表达抑制细胞增殖、细胞周期、迁移和伤口愈合能力。我们揭示了 miR-138 通过直接结合 CD44 的 3'UTR 负调控 CD44 的表达。miR-138 对 CD44 的抑制作用通过细胞周期停滞导致体外神经胶质瘤细胞增殖受到抑制,这表现为 p27 的显著诱导及其向核内易位。miR-138 的异位表达也增加了源自患者来源的原发性 GBM 细胞的颅内异种移植肿瘤小鼠的存活率。总之,我们通过直接下调 CD44 证明了肿瘤抑制 miR-138 治疗原发性 GBM 的治疗潜力。

https://cdn.ncbi.nlm.nih.gov/pmc/blobs/fa55/8080729/4540408aa96d/41598_2021_88615_Fig1_HTML.jpg

文献AI研究员

20分钟写一篇综述,助力文献阅读效率提升50倍。

立即体验

用中文搜PubMed

大模型驱动的PubMed中文搜索引擎

马上搜索

文档翻译

学术文献翻译模型,支持多种主流文档格式。

立即体验