• 文献检索
  • 文档翻译
  • 深度研究
  • 学术资讯
  • Suppr Zotero 插件Zotero 插件
  • 邀请有礼
  • 套餐&价格
  • 历史记录
应用&插件
Suppr Zotero 插件Zotero 插件浏览器插件Mac 客户端Windows 客户端微信小程序
定价
高级版会员购买积分包购买API积分包
服务
文献检索文档翻译深度研究API 文档MCP 服务
关于我们
关于 Suppr公司介绍联系我们用户协议隐私条款
关注我们

Suppr 超能文献

核心技术专利:CN118964589B侵权必究
粤ICP备2023148730 号-1Suppr @ 2026

文献检索

告别复杂PubMed语法,用中文像聊天一样搜索,搜遍4000万医学文献。AI智能推荐,让科研检索更轻松。

立即免费搜索

文件翻译

保留排版,准确专业,支持PDF/Word/PPT等文件格式,支持 12+语言互译。

免费翻译文档

深度研究

AI帮你快速写综述,25分钟生成高质量综述,智能提取关键信息,辅助科研写作。

立即免费体验

人干细胞来源的胰腺腺泡和导管类器官的分化和癌基因诱导的可塑性。

Commitment and oncogene-induced plasticity of human stem cell-derived pancreatic acinar and ductal organoids.

机构信息

Cancer Research Institute, Beth Israel Deaconess Medical Center, Harvard Medical School, Boston, MA 02215, USA; Department of Medicine, Beth Israel Deaconess Medical Center, Harvard Medical School, Boston, MA 02215, USA.

Department of Pharmaceutical Chemistry, University of California, San Francisco, San Francisco, CA 94158, USA.

出版信息

Cell Stem Cell. 2021 Jun 3;28(6):1090-1104.e6. doi: 10.1016/j.stem.2021.03.022. Epub 2021 Apr 28.

DOI:10.1016/j.stem.2021.03.022
PMID:33915081
原文链接:https://pmc.ncbi.nlm.nih.gov/articles/PMC8202734/
Abstract

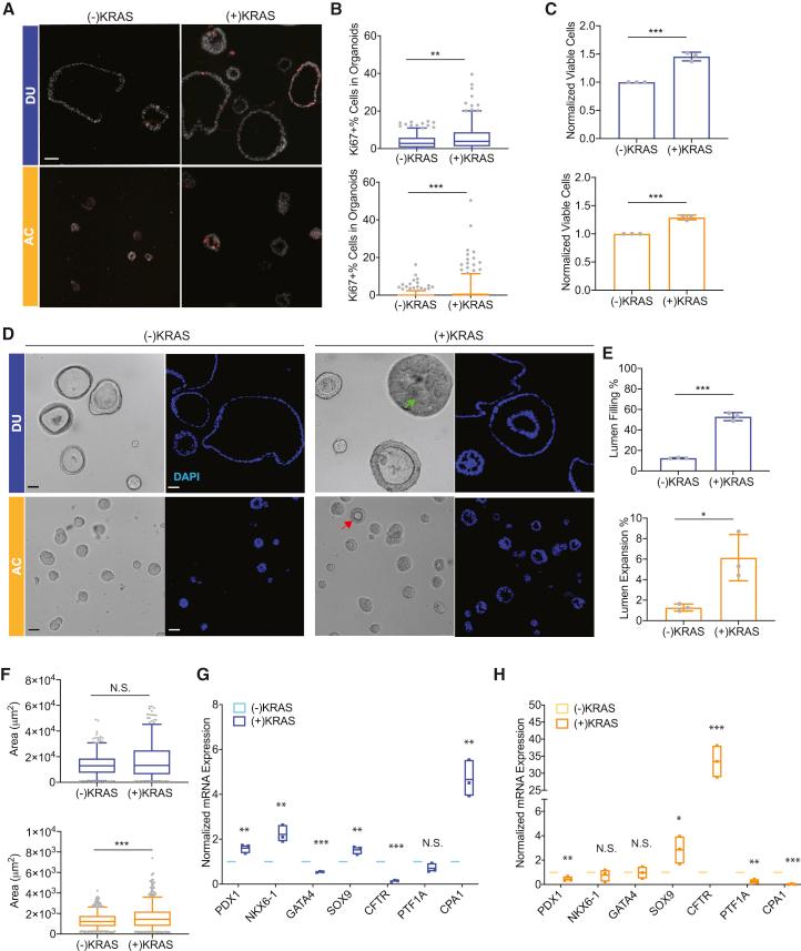
The exocrine pancreas, consisting of ducts and acini, is the site of origin of pancreatitis and pancreatic ductal adenocarcinoma (PDAC). Our understanding of the genesis and progression of human pancreatic diseases, including PDAC, is limited because of challenges in maintaining human acinar and ductal cells in culture. Here we report induction of human pluripotent stem cells toward pancreatic ductal and acinar organoids that recapitulate properties of the neonatal exocrine pancreas. Expression of the PDAC-associated oncogene GNAS induces cystic growth more effectively in ductal than acinar organoids, whereas KRAS is more effective in modeling cancer in vivo when expressed in acinar compared with ductal organoids. KRAS, but not GNAS, induces acinar-to-ductal metaplasia-like changes in culture and in vivo. We develop a renewable source of ductal and acinar organoids for modeling exocrine development and diseases and demonstrate lineage tropism and plasticity for oncogene action in the human pancreas.

摘要

外分泌胰腺由导管和腺泡组成,是胰腺炎和胰腺导管腺癌 (PDAC) 的起源部位。由于在培养中维持人类腺泡和导管细胞存在挑战,我们对包括 PDAC 在内的人类胰腺疾病的发生和进展的理解受到限制。在这里,我们报告了诱导人类多能干细胞向胰腺导管和腺泡类器官的分化,这些类器官再现了新生儿外分泌胰腺的特性。PDAC 相关癌基因 GNAS 的表达在导管类器官中比在腺泡类器官中更有效地诱导囊性生长,而 KRAS 在表达于腺泡类器官时比在导管类器官中更有效地模拟体内癌症。KRAS 但不是 GNAS ,在培养中和体内诱导腺泡到导管的化生样变化。我们开发了一种用于模拟外分泌发育和疾病的可更新的导管和腺泡类器官来源,并证明了人类胰腺中癌基因作用的谱系趋向性和可塑性。

https://cdn.ncbi.nlm.nih.gov/pmc/blobs/a477/8202734/c7a2e1199a85/gr7.jpg
https://cdn.ncbi.nlm.nih.gov/pmc/blobs/a477/8202734/def1e974813d/fx1.jpg
https://cdn.ncbi.nlm.nih.gov/pmc/blobs/a477/8202734/c08d266b735f/gr1.jpg
https://cdn.ncbi.nlm.nih.gov/pmc/blobs/a477/8202734/92840a4f0036/gr2.jpg
https://cdn.ncbi.nlm.nih.gov/pmc/blobs/a477/8202734/3ea50ce89408/gr3.jpg
https://cdn.ncbi.nlm.nih.gov/pmc/blobs/a477/8202734/3bed6363d376/gr4.jpg
https://cdn.ncbi.nlm.nih.gov/pmc/blobs/a477/8202734/4c363d6099a1/gr5.jpg
https://cdn.ncbi.nlm.nih.gov/pmc/blobs/a477/8202734/88dc10afd4ca/gr6.jpg
https://cdn.ncbi.nlm.nih.gov/pmc/blobs/a477/8202734/c7a2e1199a85/gr7.jpg
https://cdn.ncbi.nlm.nih.gov/pmc/blobs/a477/8202734/def1e974813d/fx1.jpg
https://cdn.ncbi.nlm.nih.gov/pmc/blobs/a477/8202734/c08d266b735f/gr1.jpg
https://cdn.ncbi.nlm.nih.gov/pmc/blobs/a477/8202734/92840a4f0036/gr2.jpg
https://cdn.ncbi.nlm.nih.gov/pmc/blobs/a477/8202734/3ea50ce89408/gr3.jpg
https://cdn.ncbi.nlm.nih.gov/pmc/blobs/a477/8202734/3bed6363d376/gr4.jpg
https://cdn.ncbi.nlm.nih.gov/pmc/blobs/a477/8202734/4c363d6099a1/gr5.jpg
https://cdn.ncbi.nlm.nih.gov/pmc/blobs/a477/8202734/88dc10afd4ca/gr6.jpg
https://cdn.ncbi.nlm.nih.gov/pmc/blobs/a477/8202734/c7a2e1199a85/gr7.jpg

相似文献

1
Commitment and oncogene-induced plasticity of human stem cell-derived pancreatic acinar and ductal organoids.人干细胞来源的胰腺腺泡和导管类器官的分化和癌基因诱导的可塑性。
Cell Stem Cell. 2021 Jun 3;28(6):1090-1104.e6. doi: 10.1016/j.stem.2021.03.022. Epub 2021 Apr 28.
2
Oncogenic GNAS uses PKA-dependent and independent mechanisms to induce cell proliferation in human pancreatic ductal and acinar organoids.致癌性GNAS利用依赖蛋白激酶A和不依赖蛋白激酶A的机制在人胰腺导管和腺泡类器官中诱导细胞增殖。
bioRxiv. 2023 Jan 18:2023.01.16.524220. doi: 10.1101/2023.01.16.524220.
3
Hes1 Controls Exocrine Cell Plasticity and Restricts Development of Pancreatic Ductal Adenocarcinoma in a Mouse Model.Hes1 控制外分泌细胞可塑性并限制小鼠模型中胰腺导管腺癌的发展。
Am J Pathol. 2016 Nov;186(11):2934-2944. doi: 10.1016/j.ajpath.2016.07.025. Epub 2016 Sep 14.
4
Pancreatic plasticity: Unlocking exocrine lineage specification.胰腺可塑性:解锁外分泌谱系特化。
Cell Stem Cell. 2021 Jun 3;28(6):987-988. doi: 10.1016/j.stem.2021.05.006.
5
NFATc1 Links EGFR Signaling to Induction of Sox9 Transcription and Acinar-Ductal Transdifferentiation in the Pancreas.NFATc1将表皮生长因子受体(EGFR)信号传导与胰腺中Sox9转录的诱导及腺泡-导管转分化联系起来。
Gastroenterology. 2015 May;148(5):1024-1034.e9. doi: 10.1053/j.gastro.2015.01.033. Epub 2015 Jan 23.
6
Modeling plasticity and dysplasia of pancreatic ductal organoids derived from human pluripotent stem cells.基于人多能干细胞的胰腺导管类器官的可塑性和发育异常建模。
Cell Stem Cell. 2021 Jun 3;28(6):1105-1124.e19. doi: 10.1016/j.stem.2021.03.005. Epub 2021 Apr 28.
7
Desmoplasia and oncogene driven acinar-to-ductal metaplasia are concurrent events during acinar cell-derived pancreatic cancer initiation in young adult mice.促结缔组织增生和癌基因驱动的腺泡到导管化生是在年轻成年小鼠的腺泡细胞衍生的胰腺癌起始过程中同时发生的事件。
PLoS One. 2019 Sep 6;14(9):e0221810. doi: 10.1371/journal.pone.0221810. eCollection 2019.
8
Ductal pancreatic cancer modeling and drug screening using human pluripotent stem cell- and patient-derived tumor organoids.利用人类多能干细胞和患者来源的肿瘤类器官进行胰腺导管癌建模和药物筛选。
Nat Med. 2015 Nov;21(11):1364-71. doi: 10.1038/nm.3973. Epub 2015 Oct 26.
9
Single-Cell Transcriptomics Reveals a Conserved Metaplasia Program in Pancreatic Injury.单细胞转录组学揭示了胰腺损伤中的保守化生程序。
Gastroenterology. 2022 Feb;162(2):604-620.e20. doi: 10.1053/j.gastro.2021.10.027. Epub 2021 Oct 23.
10
The Loss of ATRX Increases Susceptibility to Pancreatic Injury and Oncogenic KRAS in Female But Not Male Mice.ATRX 缺失增加雌性而非雄性小鼠胰腺损伤和致癌 KRAS 的易感性。
Cell Mol Gastroenterol Hepatol. 2018 Sep 14;7(1):93-113. doi: 10.1016/j.jcmgh.2018.09.004. eCollection 2019.

引用本文的文献

1
Generation of human iPSC-derived pancreatic organoids to study pancreas development and disease.生成人诱导多能干细胞来源的胰腺类器官以研究胰腺发育和疾病。
F1000Res. 2025 Jun 10;14:575. doi: 10.12688/f1000research.162496.1. eCollection 2025.
2
Histological and histochemical characterization of the musk gland in forest musk deer (): a preliminary study.林麝麝香腺的组织学和组织化学特征:一项初步研究。
Eur J Histochem. 2025 Jun 17;69(3). doi: 10.4081/ejh.2025.4216. Epub 2025 Jul 10.
3
Rational design matrix materials for organoid development and application in biomedicine.

本文引用的文献

1
Modeling plasticity and dysplasia of pancreatic ductal organoids derived from human pluripotent stem cells.基于人多能干细胞的胰腺导管类器官的可塑性和发育异常建模。
Cell Stem Cell. 2021 Jun 3;28(6):1105-1124.e19. doi: 10.1016/j.stem.2021.03.005. Epub 2021 Apr 28.
2
Single-Nucleus and In Situ RNA-Sequencing Reveal Cell Topographies in the Human Pancreas.单细胞和原位 RNA 测序揭示人类胰腺中的细胞拓扑结构。
Gastroenterology. 2021 Mar;160(4):1330-1344.e11. doi: 10.1053/j.gastro.2020.11.010. Epub 2020 Nov 16.
3
Oncogenic mutant RAS signaling activity is rescaled by the ERK/MAPK pathway.
用于类器官发育及生物医学应用的理性设计基质材料。
Regen Biomater. 2025 May 14;12:rbaf038. doi: 10.1093/rb/rbaf038. eCollection 2025.
4
Developments in gastrointestinal organoid cultures to recapitulate tissue environments.用于模拟组织环境的胃肠道类器官培养的进展。
Front Bioeng Biotechnol. 2025 Apr 17;13:1521044. doi: 10.3389/fbioe.2025.1521044. eCollection 2025.
5
Small molecules enhance the high-efficiency generation of pancreatic ductal organoids.小分子增强胰腺导管类器官的高效生成。
Acta Biochim Biophys Sin (Shanghai). 2024 Dec 5;57(7):1184-1194. doi: 10.3724/abbs.2024218.
6
AG73-GelMA/AlgMA hydrogels provide a stable microenvironment for the generation of pancreatic progenitor organoids.AG73-明胶甲基丙烯酰基/海藻酸钠甲基丙烯酰基水凝胶为胰腺祖细胞类器官的生成提供了一个稳定的微环境。
J Nanobiotechnology. 2025 Feb 27;23(1):149. doi: 10.1186/s12951-025-03266-5.
7
Mechanistic elucidation of human pancreatic acinar development using single-cell transcriptome analysis on a human iPSC differentiation model.利用人诱导多能干细胞分化模型的单细胞转录组分析对人胰腺腺泡发育进行机制阐释。
Sci Rep. 2025 Feb 7;15(1):4668. doi: 10.1038/s41598-025-88690-1.
8
Decoding cancer etiology with cellular reprogramming.利用细胞重编程解码癌症病因。
Curr Opin Genet Dev. 2025 Feb;90:102301. doi: 10.1016/j.gde.2024.102301. Epub 2024 Dec 24.
9
Patient-derived tumor organoids: A preclinical platform for personalized cancer therapy.患者来源的肿瘤类器官:个性化癌症治疗的临床前平台。
Transl Oncol. 2025 Jan;51:102226. doi: 10.1016/j.tranon.2024.102226. Epub 2024 Dec 1.
10
Trends and challenges in organoid modeling and expansion with pluripotent stem cells and somatic tissue.多能干细胞和体细胞组织在类器官建模与扩增方面的趋势及挑战
PeerJ. 2024 Nov 27;12:e18422. doi: 10.7717/peerj.18422. eCollection 2024.
致癌突变 RAS 的信号转导活性通过 ERK/MAPK 通路重新调节。
Mol Syst Biol. 2020 Oct;16(10):e9518. doi: 10.15252/msb.20209518.
4
Modeling Type 1 Diabetes In Vitro Using Human Pluripotent Stem Cells.利用人类多能干细胞体外建模 1 型糖尿病。
Cell Rep. 2020 Jul 14;32(2):107894. doi: 10.1016/j.celrep.2020.107894.
5
Multi-lineage Human iPSC-Derived Platforms for Disease Modeling and Drug Discovery.多谱系人诱导多能干细胞(iPSC)衍生平台用于疾病建模和药物发现。
Cell Stem Cell. 2020 Mar 5;26(3):309-329. doi: 10.1016/j.stem.2020.02.011.
6
Role of oncogenic KRAS in the diagnosis, prognosis and treatment of pancreatic cancer.致癌性 KRAS 在胰腺癌的诊断、预后和治疗中的作用。
Nat Rev Gastroenterol Hepatol. 2020 Mar;17(3):153-168. doi: 10.1038/s41575-019-0245-4. Epub 2020 Jan 31.
7
Normalization and variance stabilization of single-cell RNA-seq data using regularized negative binomial regression.使用正则化负二项式回归进行单细胞 RNA-seq 数据的归一化和方差稳定化。
Genome Biol. 2019 Dec 23;20(1):296. doi: 10.1186/s13059-019-1874-1.
8
MULTI-seq: sample multiplexing for single-cell RNA sequencing using lipid-tagged indices.Multi-seq:使用脂质标记索引进行单细胞 RNA 测序的样本多重化。
Nat Methods. 2019 Jul;16(7):619-626. doi: 10.1038/s41592-019-0433-8. Epub 2019 Jun 17.
9
Comprehensive Integration of Single-Cell Data.单细胞数据的综合整合。
Cell. 2019 Jun 13;177(7):1888-1902.e21. doi: 10.1016/j.cell.2019.05.031. Epub 2019 Jun 6.
10
and mutations synergistically induce intraductal papillary mucinous neoplasm derived from pancreatic duct cells.并且突变协同诱导源自胰腺导管细胞的导管内乳头状黏液性肿瘤。
Gut. 2020 Apr;69(4):704-714. doi: 10.1136/gutjnl-2018-318059. Epub 2019 Jun 1.