Suppr超能文献

PseudotimeDE:从单细胞 RNA 测序数据中推断具有良好校准 p 值的细胞伪时间上的差异基因表达。

PseudotimeDE: inference of differential gene expression along cell pseudotime with well-calibrated p-values from single-cell RNA sequencing data.

机构信息

Bioinformatics Interdepartmental Ph.D. Program, University of California, Los Angeles, CA, 90095-7246, USA.

Department of Statistics, University of California, Los Angeles, CA, 90095-1554, USA.

出版信息

Genome Biol. 2021 Apr 29;22(1):124. doi: 10.1186/s13059-021-02341-y.

Abstract

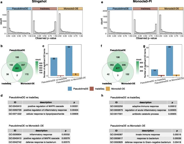
To investigate molecular mechanisms underlying cell state changes, a crucial analysis is to identify differentially expressed (DE) genes along the pseudotime inferred from single-cell RNA-sequencing data. However, existing methods do not account for pseudotime inference uncertainty, and they have either ill-posed p-values or restrictive models. Here we propose PseudotimeDE, a DE gene identification method that adapts to various pseudotime inference methods, accounts for pseudotime inference uncertainty, and outputs well-calibrated p-values. Comprehensive simulations and real-data applications verify that PseudotimeDE outperforms existing methods in false discovery rate control and power.

摘要

为了探究细胞状态变化的分子机制,关键的分析是识别沿单细胞 RNA 测序数据推断的伪时间表达差异的(DE)基因。然而,现有的方法没有考虑到伪时间推断的不确定性,并且要么具有不合适的 p 值,要么具有限制性的模型。在这里,我们提出了 PseudotimeDE,这是一种适应各种伪时间推断方法的 DE 基因识别方法,考虑了伪时间推断的不确定性,并输出了校准良好的 p 值。综合模拟和真实数据应用验证了 PseudotimeDE 在假发现率控制和功效方面优于现有方法。

https://cdn.ncbi.nlm.nih.gov/pmc/blobs/52a9/8082818/074656080d14/13059_2021_2341_Fig1_HTML.jpg

文献检索

告别复杂PubMed语法,用中文像聊天一样搜索,搜遍4000万医学文献。AI智能推荐,让科研检索更轻松。

立即免费搜索

文件翻译

保留排版,准确专业,支持PDF/Word/PPT等文件格式,支持 12+语言互译。

免费翻译文档

深度研究

AI帮你快速写综述,25分钟生成高质量综述,智能提取关键信息,辅助科研写作。

立即免费体验