• 文献检索
  • 文档翻译
  • 深度研究
  • 学术资讯
  • Suppr Zotero 插件Zotero 插件
  • 邀请有礼
  • 套餐&价格
  • 历史记录
应用&插件
Suppr Zotero 插件Zotero 插件浏览器插件Mac 客户端Windows 客户端微信小程序
定价
高级版会员购买积分包购买API积分包
服务
文献检索文档翻译深度研究API 文档MCP 服务
关于我们
关于 Suppr公司介绍联系我们用户协议隐私条款
关注我们

Suppr 超能文献

核心技术专利:CN118964589B侵权必究
粤ICP备2023148730 号-1Suppr @ 2026

文献检索

告别复杂PubMed语法,用中文像聊天一样搜索,搜遍4000万医学文献。AI智能推荐,让科研检索更轻松。

立即免费搜索

文件翻译

保留排版,准确专业,支持PDF/Word/PPT等文件格式,支持 12+语言互译。

免费翻译文档

深度研究

AI帮你快速写综述,25分钟生成高质量综述,智能提取关键信息,辅助科研写作。

立即免费体验

在慢性淋巴细胞白血病中,扩增的抗原经历 CD160CD8effector T 细胞表现出受损的效应功能。

Expanded antigen-experienced CD160CD8effector T cells exhibit impaired effector functions in chronic lymphocytic leukemia.

机构信息

School of Dentistry, Faculty of Medicine and Dentistry, University of Alberta, Edmonton, Alberta, Canada.

Department of Oncology, Faculty of Medicine and Dentistry, University of Alberta, Edmonton, Alberta, Canada.

出版信息

J Immunother Cancer. 2021 Apr;9(4). doi: 10.1136/jitc-2020-002189.

DOI:10.1136/jitc-2020-002189
PMID:33931471
原文链接:https://pmc.ncbi.nlm.nih.gov/articles/PMC8098955/
Abstract

BACKGROUND

T cell exhaustion compromises antitumor immunity, and a sustained elevation of co-inhibitory receptors is a hallmark of T cell exhaustion in solid tumors. Similarly, upregulation of co-inhibitory receptors has been reported in T cells in hematological cancers such as chronic lymphocytic leukemia (CLL). However, the role of CD160, a glycosylphosphatidylinositol-anchored protein, as one of these co-inhibitory receptors has been contradictory in T cell function. Therefore, we decided to elucidate how CD160 expression and/or co-expression with other co-inhibitory receptors influence T cell effector functions in patients with CLL.

METHODS

We studied 56 patients with CLL and 25 age-matched and sex-matched healthy controls in this study. The expression of different co-inhibitory receptors was analyzed in T cells obtained from the peripheral blood or the bone marrow. Also, we quantified the properties of extracellular vesicles (EVs) in the plasma of patients with CLL versus healthy controls. Finally, we measured 29 different cytokines, chemokines or other biomarkers in the plasma specimens of patients with CLL and healthy controls.

RESULTS

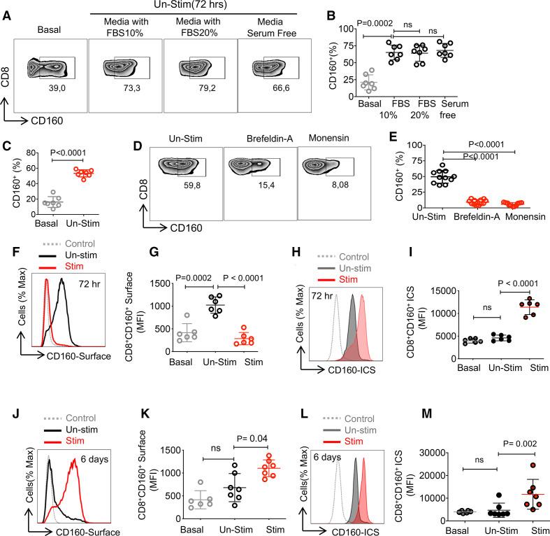
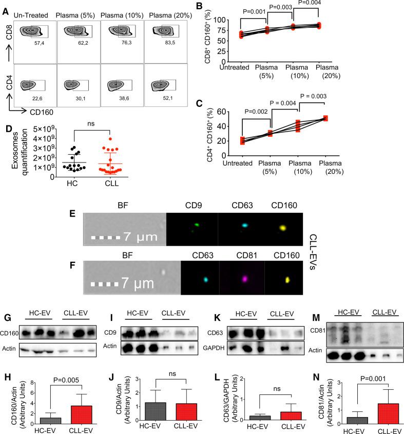
We found that CD160 was the most upregulated co-inhibitory receptor in patients with CLL. Its expression was associated with an exhausted T cell phenotype. CD160CD8 T cells were highly antigen-experienced/effector T cells, while CD160CD4 T cells were more heterogeneous. In particular, we identified EVs as a source of CD160 in the plasma of patients with CLL that can be taken up by T cells. Moreover, we observed a dominantly proinflammatory cytokine profile in the plasma of patients with CLL. In particular, interleukin-16 (IL-16) was highly elevated and correlated with the advanced clinical stage (Rai). Furthermore, we observed that the incubation of T cells with IL-16 results in the upregulation of CD160.

CONCLUSIONS

Our study provides a novel insight into the influence of CD160 expression/co-expression with other co-inhibitory receptors in T cell effector functions in patients with CLL. Besides, IL-16-mediated upregulation of CD160 expression in T cells highlights the importance of IL-16/CD160 as potential immunotherapy targets in patients with CLL. Therefore, our findings propose a significant role for CD160 in T cell exhaustion in patients with CLL.

摘要

背景

T 细胞耗竭会损害抗肿瘤免疫,而在实体肿瘤中,共抑制受体的持续升高是 T 细胞耗竭的标志。同样,在慢性淋巴细胞白血病(CLL)等血液癌症中,也有报道称 T 细胞上调了共抑制受体。然而,作为这些共抑制受体之一的糖基磷脂酰肌醇锚定蛋白 CD160 的作用在 T 细胞功能中一直存在争议。因此,我们决定阐明 CD160 的表达和/或与其他共抑制受体的共表达如何影响 CLL 患者的 T 细胞效应功能。

方法

本研究纳入了 56 例 CLL 患者和 25 例年龄和性别匹配的健康对照者。从外周血或骨髓中获得 T 细胞,分析不同共抑制受体的表达。此外,我们还定量分析了 CLL 患者与健康对照者血浆中的细胞外囊泡(EVs)。最后,我们测量了 CLL 患者和健康对照者血浆标本中的 29 种不同细胞因子、趋化因子或其他生物标志物。

结果

我们发现,CD160 是 CLL 患者中上调最明显的共抑制受体。其表达与耗尽的 T 细胞表型相关。CD160+CD8+T 细胞是高度抗原经验/效应 T 细胞,而 CD160+CD4+T 细胞则更为异质性。特别是,我们发现 EVs 是 CLL 患者血浆中 CD160 的来源,可以被 T 细胞摄取。此外,我们观察到 CLL 患者血浆中存在以促炎细胞因子为主的特征性谱。特别是,白细胞介素-16(IL-16)高度升高,并与晚期临床分期(Rai)相关。此外,我们观察到,IL-16 孵育 T 细胞会导致 CD160 的上调。

结论

本研究提供了关于 CD160 表达/与其他共抑制受体共表达对 CLL 患者 T 细胞效应功能影响的新见解。此外,IL-16 介导的 T 细胞中 CD160 表达的上调突出了 IL-16/CD160 作为 CLL 患者潜在免疫治疗靶点的重要性。因此,我们的发现表明 CD160 在 CLL 患者的 T 细胞耗竭中发挥了重要作用。

https://cdn.ncbi.nlm.nih.gov/pmc/blobs/01a8/8098955/93aba5f4883a/jitc-2020-002189f07.jpg
https://cdn.ncbi.nlm.nih.gov/pmc/blobs/01a8/8098955/06ba26935b38/jitc-2020-002189f01.jpg
https://cdn.ncbi.nlm.nih.gov/pmc/blobs/01a8/8098955/1699898ae435/jitc-2020-002189f02.jpg
https://cdn.ncbi.nlm.nih.gov/pmc/blobs/01a8/8098955/0fb9047d4c65/jitc-2020-002189f03.jpg
https://cdn.ncbi.nlm.nih.gov/pmc/blobs/01a8/8098955/019040d8bba5/jitc-2020-002189f04.jpg
https://cdn.ncbi.nlm.nih.gov/pmc/blobs/01a8/8098955/1ea583c03621/jitc-2020-002189f05.jpg
https://cdn.ncbi.nlm.nih.gov/pmc/blobs/01a8/8098955/50cd7410df72/jitc-2020-002189f06.jpg
https://cdn.ncbi.nlm.nih.gov/pmc/blobs/01a8/8098955/93aba5f4883a/jitc-2020-002189f07.jpg
https://cdn.ncbi.nlm.nih.gov/pmc/blobs/01a8/8098955/06ba26935b38/jitc-2020-002189f01.jpg
https://cdn.ncbi.nlm.nih.gov/pmc/blobs/01a8/8098955/1699898ae435/jitc-2020-002189f02.jpg
https://cdn.ncbi.nlm.nih.gov/pmc/blobs/01a8/8098955/0fb9047d4c65/jitc-2020-002189f03.jpg
https://cdn.ncbi.nlm.nih.gov/pmc/blobs/01a8/8098955/019040d8bba5/jitc-2020-002189f04.jpg
https://cdn.ncbi.nlm.nih.gov/pmc/blobs/01a8/8098955/1ea583c03621/jitc-2020-002189f05.jpg
https://cdn.ncbi.nlm.nih.gov/pmc/blobs/01a8/8098955/50cd7410df72/jitc-2020-002189f06.jpg
https://cdn.ncbi.nlm.nih.gov/pmc/blobs/01a8/8098955/93aba5f4883a/jitc-2020-002189f07.jpg

相似文献

1
Expanded antigen-experienced CD160CD8effector T cells exhibit impaired effector functions in chronic lymphocytic leukemia.在慢性淋巴细胞白血病中,扩增的抗原经历 CD160CD8effector T 细胞表现出受损的效应功能。
J Immunother Cancer. 2021 Apr;9(4). doi: 10.1136/jitc-2020-002189.
2
T cells from CLL patients exhibit features of T-cell exhaustion but retain capacity for cytokine production.慢性淋巴细胞白血病(CLL)患者的 T 细胞表现出 T 细胞耗竭的特征,但保留细胞因子产生的能力。
Blood. 2013 Feb 28;121(9):1612-21. doi: 10.1182/blood-2012-09-457531. Epub 2012 Dec 17.
3
CD160 signaling mediates PI3K-dependent survival and growth signals in chronic lymphocytic leukemia.CD160 信号转导介导慢性淋巴细胞白血病中 PI3K 依赖性存活和生长信号。
Blood. 2010 Apr 15;115(15):3079-88. doi: 10.1182/blood-2009-08-239483. Epub 2010 Feb 17.
4
CD160 expression on CD8 T cells is associated with active effector responses but limited activation potential in pancreatic cancer.CD8 T 细胞上的 CD160 表达与胰腺癌中的活跃效应器反应有关,但激活潜力有限。
Cancer Immunol Immunother. 2020 May;69(5):789-797. doi: 10.1007/s00262-020-02500-3. Epub 2020 Feb 13.
5
CD160 isoforms and regulation of CD4 and CD8 T-cell responses.CD160 异构体与 CD4 和 CD8 T 细胞反应的调节
J Transl Med. 2014 Sep 2;12:217. doi: 10.1186/s12967-014-0217-y.
6
CD160 receptor in CLL: Current state and future avenues.慢性淋巴细胞白血病中 CD160 受体:现状与未来研究方向。
Front Immunol. 2022 Nov 7;13:1028013. doi: 10.3389/fimmu.2022.1028013. eCollection 2022.
7
Abnormal Expression of BTLA and CTLA-4 Immune Checkpoint Molecules in Chronic Lymphocytic Leukemia Patients.慢性淋巴细胞白血病患者中 BTLA 和 CTLA-4 免疫检查点分子的异常表达。
J Immunol Res. 2020 Jul 28;2020:6545921. doi: 10.1155/2020/6545921. eCollection 2020.
8
CD4+ T Cells are Exhausted and Show Functional Defects in Chronic Lymphocytic Leukemia.CD4 + T细胞耗竭,且在慢性淋巴细胞白血病中表现出功能缺陷。
Iran J Immunol. 2017 Dec;14(4):257-269.
9
Differential and tumor-specific expression of CD160 in B-cell malignancies.CD160 在 B 细胞恶性肿瘤中的差异和肿瘤特异性表达。
Blood. 2011 Aug 25;118(8):2174-83. doi: 10.1182/blood-2011-02-334326. Epub 2011 Jun 28.
10
BY55/CD160 acts as a co-receptor in TCR signal transduction of a human circulating cytotoxic effector T lymphocyte subset lacking CD28 expression.BY55/CD160在缺乏CD28表达的人循环细胞毒性效应T淋巴细胞亚群的TCR信号转导中作为共受体发挥作用。
Int Immunol. 2002 May;14(5):445-51. doi: 10.1093/intimm/14.5.445.

引用本文的文献

1
CD160 dictates anti-PD-1 immunotherapy resistance by regulating CD8 T cell exhaustion in colorectal cancer.CD160通过调节结直肠癌中CD8 T细胞耗竭来决定抗PD-1免疫治疗耐药性。
Nat Cell Biol. 2025 Sep 9. doi: 10.1038/s41556-025-01753-3.
2
BNT162b2 mRNA vaccination affects the gut microbiome composition of patients with follicular lymphoma and chronic lymphocytic leukemia.BNT162b2信使核糖核酸疫苗接种会影响滤泡性淋巴瘤和慢性淋巴细胞白血病患者的肠道微生物群组成。
Biomark Res. 2025 Feb 10;13(1):25. doi: 10.1186/s40364-025-00734-w.
3
Streptococcus lutetiensis inhibits CD8 IL17A TRM cells and leads to gastric cancer progression and poor prognosis.

本文引用的文献

1
Galectin-9 expression defines exhausted T cells and impaired cytotoxic NK cells in patients with virus-associated solid tumors.Galectin-9 的表达可定义病毒相关实体瘤患者中耗竭的 T 细胞和功能受损的细胞毒性 NK 细胞。
J Immunother Cancer. 2020 Dec;8(2). doi: 10.1136/jitc-2020-001849.
2
Recent progress of prognostic biomarkers and risk scoring systems in chronic lymphocytic leukemia.慢性淋巴细胞白血病预后生物标志物和风险评分系统的最新进展
Biomark Res. 2020 Sep 7;8:40. doi: 10.1186/s40364-020-00222-3. eCollection 2020.
3
Galectin-9 and VISTA Expression Define Terminally Exhausted T Cells in HIV-1 Infection.
卢特链球菌抑制CD8 IL17A组织驻留记忆细胞,导致胃癌进展和预后不良。
NPJ Precis Oncol. 2025 Feb 9;9(1):43. doi: 10.1038/s41698-025-00810-2.
4
Characterization and effective expansion of CD4CD8 TCRαβ T cells from individuals living with type 1 diabetes.1型糖尿病患者CD4CD8 TCRαβ T细胞的特征分析及有效扩增
Mol Ther Methods Clin Dev. 2024 Dec 17;33(1):101400. doi: 10.1016/j.omtm.2024.101400. eCollection 2025 Mar 13.
5
Polyfunctional CD8CD226RUNX2 effector T cells are diminished in advanced stages of chronic lymphocytic leukemia.多功能CD8CD226RUNX2效应T细胞在慢性淋巴细胞白血病晚期减少。
Mol Oncol. 2025 May;19(5):1347-1370. doi: 10.1002/1878-0261.13793. Epub 2025 Jan 7.
6
Exploring the role of galectin-9 and artemin as biomarkers in long COVID with chronic fatigue syndrome: links to inflammation and cognitive function.探讨半乳糖凝集素-9 和 artemin 在长新冠伴慢性疲劳综合征中的生物标志物作用:与炎症和认知功能的关联。
Front Immunol. 2024 Sep 25;15:1443363. doi: 10.3389/fimmu.2024.1443363. eCollection 2024.
7
Lymphoma cell-driven IL-16 is expressed in activated B-cell-like diffuse large B-cell lymphomas and regulates the pro-tumor microenvironment.淋巴瘤细胞驱动的白细胞介素-16在活化B细胞样弥漫性大B细胞淋巴瘤中表达,并调节肿瘤微环境。
Haematologica. 2025 Feb 1;110(2):425-438. doi: 10.3324/haematol.2024.285304.
8
Clonal succession after prolonged antiretroviral therapy rejuvenates CD8 T cell responses against HIV-1.长期抗逆转录病毒治疗后克隆性更替使针对 HIV-1 的 CD8 T 细胞反应恢复活力。
Nat Immunol. 2024 Sep;25(9):1555-1564. doi: 10.1038/s41590-024-01931-9. Epub 2024 Aug 23.
9
Bipotential B-neutrophil progenitors are present in human and mouse bone marrow and emerge in the periphery upon stress hematopoiesis.双潜能 B 中性粒细胞祖细胞存在于人类和小鼠的骨髓中,并在外周应激造血时出现。
mBio. 2024 Aug 14;15(8):e0159924. doi: 10.1128/mbio.01599-24. Epub 2024 Jul 16.
10
BET inhibition reforms the immune microenvironment and alleviates T cell dysfunction in chronic lymphocytic leukemia.BET 抑制作用重塑慢性淋巴细胞白血病的免疫微环境并缓解 T 细胞功能障碍。
JCI Insight. 2024 May 22;9(10):e177054. doi: 10.1172/jci.insight.177054.
Galectin-9 和 VISTA 的表达可定义 HIV-1 感染中的终末耗竭 T 细胞。
J Immunol. 2020 May 1;204(9):2474-2491. doi: 10.4049/jimmunol.1901481. Epub 2020 Mar 23.
4
Immune Response Dysfunction in Chronic Lymphocytic Leukemia: Dissecting Molecular Mechanisms and Microenvironmental Conditions.慢性淋巴细胞白血病中的免疫反应功能障碍:解析分子机制和微环境条件。
Int J Mol Sci. 2020 Mar 6;21(5):1825. doi: 10.3390/ijms21051825.
5
Increased PD-1+Tim-3+ exhausted T cells in bone marrow may influence the clinical outcome of patients with AML.骨髓中PD-1+Tim-3+耗竭性T细胞增多可能会影响急性髓系白血病患者的临床结局。
Biomark Res. 2020 Feb 13;8:6. doi: 10.1186/s40364-020-0185-8. eCollection 2020.
6
CD160 expression on CD8 T cells is associated with active effector responses but limited activation potential in pancreatic cancer.CD8 T 细胞上的 CD160 表达与胰腺癌中的活跃效应器反应有关,但激活潜力有限。
Cancer Immunol Immunother. 2020 May;69(5):789-797. doi: 10.1007/s00262-020-02500-3. Epub 2020 Feb 13.
7
Exhaustion and senescence: two crucial dysfunctional states of T cells in the tumor microenvironment.衰竭和衰老:肿瘤微环境中 T 细胞的两种关键功能障碍状态。
Cell Mol Immunol. 2020 Jan;17(1):27-35. doi: 10.1038/s41423-019-0344-8. Epub 2019 Dec 18.
8
CD71 Erythroid Cells Exacerbate HIV-1 Susceptibility, Mediate -Infection, and Harbor Infective Viral Particles.CD71 阳性红细胞加剧 HIV-1 易感性,介导感染,并携带感染性病毒颗粒。
mBio. 2019 Nov 26;10(6):e02767-19. doi: 10.1128/mBio.02767-19.
9
The role of exosomal PD-L1 in tumor progression and immunotherapy.外泌体 PD-L1 在肿瘤进展和免疫治疗中的作用。
Mol Cancer. 2019 Oct 23;18(1):146. doi: 10.1186/s12943-019-1074-3.
10
TCF-1-Centered Transcriptional Network Drives an Effector versus Exhausted CD8 T Cell-Fate Decision.TCF-1 为中心的转录网络驱动效应器与耗竭 CD8+T 细胞命运决定。
Immunity. 2019 Nov 19;51(5):840-855.e5. doi: 10.1016/j.immuni.2019.09.013. Epub 2019 Oct 9.