Suppr超能文献

Rap1GAP 通过抑制自噬和增加氧化应激介导血管紧张素 II 诱导的心肌细胞肥大。

Rap1GAP Mediates Angiotensin II-Induced Cardiomyocyte Hypertrophy by Inhibiting Autophagy and Increasing Oxidative Stress.

机构信息

Department of Cardiology, Jinan Central Hospital, Cheeloo College of Medicine, Shandong University, Jinan 250014, China.

Department of Cardiology, Central Hospital Affiliated Shandong First Medical University, Jinan 250014, China.

出版信息

Oxid Med Cell Longev. 2021 Apr 15;2021:7848027. doi: 10.1155/2021/7848027. eCollection 2021.

Abstract

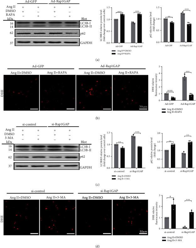
Abnormal autophagy and oxidative stress contribute to angiotensin II- (Ang II-) induced cardiac hypertrophy and heart failure. We previously showed that Ang II increased Rap1GAP gene expression in cardiomyocytes associated with hypertrophy and autophagy disorders. Using real-time PCR and Western blot, we found that Rap1GAP expression was increased in the heart of Sprague Dawley (SD) rats infused by Ang II compared with saline infusion and in Ang II vs. vehicle-treated rat neonatal cardiomyocytes. Overexpression of Rap1GAP in cultured cardiomyocytes exacerbated Ang II-induced cardiomyocyte hypertrophy, reactive oxygen species (ROS) generation, and cell apoptosis and inhibited autophagy. The increased oxidative stress caused by Rap1GAP overexpression was inhibited by the treatment of autophagy agonists. Knockdown of Rap1GAP by siRNA markedly attenuated Ang II-induced cardiomyocyte hypertrophy and oxidative stress and enhanced autophagy. The AMPK/AKT/mTOR signaling pathway was inhibited by overexpression of Rap1GAP and activated by the knockdown of Rap1GAP. These results show that Rap1GAP-mediated pathway might be a new mechanism of Ang II-induced cardiomyocyte hypertrophy, which could be a potential target for the future treatment of cardiac hypertrophy and heart failure.

摘要

异常的自噬和氧化应激导致血管紧张素 II(Ang II)诱导的心肌肥厚和心力衰竭。我们之前的研究表明,Ang II 增加了与心肌肥厚和自噬障碍相关的 Rap1GAP 基因表达。通过实时 PCR 和 Western blot,我们发现 Ang II 输注的 Sprague Dawley(SD)大鼠心脏中 Rap1GAP 的表达增加,与盐水输注相比,Ang II 与载体处理的大鼠新生心肌细胞相比也是如此。在培养的心肌细胞中过表达 Rap1GAP 会加剧 Ang II 诱导的心肌细胞肥大、活性氧(ROS)生成和细胞凋亡,并抑制自噬。自噬激动剂处理可抑制 Rap1GAP 过表达引起的氧化应激增加。通过 siRNA 敲低 Rap1GAP 可显著减轻 Ang II 诱导的心肌细胞肥大和氧化应激,并增强自噬。Rap1GAP 的过表达抑制了 AMPK/AKT/mTOR 信号通路,而 Rap1GAP 的敲低则激活了该信号通路。这些结果表明,Rap1GAP 介导的途径可能是 Ang II 诱导的心肌细胞肥大的新机制,这可能成为未来治疗心肌肥厚和心力衰竭的潜在靶点。

https://cdn.ncbi.nlm.nih.gov/pmc/blobs/23c8/8062190/ab12a13e4ed7/OMCL2021-7848027.001.jpg

文献AI研究员

20分钟写一篇综述,助力文献阅读效率提升50倍。

立即体验

用中文搜PubMed

大模型驱动的PubMed中文搜索引擎

马上搜索

文档翻译

学术文献翻译模型,支持多种主流文档格式。

立即体验