• 文献检索
  • 文档翻译
  • 深度研究
  • 学术资讯
  • Suppr Zotero 插件Zotero 插件
  • 邀请有礼
  • 套餐&价格
  • 历史记录
应用&插件
Suppr Zotero 插件Zotero 插件浏览器插件Mac 客户端Windows 客户端微信小程序
定价
高级版会员购买积分包购买API积分包
服务
文献检索文档翻译深度研究API 文档MCP 服务
关于我们
关于 Suppr公司介绍联系我们用户协议隐私条款
关注我们

Suppr 超能文献

核心技术专利:CN118964589B侵权必究
粤ICP备2023148730 号-1Suppr @ 2026

文献检索

告别复杂PubMed语法,用中文像聊天一样搜索,搜遍4000万医学文献。AI智能推荐,让科研检索更轻松。

立即免费搜索

文件翻译

保留排版,准确专业,支持PDF/Word/PPT等文件格式,支持 12+语言互译。

免费翻译文档

深度研究

AI帮你快速写综述,25分钟生成高质量综述,智能提取关键信息,辅助科研写作。

立即免费体验

将出生后心肌细胞瞬时重编程为去分化状态。

Transient reprogramming of postnatal cardiomyocytes to a dedifferentiated state.

机构信息

Nanomedicine Lab, Faculty of Biology, Medicine and Health, The University of Manchester, Manchester, United Kingdom.

Division of Cell Matrix Biology and Regenerative Medicine, Faculty of Biology, Medicine and Health, The University of Manchester, Manchester, United Kingdom.

出版信息

PLoS One. 2021 May 5;16(5):e0251054. doi: 10.1371/journal.pone.0251054. eCollection 2021.

DOI:10.1371/journal.pone.0251054
PMID:33951105
原文链接:https://pmc.ncbi.nlm.nih.gov/articles/PMC8099115/
Abstract

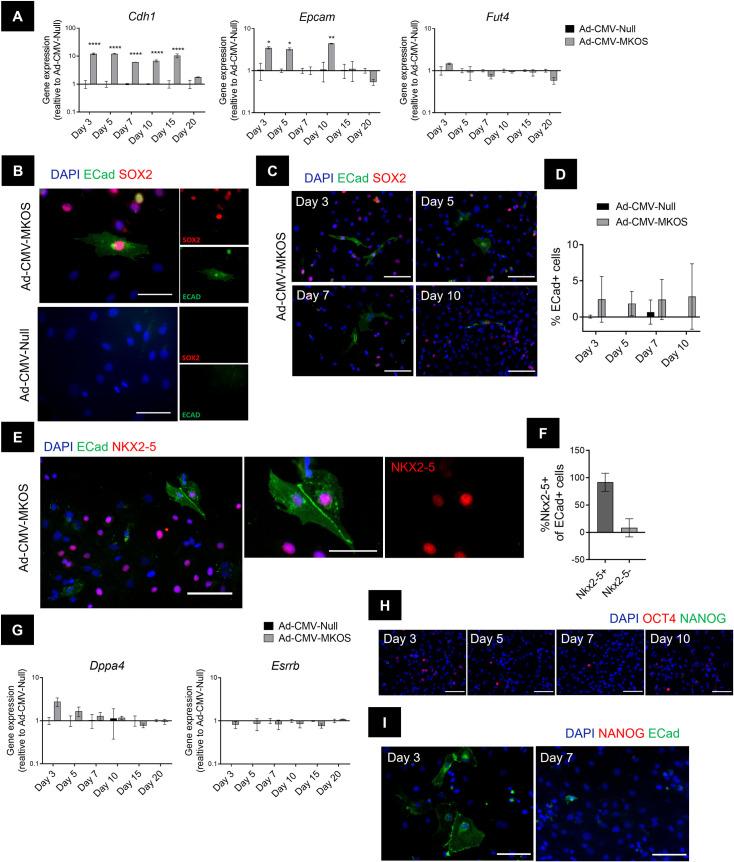
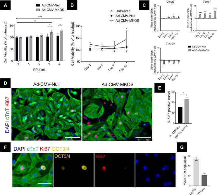
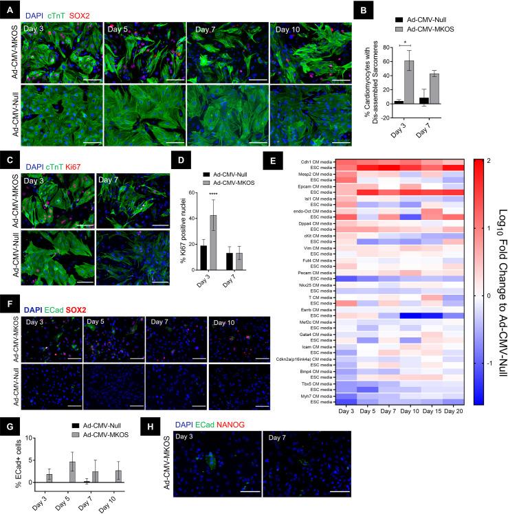
In contrast to mammals, lower vertebrates are capable of extraordinary myocardial regeneration thanks to the ability of their cardiomyocytes to undergo transient dedifferentiation and proliferation. Somatic cells can be temporarily reprogrammed to a proliferative, dedifferentiated state through forced expression of Oct3/4, Sox2, Klf4 and c-Myc (OSKM). Here, we aimed to induce transient reprogramming of mammalian cardiomyocytes in vitro utilising an OSKM-encoding non-integrating vector. Reprogramming factor expression in postnatal rat and mouse cardiomyocytes triggered rapid but limited cell dedifferentiation. Concomitantly, a significant increase in cell viability, cell cycle related gene expression and Ki67 positive cells was observed consistent with an enhanced cell cycle activation. The transient nature of this partial reprogramming was confirmed as cardiomyocyte-specific cell morphology, gene expression and contractile activity were spontaneously recovered by day 15 after viral transduction. This study provides the first evidence that adenoviral OSKM delivery can induce partial reprogramming of postnatal cardiomyocytes. Therefore, adenoviral mediated transient reprogramming could be a novel and feasible strategy to recapitulate the regenerative mechanisms of lower vertebrates.

摘要

与哺乳动物不同,较低等的脊椎动物由于其心肌细胞能够经历短暂的去分化和增殖,因此具有非凡的心肌再生能力。体细胞可以通过强制表达 Oct3/4、Sox2、Klf4 和 c-Myc(OSKM)被暂时重新编程为增殖、去分化的状态。在这里,我们旨在利用 OSKM 编码的非整合载体在体外诱导哺乳动物心肌细胞的瞬时重编程。在新生大鼠和小鼠心肌细胞中表达重编程因子会引发快速但有限的细胞去分化。同时,观察到细胞活力、细胞周期相关基因表达和 Ki67 阳性细胞显著增加,这与细胞周期激活增强一致。这种部分重编程的瞬时性质得到了证实,因为在病毒转导后 15 天,心肌细胞特异性细胞形态、基因表达和收缩活性自发恢复。这项研究首次提供了证据,证明腺病毒 OSKM 传递可以诱导新生心肌细胞的部分重编程。因此,腺病毒介导的瞬时重编程可能是一种新的可行策略,可以重现较低等脊椎动物的再生机制。

https://cdn.ncbi.nlm.nih.gov/pmc/blobs/3e5e/8099115/e7d16f3f78e1/pone.0251054.g006.jpg
https://cdn.ncbi.nlm.nih.gov/pmc/blobs/3e5e/8099115/6c69e10fa31c/pone.0251054.g001.jpg
https://cdn.ncbi.nlm.nih.gov/pmc/blobs/3e5e/8099115/1ce155903ea7/pone.0251054.g002.jpg
https://cdn.ncbi.nlm.nih.gov/pmc/blobs/3e5e/8099115/1b04bdee4803/pone.0251054.g003.jpg
https://cdn.ncbi.nlm.nih.gov/pmc/blobs/3e5e/8099115/bbc22173bb23/pone.0251054.g004.jpg
https://cdn.ncbi.nlm.nih.gov/pmc/blobs/3e5e/8099115/c012929a52c8/pone.0251054.g005.jpg
https://cdn.ncbi.nlm.nih.gov/pmc/blobs/3e5e/8099115/e7d16f3f78e1/pone.0251054.g006.jpg
https://cdn.ncbi.nlm.nih.gov/pmc/blobs/3e5e/8099115/6c69e10fa31c/pone.0251054.g001.jpg
https://cdn.ncbi.nlm.nih.gov/pmc/blobs/3e5e/8099115/1ce155903ea7/pone.0251054.g002.jpg
https://cdn.ncbi.nlm.nih.gov/pmc/blobs/3e5e/8099115/1b04bdee4803/pone.0251054.g003.jpg
https://cdn.ncbi.nlm.nih.gov/pmc/blobs/3e5e/8099115/bbc22173bb23/pone.0251054.g004.jpg
https://cdn.ncbi.nlm.nih.gov/pmc/blobs/3e5e/8099115/c012929a52c8/pone.0251054.g005.jpg
https://cdn.ncbi.nlm.nih.gov/pmc/blobs/3e5e/8099115/e7d16f3f78e1/pone.0251054.g006.jpg

相似文献

1
Transient reprogramming of postnatal cardiomyocytes to a dedifferentiated state.将出生后心肌细胞瞬时重编程为去分化状态。
PLoS One. 2021 May 5;16(5):e0251054. doi: 10.1371/journal.pone.0251054. eCollection 2021.
2
Reversible reprogramming of cardiomyocytes to a fetal state drives heart regeneration in mice.心肌细胞向胎儿状态的可逆重编程可驱动小鼠的心脏再生。
Science. 2021 Sep 24;373(6562):1537-1540. doi: 10.1126/science.abg5159. Epub 2021 Sep 23.
3
Asparagine Synthetase Marks a Distinct Dependency Threshold for Cardiomyocyte Dedifferentiation.天冬酰胺合成酶为心肌细胞去分化提供了一个独特的依赖阈值。
Circulation. 2024 Jun 4;149(23):1833-1851. doi: 10.1161/CIRCULATIONAHA.123.063965. Epub 2024 Apr 8.
4
Regeneration and reprogramming compared.再生与重编程的比较。
BMC Biol. 2010 Jan 20;8:5. doi: 10.1186/1741-7007-8-5.
5
TWEAK is a positive regulator of cardiomyocyte proliferation.TWEAK 是心肌细胞增殖的正向调节因子。
Cardiovasc Res. 2010 Mar 1;85(4):681-90. doi: 10.1093/cvr/cvp360. Epub 2009 Nov 2.
6
In vivo partial cellular reprogramming enhances liver plasticity and regeneration.体内部分细胞重编程增强肝脏的可塑性和再生能力。
Cell Rep. 2022 Apr 26;39(4):110730. doi: 10.1016/j.celrep.2022.110730.
7
c-MYC independent nuclear reprogramming favors cardiogenic potential of induced pluripotent stem cells.c-MYC 非依赖性核重编程有利于诱导多能干细胞的心脏生成潜能。
J Cardiovasc Transl Res. 2010 Feb;3(1):13-23. doi: 10.1007/s12265-009-9150-5.
8
Transient Activation of Reprogramming Transcription Factors Using Protein Transduction Facilitates Conversion of Human Fibroblasts Toward Cardiomyocyte-Like Cells.利用蛋白质转导短暂激活重编程转录因子有助于将人成纤维细胞转化为类心肌细胞。
Mol Biotechnol. 2017 Jun;59(6):207-220. doi: 10.1007/s12033-017-0007-x.
9
Advances in reprogramming somatic cells to induced pluripotent stem cells.体细胞重编程为诱导多能干细胞的研究进展。
Stem Cell Rev Rep. 2010 Sep;6(3):367-80. doi: 10.1007/s12015-010-9123-8.
10
Spermatogonial stem cells and progenitors are refractory to reprogramming to pluripotency by the transcription factors Oct3/4, c-Myc, Sox2 and Klf4.精原干细胞和祖细胞对转录因子Oct3/4、c-Myc、Sox2和Klf4重编程为多能性具有抗性。
Oncotarget. 2017 Feb 7;8(6):10050-10063. doi: 10.18632/oncotarget.14327.

引用本文的文献

1
Partial Cell Fate Transitions to Promote Cardiac Regeneration.部分细胞命运转变以促进心脏再生。
Cells. 2024 Dec 4;13(23):2002. doi: 10.3390/cells13232002.
2
Reprogramming stem cells in regenerative medicine.再生医学中的干细胞重编程。
Smart Med. 2022 Dec 25;1(1):e20220005. doi: 10.1002/SMMD.20220005. eCollection 2022 Dec.
3
The occurrence and development of induced pluripotent stem cells.诱导多能干细胞的发生与发展。

本文引用的文献

1
Neonatal Heart Regeneration: Comprehensive Literature Review.新生儿心脏再生:全面文献综述。
Circulation. 2018 Jul 24;138(4):412-423. doi: 10.1161/CIRCULATIONAHA.118.033648.
2
Non-viral, Tumor-free Induction of Transient Cell Reprogramming in Mouse Skeletal Muscle to Enhance Tissue Regeneration.非病毒、无肿瘤的瞬时细胞重编程诱导在小鼠骨骼肌中增强组织再生。
Mol Ther. 2019 Jan 2;27(1):59-75. doi: 10.1016/j.ymthe.2018.10.014. Epub 2018 Oct 24.
3
Reduction of Fibrosis and Scar Formation by Partial Reprogramming In Vivo.体内部分重编程减少纤维化和瘢痕形成。
Front Genet. 2024 Apr 18;15:1389558. doi: 10.3389/fgene.2024.1389558. eCollection 2024.
4
Induction of Nanog in neural progenitor cells for adaptive regeneration of ischemic brain.诱导神经祖细胞中的 Nanog 用于缺血性脑的适应性再生。
Exp Mol Med. 2022 Nov;54(11):1955-1966. doi: 10.1038/s12276-022-00880-3. Epub 2022 Nov 14.
Stem Cells. 2018 Aug;36(8):1216-1225. doi: 10.1002/stem.2842. Epub 2018 May 25.
4
Regulation of Cell Cycle to Stimulate Adult Cardiomyocyte Proliferation and Cardiac Regeneration.调控细胞周期以刺激成体心肌细胞增殖和心脏再生。
Cell. 2018 Mar 22;173(1):104-116.e12. doi: 10.1016/j.cell.2018.02.014. Epub 2018 Mar 1.
5
Generation of Induced Progenitor-like Cells from Mature Epithelial Cells Using Interrupted Reprogramming.利用中断重编程技术从成熟上皮细胞生成诱导祖细胞样细胞。
Stem Cell Reports. 2017 Dec 12;9(6):1780-1795. doi: 10.1016/j.stemcr.2017.10.022. Epub 2017 Nov 30.
6
Dedifferentiation, Proliferation, and Redifferentiation of Adult Mammalian Cardiomyocytes After Ischemic Injury.成年哺乳动物心肌细胞在缺血性损伤后的去分化、增殖和再分化
Circulation. 2017 Aug 29;136(9):834-848. doi: 10.1161/CIRCULATIONAHA.116.024307. Epub 2017 Jun 22.
7
Mechanism of human somatic reprogramming to iPS cell.人类体细胞核重编程为诱导多能干细胞的机制。
Lab Invest. 2017 Oct;97(10):1152-1157. doi: 10.1038/labinvest.2017.56. Epub 2017 May 22.
8
Reprogramming-derived gene cocktail increases cardiomyocyte proliferation for heart regeneration.重编程衍生的基因组合可增加心肌细胞增殖以促进心脏再生。
EMBO Mol Med. 2017 Feb;9(2):251-264. doi: 10.15252/emmm.201606558.
9
In Vivo Amelioration of Age-Associated Hallmarks by Partial Reprogramming.通过部分重编程在体内改善与年龄相关的特征
Cell. 2016 Dec 15;167(7):1719-1733.e12. doi: 10.1016/j.cell.2016.11.052.
10
In Situ Pluripotency Factor Expression Promotes Functional Recovery From Cerebral Ischemia.原位多能性因子表达促进脑缺血后的功能恢复。
Mol Ther. 2016 Sep;24(9):1538-49. doi: 10.1038/mt.2016.124. Epub 2016 Jun 22.