• 文献检索
  • 文档翻译
  • 深度研究
  • 学术资讯
  • Suppr Zotero 插件Zotero 插件
  • 邀请有礼
  • 套餐&价格
  • 历史记录
应用&插件
Suppr Zotero 插件Zotero 插件浏览器插件Mac 客户端Windows 客户端微信小程序
定价
高级版会员购买积分包购买API积分包
服务
文献检索文档翻译深度研究API 文档MCP 服务
关于我们
关于 Suppr公司介绍联系我们用户协议隐私条款
关注我们

Suppr 超能文献

核心技术专利:CN118964589B侵权必究
粤ICP备2023148730 号-1Suppr @ 2026

文献检索

告别复杂PubMed语法,用中文像聊天一样搜索,搜遍4000万医学文献。AI智能推荐,让科研检索更轻松。

立即免费搜索

文件翻译

保留排版,准确专业,支持PDF/Word/PPT等文件格式,支持 12+语言互译。

免费翻译文档

深度研究

AI帮你快速写综述,25分钟生成高质量综述,智能提取关键信息,辅助科研写作。

立即免费体验

人骨髓间充质干细胞来源的外泌体中含有的 PINK1 通过恢复线粒体钙外流来防止脓毒症中心肌细胞线粒体钙超载。

PINK1 contained in huMSC-derived exosomes prevents cardiomyocyte mitochondrial calcium overload in sepsis via recovery of mitochondrial Ca efflux.

机构信息

Department of Pediatric Research Institute, Ministry of Education Key Laboratory of Child Development and Disorders, National Clinical Research Center for Child Health and Disorders (Chongqing), China International Science and Technology Cooperation base of Child development and Critical Disorders, Children's Hospital of Chongqing Medical University, Chongqing, People's Republic of China.

Chongqing Key Laboratory of Pediatrics, Chongqing, People's Republic of China.

出版信息

Stem Cell Res Ther. 2021 May 6;12(1):269. doi: 10.1186/s13287-021-02325-6.

DOI:10.1186/s13287-021-02325-6
PMID:33957982
原文链接:https://pmc.ncbi.nlm.nih.gov/articles/PMC8101124/
Abstract

BACKGROUND

Sepsis is a systemic inflammatory response to a local severe infection that may lead to multiple organ failure and death. Previous studies have shown that 40-50% of patients with sepsis have diverse myocardial injuries and 70 to 90% mortality rates compared to 20% mortality in patients with sepsis without myocardial injury. Therefore, uncovering the mechanism of sepsis-induced myocardial injury and finding a target-based treatment are immensely important.

OBJECTIVE

The present study elucidated the mechanism of sepsis-induced myocardial injury and examined the value of human umbilical cord mesenchymal stem cells (huMSCs) for protecting cardiac function in sepsis.

METHODS

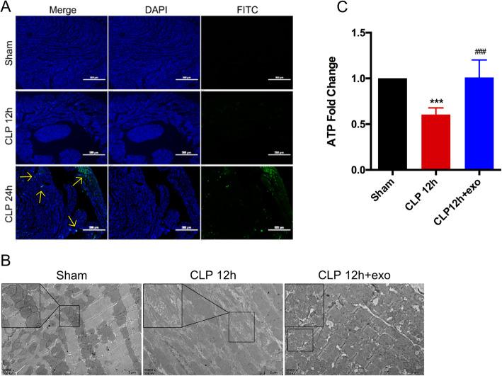
We used cecal ligation and puncture (CLP) to induce sepsis in mice and detect myocardial injury and cardiac function using serological markers and echocardiography. Cardiomyocyte apoptosis and heart tissue ultrastructure were detected using TdT-mediated dUTP Nick-End Labeling (TUNEL) and transmission electron microscopy (TEM), respectively. Fura-2 AM was used to monitor Ca uptake and efflux in mitochondria. FQ-PCR and Western blotting detected expression of mitochondrial Ca distribution regulators and PTEN-induced putative kinase 1 (PINK1). JC-1 was used to detect the mitochondrial membrane potential (Δψm) of cardiomyocytes.

RESULTS

We found that expression of PINK1 decreased in mouse hearts during sepsis, which caused cardiomyocyte mitochondrial Ca efflux disorder, mitochondrial calcium overload, and cardiomyocyte injury. In contrast, we found that exosomes isolated from huMSCs (huMSC-exo) carried Pink1 mRNA, which could be transferred to recipient cardiomyocytes to increase PINK1 expression. The reduction in cardiomyocyte mitochondrial calcium efflux was reversed, and cardiomyocytes recovered from injury. We confirmed the effect of the PINK1-PKA-NCLX axis on mitochondrial calcium homeostasis in cardiomyocytes during sepsis.

CONCLUSION

The PINK1-PKA-NCLX axis plays an important role in mitochondrial calcium efflux in cardiomyocytes. Therefore, PINK1 may be a therapeutic target to protect cardiomyocyte mitochondria, and the application of huMSC-exo is a promising strategy against sepsis-induced heart dysfunction.

摘要

背景

败血症是一种全身性炎症反应,由局部严重感染引起,可能导致多器官衰竭和死亡。先前的研究表明,40-50%的败血症患者存在多种心肌损伤,死亡率为 70-90%,而无心肌损伤的败血症患者死亡率为 20%。因此,揭示败血症引起的心肌损伤的机制并找到基于靶点的治疗方法非常重要。

目的

本研究阐明了败血症引起的心肌损伤的机制,并研究了人脐带间充质干细胞(huMSC)在败血症中保护心脏功能的价值。

方法

我们使用盲肠结扎穿孔(CLP)法在小鼠中诱导败血症,并使用血清标志物和超声心动图检测心肌损伤和心功能。使用 TdT 介导的 dUTP 缺口末端标记法(TUNEL)和透射电子显微镜(TEM)分别检测心肌细胞凋亡和心脏组织超微结构。使用 Fura-2 AM 监测线粒体中的 Ca 摄取和流出。FQ-PCR 和 Western blot 检测线粒体 Ca 分布调节剂和 PTEN 诱导的假定激酶 1(PINK1)的表达。JC-1 用于检测心肌细胞的线粒体膜电位(Δψm)。

结果

我们发现,在败血症期间,小鼠心脏中的 PINK1 表达减少,导致心肌细胞线粒体 Ca 流出紊乱、线粒体钙超载和心肌细胞损伤。相反,我们发现,从 huMSC 分离的外泌体(huMSC-exo)携带 Pink1 mRNA,可转移至受体心肌细胞,增加 PINK1 表达。心肌细胞线粒体钙流出减少得到逆转,心肌细胞从损伤中恢复。我们证实了 PINK1-PKA-NCLX 轴在败血症期间对心肌细胞中线粒体 Ca 稳态的作用。

结论

PINK1-PKA-NCLX 轴在心肌细胞中线粒体 Ca 流出中起重要作用。因此,PINK1 可能是保护心肌细胞线粒体的治疗靶点,huMSC-exo 的应用是对抗败血症引起的心脏功能障碍的有前途的策略。

https://cdn.ncbi.nlm.nih.gov/pmc/blobs/5235/8101124/b561b757e9b5/13287_2021_2325_Fig6_HTML.jpg
https://cdn.ncbi.nlm.nih.gov/pmc/blobs/5235/8101124/60783774124a/13287_2021_2325_Fig1_HTML.jpg
https://cdn.ncbi.nlm.nih.gov/pmc/blobs/5235/8101124/bb5cecf93a8e/13287_2021_2325_Fig2_HTML.jpg
https://cdn.ncbi.nlm.nih.gov/pmc/blobs/5235/8101124/933b54b4789e/13287_2021_2325_Fig3_HTML.jpg
https://cdn.ncbi.nlm.nih.gov/pmc/blobs/5235/8101124/5652e0fcf5ba/13287_2021_2325_Fig4_HTML.jpg
https://cdn.ncbi.nlm.nih.gov/pmc/blobs/5235/8101124/be809d3e50c3/13287_2021_2325_Fig5_HTML.jpg
https://cdn.ncbi.nlm.nih.gov/pmc/blobs/5235/8101124/b561b757e9b5/13287_2021_2325_Fig6_HTML.jpg
https://cdn.ncbi.nlm.nih.gov/pmc/blobs/5235/8101124/60783774124a/13287_2021_2325_Fig1_HTML.jpg
https://cdn.ncbi.nlm.nih.gov/pmc/blobs/5235/8101124/bb5cecf93a8e/13287_2021_2325_Fig2_HTML.jpg
https://cdn.ncbi.nlm.nih.gov/pmc/blobs/5235/8101124/933b54b4789e/13287_2021_2325_Fig3_HTML.jpg
https://cdn.ncbi.nlm.nih.gov/pmc/blobs/5235/8101124/5652e0fcf5ba/13287_2021_2325_Fig4_HTML.jpg
https://cdn.ncbi.nlm.nih.gov/pmc/blobs/5235/8101124/be809d3e50c3/13287_2021_2325_Fig5_HTML.jpg
https://cdn.ncbi.nlm.nih.gov/pmc/blobs/5235/8101124/b561b757e9b5/13287_2021_2325_Fig6_HTML.jpg

相似文献

1
PINK1 contained in huMSC-derived exosomes prevents cardiomyocyte mitochondrial calcium overload in sepsis via recovery of mitochondrial Ca efflux.人骨髓间充质干细胞来源的外泌体中含有的 PINK1 通过恢复线粒体钙外流来防止脓毒症中心肌细胞线粒体钙超载。
Stem Cell Res Ther. 2021 May 6;12(1):269. doi: 10.1186/s13287-021-02325-6.
2
PTEN induced putative kinase 1 (PINK1) alleviates angiotensin II-induced cardiac injury by ameliorating mitochondrial dysfunction.PTEN 诱导假定激酶 1(PINK1)通过改善线粒体功能障碍缓解血管紧张素 II 诱导的心脏损伤。
Int J Cardiol. 2018 Sep 1;266:198-205. doi: 10.1016/j.ijcard.2018.03.054.
3
Qiliqiangxin reduced cardiomyocytes apotosis and improved heart function in infarcted heart through Pink1/Parkin -mediated mitochondrial autophagy.芪苈强心通过 Pink1/Parkin 介导的线粒体自噬减少心肌细胞凋亡,改善梗死心脏心功能。
BMC Complement Med Ther. 2020 Jul 2;20(1):203. doi: 10.1186/s12906-020-02992-7.
4
Po-Ge-Jiu-Xin decoction alleviate sepsis-induced cardiomyopathy via regulating phosphatase and tensin homolog-induced putative kinase 1 /parkin-mediated mitophagy.破积救心汤通过调节磷酸酶和张力蛋白同源诱导的假定激酶 1/ parkin 介导的线粒体自噬缓解脓毒症诱导的心肌病。
J Ethnopharmacol. 2025 Jan 30;337(Pt 3):118952. doi: 10.1016/j.jep.2024.118952. Epub 2024 Oct 18.
5
PKA Phosphorylation of NCLX Reverses Mitochondrial Calcium Overload and Depolarization, Promoting Survival of PINK1-Deficient Dopaminergic Neurons.NCLX的蛋白激酶A磷酸化可逆转线粒体钙超载和去极化,促进粉红1基因缺陷的多巴胺能神经元存活。
Cell Rep. 2015 Oct 13;13(2):376-86. doi: 10.1016/j.celrep.2015.08.079. Epub 2015 Oct 1.
6
PINK1 protects against dendritic cell dysfunction during sepsis through the regulation of mitochondrial quality control.PINK1 通过调节线粒体质量控制来防止脓毒症期间树突状细胞功能障碍。
Mol Med. 2023 Feb 21;29(1):25. doi: 10.1186/s10020-023-00618-5.
7
Hydrogen alleviates cell damage and acute lung injury in sepsis via PINK1/Parkin-mediated mitophagy.氢气通过 PINK1/Parkin 介导的线粒体自噬缓解脓毒症中的细胞损伤和急性肺损伤。
Inflamm Res. 2021 Aug;70(8):915-930. doi: 10.1007/s00011-021-01481-y. Epub 2021 Jul 10.
8
Hemin enhances the cardioprotective effects of mesenchymal stem cell-derived exosomes against infarction via amelioration of cardiomyocyte senescence.血红素通过改善心肌细胞衰老增强间充质干细胞衍生的外泌体对梗死的心脏保护作用。
J Nanobiotechnology. 2021 Oct 21;19(1):332. doi: 10.1186/s12951-021-01077-y.
9
Mechanism of Shenfu injection in suppressing inflammation and preventing sepsis-induced apoptosis in murine cardiomyocytes based on network pharmacology and experimental validation.基于网络药理学和实验验证的参附注射液抑制炎症和预防脓毒症诱导的心肌细胞凋亡的机制。
J Ethnopharmacol. 2024 Mar 25;322:117599. doi: 10.1016/j.jep.2023.117599. Epub 2023 Dec 27.
10
PTEN-inducible kinase 1 (PINK1)/Park6 is indispensable for normal heart function.PTEN 诱导激酶 1(PINK1)/Park6 对于正常心脏功能是必不可少的。
Proc Natl Acad Sci U S A. 2011 Jun 7;108(23):9572-7. doi: 10.1073/pnas.1106291108. Epub 2011 May 23.

引用本文的文献

1
New trends and hotspots in sepsis-related protein post-translational modification: a bibliometric and visual analysis.脓毒症相关蛋白质翻译后修饰的新趋势与热点:文献计量学与可视化分析
Front Med (Lausanne). 2025 Jul 22;12:1606786. doi: 10.3389/fmed.2025.1606786. eCollection 2025.
2
Roles and Therapeutic Targeting of Exosomes in Sepsis-Induced Cardiomyopathy.外泌体在脓毒症诱导的心肌病中的作用及治疗靶点
J Cell Mol Med. 2025 Apr;29(8):e70559. doi: 10.1111/jcmm.70559.
3
Exploring the pathogenesis of sepsis-induced cardiomyopathy: Multilayered mechanisms and clinical responses.

本文引用的文献

1
Langendorff-Free Isolation and Propagation of Adult Mouse Cardiomyocytes.成年小鼠心肌细胞的Langendorff无血清分离与培养
Methods Mol Biol. 2019;1940:193-204. doi: 10.1007/978-1-4939-9086-3_14.
2
Functional properties and mode of regulation of the mitochondrial Na/Ca exchanger, NCLX.线粒体 Na/Ca 交换器(NCLX)的功能特性和调节方式。
Semin Cell Dev Biol. 2019 Oct;94:59-65. doi: 10.1016/j.semcdb.2019.01.009. Epub 2019 Jan 30.
3
The Septic Heart: Current Understanding of Molecular Mechanisms and Clinical Implications.
探索脓毒症诱导性心肌病的发病机制:多层机制与临床反应
Sci Prog. 2025 Jan-Mar;108(1):368504251329190. doi: 10.1177/00368504251329190. Epub 2025 Mar 20.
4
Role and Mechanism of Mitochondrial Ribosomal Proteins in Septic Myocardial Injury.线粒体核糖体蛋白在脓毒症性心肌损伤中的作用及机制
J Inflamm Res. 2025 Feb 21;18:2677-2698. doi: 10.2147/JIR.S495987. eCollection 2025.
5
Pathogenic and therapeutic roles of extracellular vesicles in sepsis.细胞外囊泡在脓毒症中的致病及治疗作用
Front Immunol. 2025 Feb 4;16:1535427. doi: 10.3389/fimmu.2025.1535427. eCollection 2025.
6
Exosomes Derived from Apelin-Pretreated Mesenchymal Stem Cells Ameliorate Sepsis-Induced Myocardial Dysfunction by Alleviating Cardiomyocyte Pyroptosis via Delivery of miR-34a-5p.源自阿片肽预处理间充质干细胞的外泌体通过递送miR-34a-5p减轻心肌细胞焦亡,改善脓毒症诱导的心肌功能障碍。
Int J Nanomedicine. 2025 Jan 17;20:687-703. doi: 10.2147/IJN.S498770. eCollection 2025.
7
The Potential of Mesenchymal Stem Cell-Derived Exosomes in Cardiac Repair.间充质干细胞衍生外泌体在心脏修复中的潜力
Int J Mol Sci. 2024 Dec 17;25(24):13494. doi: 10.3390/ijms252413494.
8
BMP10 Knockdown Modulates Endothelial Cell Immunoreactivity by Inhibiting the HIF-1α Pathway in the Sepsis-Induced Myocardial Injury.BMP10 敲低通过抑制 HIF-1α 通路调节脓毒症诱导的心肌损伤中的内皮细胞免疫反应。
J Cell Mol Med. 2024 Nov;28(22):e70232. doi: 10.1111/jcmm.70232.
9
Nanolevel Immunomodulators in Sepsis: Novel Roles, Current Perspectives, and Future Directions.脓毒症中的纳米级免疫调节剂:新作用、当前观点和未来方向。
Int J Nanomedicine. 2024 Nov 23;19:12529-12556. doi: 10.2147/IJN.S496456. eCollection 2024.
10
Salidroside rescues hypoxic cardiomyocytes by regulating the EGLN1/HIF‑1α pathway.红景天苷通过调节EGLN1/HIF-1α信号通路挽救缺氧心肌细胞。
Biomed Rep. 2024 Oct 2;21(6):180. doi: 10.3892/br.2024.1868. eCollection 2024 Dec.
脓毒症性心脏病:分子机制的现有认识及临床意义。
Chest. 2019 Feb;155(2):427-437. doi: 10.1016/j.chest.2018.08.1037. Epub 2018 Aug 29.
4
Septic Cardiomyopathy.感染性心肌病。
Crit Care Med. 2018 Apr;46(4):625-634. doi: 10.1097/CCM.0000000000002851.
5
The mitochondrial Na/Ca exchanger is essential for Ca homeostasis and viability.线粒体钠/钙交换体对钙稳态和细胞活力至关重要。
Nature. 2017 May 4;545(7652):93-97. doi: 10.1038/nature22082. Epub 2017 Apr 26.
6
PINK1 in the limelight: multiple functions of an eclectic protein in human health and disease.PINK1 成为焦点:一种多功能的兼性蛋白在人类健康和疾病中的作用。
J Pathol. 2017 Jan;241(2):251-263. doi: 10.1002/path.4815. Epub 2016 Nov 12.
7
Cardiac Myocyte KLF5 Regulates Ppara Expression and Cardiac Function.心肌细胞KLF5调节过氧化物酶体增殖物激活受体α(Ppara)的表达及心脏功能。
Circ Res. 2016 Jan 22;118(2):241-53. doi: 10.1161/CIRCRESAHA.115.306383. Epub 2015 Nov 16.
8
PKA Phosphorylation of NCLX Reverses Mitochondrial Calcium Overload and Depolarization, Promoting Survival of PINK1-Deficient Dopaminergic Neurons.NCLX的蛋白激酶A磷酸化可逆转线粒体钙超载和去极化,促进粉红1基因缺陷的多巴胺能神经元存活。
Cell Rep. 2015 Oct 13;13(2):376-86. doi: 10.1016/j.celrep.2015.08.079. Epub 2015 Oct 1.
9
Exosomal miR-223 Contributes to Mesenchymal Stem Cell-Elicited Cardioprotection in Polymicrobial Sepsis.外泌体miR-223有助于间充质干细胞在多微生物脓毒症中引发心脏保护作用。
Sci Rep. 2015 Sep 8;5:13721. doi: 10.1038/srep13721.
10
The ubiquitin kinase PINK1 recruits autophagy receptors to induce mitophagy.泛素激酶PINK1招募自噬受体以诱导线粒体自噬。
Nature. 2015 Aug 20;524(7565):309-314. doi: 10.1038/nature14893. Epub 2015 Aug 12.