• 文献检索
  • 文档翻译
  • 深度研究
  • 学术资讯
  • Suppr Zotero 插件Zotero 插件
  • 邀请有礼
  • 套餐&价格
  • 历史记录
应用&插件
Suppr Zotero 插件Zotero 插件浏览器插件Mac 客户端Windows 客户端微信小程序
定价
高级版会员购买积分包购买API积分包
服务
文献检索文档翻译深度研究API 文档MCP 服务
关于我们
关于 Suppr公司介绍联系我们用户协议隐私条款
关注我们

Suppr 超能文献

核心技术专利:CN118964589B侵权必究
粤ICP备2023148730 号-1Suppr @ 2026

文献检索

告别复杂PubMed语法,用中文像聊天一样搜索,搜遍4000万医学文献。AI智能推荐,让科研检索更轻松。

立即免费搜索

文件翻译

保留排版,准确专业,支持PDF/Word/PPT等文件格式,支持 12+语言互译。

免费翻译文档

深度研究

AI帮你快速写综述,25分钟生成高质量综述,智能提取关键信息,辅助科研写作。

立即免费体验

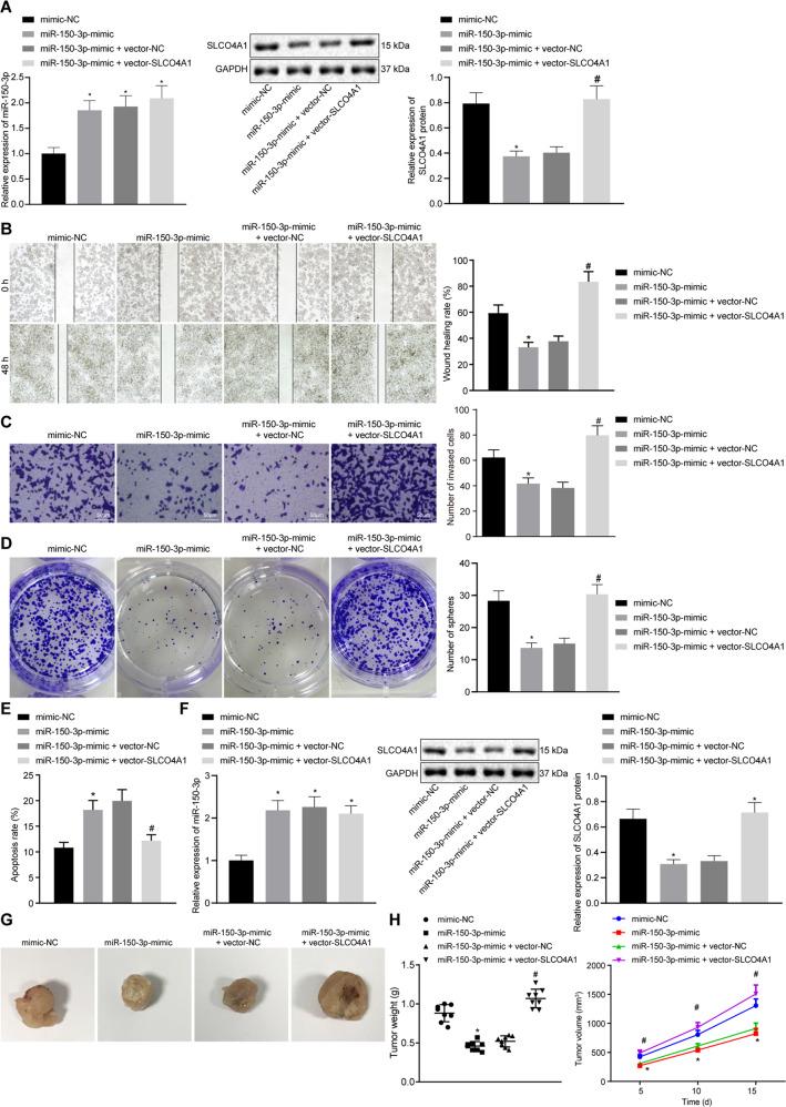
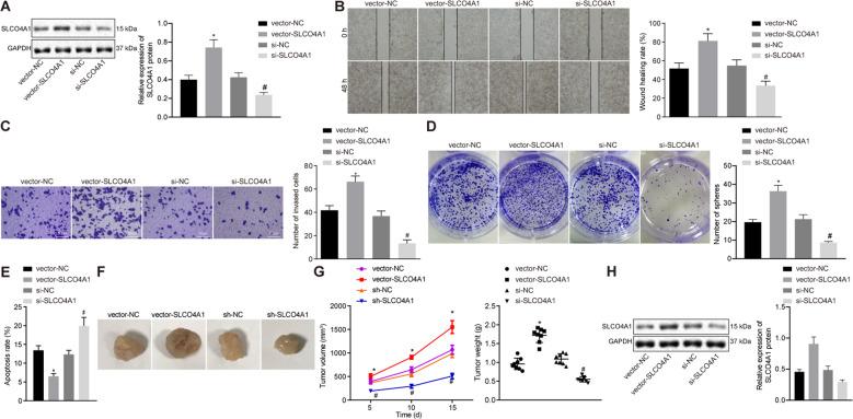
长链非编码 RNA SLCO4A1-AS1 通过与 miR-150-3p 结合并正向调控 SLCO4A1 来调节结肠癌细胞干性。

LncRNA SLCO4A1-AS1 modulates colon cancer stem cell properties by binding to miR-150-3p and positively regulating SLCO4A1.

机构信息

Department of Gastrointestinal Surgery, The Affiliated Huai'an No.1 People's Hospital of Nanjing Medical University, Huai'an, 223300, PR China.

Department of Hematology, The Affiliated Huai'an No.1 People's Hospital of Nanjing Medical University, Huai'an, 223300, PR China.

出版信息

Lab Invest. 2021 Jul;101(7):908-920. doi: 10.1038/s41374-021-00577-7. Epub 2021 May 6.

DOI:10.1038/s41374-021-00577-7
PMID:33958701
原文链接:https://pmc.ncbi.nlm.nih.gov/articles/PMC8214995/
Abstract

Long non-coding RNAs (lncRNAs) play important roles in a range of different human cancers. However, the role of lncRNA solute carrier organic anion transporter family member 4A1-AS1 (SLCO4A1-AS1) in colon cancer remains enigmatic. Hence, we aimed to explore the specific role of SLCO4A1-AS1 in colon cancer stem cells. Colon cancer-related differentially expressed lncRNA and mRNA were screened using microarray-based analysis, and the expression of SLCO4A1-AS1 and SLCO4A1 in colon cancer tissues was determined using reverse transcription quantitative polymerase chain reaction and western blot analysis. The interaction among SLCO4A1-AS1, microRNA-150-3p (miR-150-3p) and SLCO4A1 was verified using dual-luciferase reporter assay, RNA immunoprecipitation and RNA pull-down. Moreover, SLCO4A1-AS1, miR-150-3p and/or SLCO4A1 were overexpressed or depleted in colon cancer cells to detect their effects on migration, invasion, sphere formation, apoptosis and tumorigenesis abilities of colon cancer stem CD133CD44 cells using both in vitro and in vivo assays. SLCO4A1-AS1 and SLCO4A1 were screened as the differentially expressed lncRNA and mRNA in colon cancer tissues. SLCO4A1-AS1 was confirmed to competitively bind to miR-150-3p to elevate SLCO4A1 expression. Moreover, knockdown of SLCO4A1-AS1 decreased SLCO4A1 expression, thus inhibiting cell migration, invasion, sphere formation, and tumorigenesis abilities and enhancing the apoptosis of CD133CD44 cells. Collectively, these findings provide evidence demonstrating that depleting SLCO4A1-AS1 competitively binds to miR-150-3p, which downregulates SLCO4A1 expression, thus hindering colon cancer progression.

摘要

长链非编码 RNA(lncRNA)在多种人类癌症中发挥重要作用。然而,溶质载体有机阴离子转运家族成员 4A1-AS1(SLCO4A1-AS1)在结肠癌中的作用仍然是个谜。因此,我们旨在探讨 SLCO4A1-AS1 在结肠癌干细胞中的特定作用。通过基于微阵列的分析筛选结肠癌相关差异表达的 lncRNA 和 mRNA,并通过逆转录定量聚合酶链反应和 Western blot 分析确定结肠癌组织中 SLCO4A1-AS1 和 SLCO4A1 的表达。通过双荧光素酶报告基因检测、RNA 免疫沉淀和 RNA 下拉实验验证 SLCO4A1-AS1、microRNA-150-3p(miR-150-3p)和 SLCO4A1 之间的相互作用。此外,通过体外和体内实验检测 SLCO4A1-AS1、miR-150-3p 和/或 SLCO4A1 在结肠癌 CD133CD44 细胞中的过表达或耗竭对其迁移、侵袭、球体形成、凋亡和肿瘤发生能力的影响。SLCO4A1-AS1 和 SLCO4A1 被筛选为结肠癌组织中差异表达的 lncRNA 和 mRNA。证实 SLCO4A1-AS1 可与 miR-150-3p 竞争性结合,从而提高 SLCO4A1 的表达。此外,SLCO4A1-AS1 的敲低降低了 SLCO4A1 的表达,从而抑制 CD133CD44 细胞的迁移、侵袭、球体形成和肿瘤发生能力,并增强其凋亡。综上所述,这些发现提供了证据表明,耗竭 SLCO4A1-AS1 竞争性结合 miR-150-3p,下调 SLCO4A1 的表达,从而阻碍结肠癌的进展。

https://cdn.ncbi.nlm.nih.gov/pmc/blobs/ac8d/8214995/33d15c1fe22a/41374_2021_577_Fig8_HTML.jpg
https://cdn.ncbi.nlm.nih.gov/pmc/blobs/ac8d/8214995/1e0b4797e909/41374_2021_577_Fig1_HTML.jpg
https://cdn.ncbi.nlm.nih.gov/pmc/blobs/ac8d/8214995/e968583222d2/41374_2021_577_Fig2_HTML.jpg
https://cdn.ncbi.nlm.nih.gov/pmc/blobs/ac8d/8214995/6d790e73f139/41374_2021_577_Fig3_HTML.jpg
https://cdn.ncbi.nlm.nih.gov/pmc/blobs/ac8d/8214995/0bed5c46a23c/41374_2021_577_Fig4_HTML.jpg
https://cdn.ncbi.nlm.nih.gov/pmc/blobs/ac8d/8214995/f8d2ecbeb3e4/41374_2021_577_Fig5_HTML.jpg
https://cdn.ncbi.nlm.nih.gov/pmc/blobs/ac8d/8214995/526dd0be73f8/41374_2021_577_Fig6_HTML.jpg
https://cdn.ncbi.nlm.nih.gov/pmc/blobs/ac8d/8214995/3e3becf660e8/41374_2021_577_Fig7_HTML.jpg
https://cdn.ncbi.nlm.nih.gov/pmc/blobs/ac8d/8214995/33d15c1fe22a/41374_2021_577_Fig8_HTML.jpg
https://cdn.ncbi.nlm.nih.gov/pmc/blobs/ac8d/8214995/1e0b4797e909/41374_2021_577_Fig1_HTML.jpg
https://cdn.ncbi.nlm.nih.gov/pmc/blobs/ac8d/8214995/e968583222d2/41374_2021_577_Fig2_HTML.jpg
https://cdn.ncbi.nlm.nih.gov/pmc/blobs/ac8d/8214995/6d790e73f139/41374_2021_577_Fig3_HTML.jpg
https://cdn.ncbi.nlm.nih.gov/pmc/blobs/ac8d/8214995/0bed5c46a23c/41374_2021_577_Fig4_HTML.jpg
https://cdn.ncbi.nlm.nih.gov/pmc/blobs/ac8d/8214995/f8d2ecbeb3e4/41374_2021_577_Fig5_HTML.jpg
https://cdn.ncbi.nlm.nih.gov/pmc/blobs/ac8d/8214995/526dd0be73f8/41374_2021_577_Fig6_HTML.jpg
https://cdn.ncbi.nlm.nih.gov/pmc/blobs/ac8d/8214995/3e3becf660e8/41374_2021_577_Fig7_HTML.jpg
https://cdn.ncbi.nlm.nih.gov/pmc/blobs/ac8d/8214995/33d15c1fe22a/41374_2021_577_Fig8_HTML.jpg

相似文献

1
LncRNA SLCO4A1-AS1 modulates colon cancer stem cell properties by binding to miR-150-3p and positively regulating SLCO4A1.长链非编码 RNA SLCO4A1-AS1 通过与 miR-150-3p 结合并正向调控 SLCO4A1 来调节结肠癌细胞干性。
Lab Invest. 2021 Jul;101(7):908-920. doi: 10.1038/s41374-021-00577-7. Epub 2021 May 6.
2
Long non-coding RNA SLCO4A1-AS1 drives the progression of non-small-cell lung cancer by modulating miR-223-3p/IKKα/NF-κB signaling.长链非编码 RNA SLCO4A1-AS1 通过调节 miR-223-3p/IKKα/NF-κB 信号通路促进非小细胞肺癌的进展。
Cancer Biol Ther. 2020 Sep 1;21(9):806-814. doi: 10.1080/15384047.2020.1787757. Epub 2020 Jul 20.
3
LncRNA SLCO4A1-AS1 facilitates growth and metastasis of colorectal cancer through β-catenin-dependent Wnt pathway.长链非编码 RNA SLCO4A1-AS1 通过 β-连环蛋白依赖性 Wnt 通路促进结直肠癌的生长和转移。
J Exp Clin Cancer Res. 2018 Sep 10;37(1):222. doi: 10.1186/s13046-018-0896-y.
4
LncRNA SLCO4A1-AS1 promotes colorectal cancer cell proliferation by enhancing autophagy via miR-508-3p/PARD3 axis.长链非编码RNA SLCO4A1-AS1通过miR-508-3p/PARD3轴增强自噬促进结肠癌细胞增殖。
Aging (Albany NY). 2019 Jul 16;11(14):4876-4889. doi: 10.18632/aging.102081.
5
Down-regulation of lncRNA DNAJC3-AS1 inhibits colon cancer via regulating miR-214-3p/LIVIN axis.长非编码 RNA DNAJC3-AS1 的下调通过调节 miR-214-3p/LIVIN 轴抑制结肠癌。
Bioengineered. 2020 Dec;11(1):524-535. doi: 10.1080/21655979.2020.1757224.
6
The lncRNA SLCO4A1-AS1/miR-876-3p/RBBP6 axis regulates cell proliferation and apoptosis in acute lymphocytic leukemia via the JNK signaling pathway.长链非编码 RNA SLCO4A1-AS1/miR-876-3p/RBBP6 轴通过 JNK 信号通路调节急性淋巴细胞白血病中的细胞增殖和凋亡。
Int J Lab Hematol. 2021 Oct;43(5):1050-1061. doi: 10.1111/ijlh.13501. Epub 2021 Mar 8.
7
The knockdown of LncRNA AFAP1-AS1 suppressed cell proliferation, migration, and invasion, and promoted apoptosis by regulating miR-545-3p/hepatoma-derived growth factor axis in lung cancer.长链非编码 RNA AFAP1-AS1 的敲低通过调节 miR-545-3p/肝癌衍生生长因子轴抑制肺癌细胞增殖、迁移和侵袭,并促进细胞凋亡。
Anticancer Drugs. 2021 Jan 1;32(1):11-21. doi: 10.1097/CAD.0000000000001003.
8
LncRNA SLCO4A1-AS1 suppresses lung cancer progression by sequestering the TOX4-NTSR1 signaling axis.长链非编码 RNA SLCO4A1-AS1 通过隔离 TOX4-NTSR1 信号轴抑制肺癌进展。
J Biomed Sci. 2023 Sep 19;30(1):80. doi: 10.1186/s12929-023-00973-9.
9
Long non-coding RNA MBNL1-AS1 regulates proliferation, migration, and invasion of cancer stem cells in colon cancer by interacting with MYL9 via sponging microRNA-412-3p.长链非编码 RNA MBNL1-AS1 通过与 MYL9 相互作用海绵吸附 microRNA-412-3p 调控结肠癌中癌症干细胞的增殖、迁移和侵袭。
Clin Res Hepatol Gastroenterol. 2020 Feb;44(1):101-114. doi: 10.1016/j.clinre.2019.05.001. Epub 2019 Jun 26.
10
Long non-coding RNA DPP10-AS1 exerts anti-tumor effects on colon cancer the upregulation of ADCY1 by regulating microRNA-127-3p.长链非编码RNA DPP10-AS1通过调控微小RNA-127-3p上调腺苷酸环化酶1,从而对结肠癌发挥抗肿瘤作用。
Aging (Albany NY). 2021 Mar 19;13(7):9748-9765. doi: 10.18632/aging.202729.

引用本文的文献

1
Regulatory Functions of microRNAs in Cancer Stem Cells: Mechanism, Facts, and Perspectives.微小RNA在癌症干细胞中的调控功能:机制、事实与展望
Cells. 2025 Jul 14;14(14):1073. doi: 10.3390/cells14141073.
2
lncRNA CASC11 regulates the progress of delayed fracture healing via sponging miR-150-3p.长链非编码 RNA CASC11 通过海绵吸附 miR-150-3p 调控延迟骨折愈合的进程。
J Orthop Surg Res. 2024 Nov 14;19(1):757. doi: 10.1186/s13018-024-05226-5.
3
The emerging role of circular RNAs in cisplatin resistance in ovarian cancer: From molecular mechanism to future potential.

本文引用的文献

1
ER-60 (PDIA3) is highly expressed in a newly established serous ovarian cancer cell line, YDOV-139.ER-60(PDIA3)在新建立的卵巢浆液性癌细胞系 YDOV-139 中高度表达。
Int J Oncol. 2010 Aug;37(2):399-412. doi: 10.3892/ijo_00000688.
环状RNA在卵巢癌顺铂耐药中的新作用:从分子机制到未来潜力
Noncoding RNA Res. 2024 May 20;9(4):1280-1291. doi: 10.1016/j.ncrna.2024.05.005. eCollection 2024 Dec.
4
Novel lncRNA regulatory elements in milk somatic cells of Holstein dairy cows associated with mastitis.与奶牛乳腺炎相关的荷斯坦奶牛乳体细胞中的新型长非编码 RNA 调控元件。
Commun Biol. 2024 Jan 15;7(1):98. doi: 10.1038/s42003-024-05764-y.
5
Long non-coding RNAs and JAK/STAT signaling pathway regulation in colorectal cancer development.长链非编码RNA与结直肠癌发生发展中的JAK/STAT信号通路调控
Front Genet. 2023 Nov 29;14:1297093. doi: 10.3389/fgene.2023.1297093. eCollection 2023.
6
The Role of Long Noncoding RNAs in Intestinal Health and Diseases: A Focus on the Intestinal Barrier.长链非编码 RNA 在肠道健康和疾病中的作用:以肠道屏障为重点。
Biomolecules. 2023 Nov 20;13(11):1674. doi: 10.3390/biom13111674.
7
SNHG25 promotes colorectal cancer metastasis by regulating MMP2.SNHG25 通过调节 MMP2 促进结直肠癌转移。
Aging (Albany NY). 2023 Sep 25;15(19):10105-10116. doi: 10.18632/aging.205060.
8
Roles of non-coding RNAs in the metabolism and pathogenesis of bladder cancer.非编码 RNA 在膀胱癌代谢和发病机制中的作用。
Hum Cell. 2023 Jul;36(4):1343-1372. doi: 10.1007/s13577-023-00915-5. Epub 2023 May 20.
9
Ginsenoside Rh2 suppresses colon cancer growth by targeting the miR-150-3p/SRCIN1/Wnt axis.人参皂苷 Rh2 通过靶向 miR-150-3p/SRCIN1/Wnt 轴抑制结肠癌生长。
Acta Biochim Biophys Sin (Shanghai). 2023 Mar 14;55(4):633-648. doi: 10.3724/abbs.2023032.
10
Prognostic and predictive value of a lncRNA signature in patients with stage II colon cancer.长链非编码 RNA 标志物在 II 期结肠癌患者中的预后和预测价值。
Sci Rep. 2023 Jan 24;13(1):1350. doi: 10.1038/s41598-022-25852-5.