Suppr超能文献

敲除 RAGE 通过抑制自噬介导的内皮-间质转化(EndMT)减轻心脏纤维化。

Knockout RAGE alleviates cardiac fibrosis through repressing endothelial-to-mesenchymal transition (EndMT) mediated by autophagy.

机构信息

The First Affiliated Hospital, Guangzhou University of Chinese Medicine, Guangzhou, 510405, China.

The First Clinical Medical School, Guangzhou University of Chinese Medicine, Guangzhou, 510405, China.

出版信息

Cell Death Dis. 2021 May 11;12(5):470. doi: 10.1038/s41419-021-03750-4.

Abstract

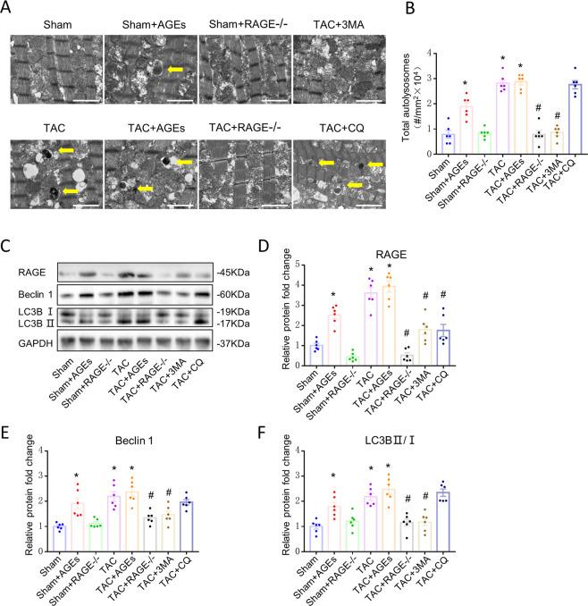
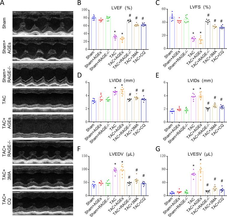
Endothelial-to-mesenchymal transition (EndMT) has been shown to contribute to cardiac fibrosis and heart failure (HF). Recent studies have demonstrated that EndMT is regulated by autophagy, and we previously showed suppression of excessive autophagy and alleviation of cardiac fibrosis in HF mice with inactivated receptor for advanced glycation end products (RAGE). Thus, we investigated whether reduced cardiac fibrosis due to RAGE knockout occurred by inhibiting EndMT mediated by excessive autophagy. We found a decrease in endothelial cells (CD31/VE-Cadherin) and an increase in cells co-expressing CD31 and α-smooth muscle actin (α-SMA, myofibroblast marker) at 8 weeks in heart tissue of mice subjected to transverse aortic constriction (TAC), which implied EndMT. Knockout RAGE decreased EndMT accompanied by decreased expression of autophagy-related proteins (LC3BII/I and Beclin 1), and alleviated cardiac fibrosis and improved cardiac function in TAC mice. Moreover, 3-methyladenine (3-MA) and chloroquine (CQ), inhibitors of autophagy, attenuated EndMT, and cardiac fibrosis in TAC mice. Importantly, EndMT induced by AGEs could be blocked by autophagy inhibitor in vivo and in vitro. These results suggested that AGEs/RAGE-autophagy-EndMT axis involved in the development of cardiac fibrosis and knockout RAGE ameliorated cardiac fibrosis through decreasing EndMT regulated by autophagy, which could be a promising therapeutic strategy for HF.

摘要

内皮细胞-间充质转化(EndMT)已被证明有助于心脏纤维化和心力衰竭(HF)。最近的研究表明,自噬调节 EndMT,我们之前曾表明,通过抑制晚期糖基化终产物受体(RAGE)失活引起的过度自噬,可以减轻 HF 小鼠的心脏纤维化。因此,我们研究了由于 RAGE 敲除导致的心脏纤维化减少是否是通过抑制过度自噬介导的 EndMT 发生的。我们发现,在接受横主动脉缩窄(TAC)的小鼠的心脏组织中,内皮细胞(CD31/VE-Cadherin)减少,同时共表达 CD31 和α-平滑肌肌动蛋白(α-SMA,成纤维细胞标志物)的细胞增加,这暗示着 EndMT 的发生。RAGE 敲除减少了 EndMT,同时自噬相关蛋白(LC3BII/I 和 Beclin 1)的表达也减少了,减轻了 TAC 小鼠的心脏纤维化并改善了心脏功能。此外,自噬抑制剂 3-甲基腺嘌呤(3-MA)和氯喹(CQ)减弱了 TAC 小鼠的 EndMT 和心脏纤维化。重要的是,AGEs 诱导的 EndMT 可以在体内和体外被自噬抑制剂阻断。这些结果表明,AGEs/RAGE-自噬-EndMT 轴参与了心脏纤维化的发展,而 RAGE 敲除通过减少自噬调节的 EndMT 改善了心脏纤维化,这可能是 HF 的一种有前途的治疗策略。

https://cdn.ncbi.nlm.nih.gov/pmc/blobs/b3d9/8113558/2042deb1b008/41419_2021_3750_Fig1_HTML.jpg

文献检索

告别复杂PubMed语法,用中文像聊天一样搜索,搜遍4000万医学文献。AI智能推荐,让科研检索更轻松。

立即免费搜索

文件翻译

保留排版,准确专业,支持PDF/Word/PPT等文件格式,支持 12+语言互译。

免费翻译文档

深度研究

AI帮你快速写综述,25分钟生成高质量综述,智能提取关键信息,辅助科研写作。

立即免费体验