• 文献检索
  • 文档翻译
  • 深度研究
  • 学术资讯
  • Suppr Zotero 插件Zotero 插件
  • 邀请有礼
  • 套餐&价格
  • 历史记录
应用&插件
Suppr Zotero 插件Zotero 插件浏览器插件Mac 客户端Windows 客户端微信小程序
定价
高级版会员购买积分包购买API积分包
服务
文献检索文档翻译深度研究API 文档MCP 服务
关于我们
关于 Suppr公司介绍联系我们用户协议隐私条款
关注我们

Suppr 超能文献

核心技术专利:CN118964589B侵权必究
粤ICP备2023148730 号-1Suppr @ 2026

文献检索

告别复杂PubMed语法,用中文像聊天一样搜索,搜遍4000万医学文献。AI智能推荐,让科研检索更轻松。

立即免费搜索

文件翻译

保留排版,准确专业,支持PDF/Word/PPT等文件格式,支持 12+语言互译。

免费翻译文档

深度研究

AI帮你快速写综述,25分钟生成高质量综述,智能提取关键信息,辅助科研写作。

立即免费体验

糖皮质激素信号在胰岛中调节基因调控程序和 2 型糖尿病的遗传风险。

Glucocorticoid signaling in pancreatic islets modulates gene regulatory programs and genetic risk of type 2 diabetes.

机构信息

Bioinformatics and Systems Biology graduate program, University of California San Diego, La Jolla, California, United States of America.

Department of Pediatrics, University of California San Diego, La Jolla, California, United States of America.

出版信息

PLoS Genet. 2021 May 13;17(5):e1009531. doi: 10.1371/journal.pgen.1009531. eCollection 2021 May.

DOI:10.1371/journal.pgen.1009531
PMID:33983929
原文链接:https://pmc.ncbi.nlm.nih.gov/articles/PMC8183998/
Abstract

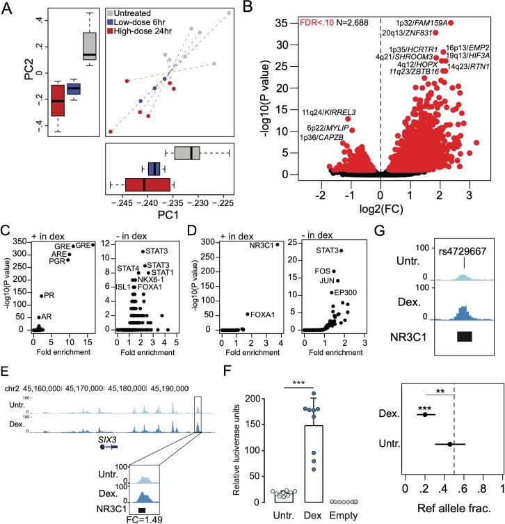
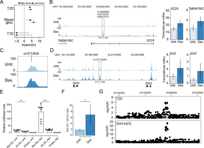
Glucocorticoids are key regulators of glucose homeostasis and pancreatic islet function, but the gene regulatory programs driving responses to glucocorticoid signaling in islets and the contribution of these programs to diabetes risk are unknown. In this study we used ATAC-seq and RNA-seq to map chromatin accessibility and gene expression from eleven primary human islet samples cultured in vitro with the glucocorticoid dexamethasone at multiple doses and durations. We identified thousands of accessible chromatin sites and genes with significant changes in activity in response to glucocorticoids. Chromatin sites up-regulated in glucocorticoid signaling were prominently enriched for glucocorticoid receptor binding sites and up-regulated genes were enriched for ion transport and lipid metabolism, whereas down-regulated chromatin sites and genes were enriched for inflammatory, stress response and proliferative processes. Genetic variants associated with glucose levels and T2D risk were enriched in glucocorticoid-responsive chromatin sites, including fine-mapped variants at 51 known signals. Among fine-mapped variants in glucocorticoid-responsive chromatin, a likely casual variant at the 2p21 locus had glucocorticoid-dependent allelic effects on beta cell enhancer activity and affected SIX2 and SIX3 expression. Our results provide a comprehensive map of islet regulatory programs in response to glucocorticoids through which we uncover a role for islet glucocorticoid signaling in mediating genetic risk of T2D.

摘要

糖皮质激素是葡萄糖稳态和胰岛功能的关键调节剂,但驱动胰岛对糖皮质激素信号反应的基因调控程序以及这些程序对糖尿病风险的贡献尚不清楚。在这项研究中,我们使用 ATAC-seq 和 RNA-seq 从 11 个人类原代胰岛样本中进行了图谱绘制,这些样本在体外经过不同剂量和时间的糖皮质激素地塞米松培养。我们鉴定了数千个对糖皮质激素有显著活性变化的可及染色质位点和基因。在糖皮质激素信号转导中上调的染色质位点明显富含糖皮质激素受体结合位点,而上调的基因富含离子转运和脂质代谢,而下调的染色质位点和基因富含炎症、应激反应和增殖过程。与葡萄糖水平和 T2D 风险相关的遗传变异在糖皮质激素反应性染色质位点中富集,包括 51 个已知信号的精细映射变异。在糖皮质激素反应性染色质的精细映射变异中,2p21 基因座上的一个可能的因果变异在β细胞增强子活性上具有糖皮质激素依赖性等位基因效应,并影响 SIX2 和 SIX3 的表达。我们的研究结果提供了一个全面的胰岛对糖皮质激素反应的调控程序图谱,通过该图谱我们揭示了胰岛糖皮质激素信号在介导 T2D 的遗传风险中的作用。

https://cdn.ncbi.nlm.nih.gov/pmc/blobs/a0ec/8183998/2e575e850bac/pgen.1009531.g004.jpg
https://cdn.ncbi.nlm.nih.gov/pmc/blobs/a0ec/8183998/2035d2ec292f/pgen.1009531.g001.jpg
https://cdn.ncbi.nlm.nih.gov/pmc/blobs/a0ec/8183998/af338dc0ac04/pgen.1009531.g002.jpg
https://cdn.ncbi.nlm.nih.gov/pmc/blobs/a0ec/8183998/6eff420ead03/pgen.1009531.g003.jpg
https://cdn.ncbi.nlm.nih.gov/pmc/blobs/a0ec/8183998/2e575e850bac/pgen.1009531.g004.jpg
https://cdn.ncbi.nlm.nih.gov/pmc/blobs/a0ec/8183998/2035d2ec292f/pgen.1009531.g001.jpg
https://cdn.ncbi.nlm.nih.gov/pmc/blobs/a0ec/8183998/af338dc0ac04/pgen.1009531.g002.jpg
https://cdn.ncbi.nlm.nih.gov/pmc/blobs/a0ec/8183998/6eff420ead03/pgen.1009531.g003.jpg
https://cdn.ncbi.nlm.nih.gov/pmc/blobs/a0ec/8183998/2e575e850bac/pgen.1009531.g004.jpg

相似文献

1
Glucocorticoid signaling in pancreatic islets modulates gene regulatory programs and genetic risk of type 2 diabetes.糖皮质激素信号在胰岛中调节基因调控程序和 2 型糖尿病的遗传风险。
PLoS Genet. 2021 May 13;17(5):e1009531. doi: 10.1371/journal.pgen.1009531. eCollection 2021 May.
2
Genetic regulatory signatures underlying islet gene expression and type 2 diabetes.胰岛基因表达和2型糖尿病背后的遗传调控特征。
Proc Natl Acad Sci U S A. 2017 Feb 28;114(9):2301-2306. doi: 10.1073/pnas.1621192114. Epub 2017 Feb 13.
3
Exploring lncRNAs associated with human pancreatic islet cell death induced by transfer of adoptive lymphocytes in a humanized mouse model.探讨在人源化小鼠模型中,通过过继转移淋巴细胞诱导人胰岛细胞死亡相关的长链非编码 RNA。
Front Endocrinol (Lausanne). 2023 Nov 1;14:1244688. doi: 10.3389/fendo.2023.1244688. eCollection 2023.
4
Modeling islet enhancers using deep learning identifies candidate causal variants at loci associated with T2D and glycemic traits.利用深度学习对胰岛增强子进行建模,确定与 T2D 和血糖特征相关的位点的候选因果变异。
Proc Natl Acad Sci U S A. 2023 Aug 29;120(35):e2206612120. doi: 10.1073/pnas.2206612120. Epub 2023 Aug 21.
5
Genetic variant effects on gene expression in human pancreatic islets and their implications for T2D.遗传变异对人胰腺胰岛中基因表达的影响及其对 T2D 的意义。
Nat Commun. 2020 Sep 30;11(1):4912. doi: 10.1038/s41467-020-18581-8.
6
Increased inflammation as well as decreased endoplasmic reticulum stress and translation differentiate pancreatic islets from donors with pre-symptomatic stage 1 type 1 diabetes and non-diabetic donors.炎症增加以及内质网应激和翻译减少,使得有症状前1型糖尿病1期供体的胰岛与非糖尿病供体的胰岛有所不同。
Diabetologia. 2025 Jun 2. doi: 10.1007/s00125-025-06417-3.
7
Genetic fine mapping and genomic annotation defines causal mechanisms at type 2 diabetes susceptibility loci.基因精细定位和基因组注释确定了2型糖尿病易感位点的致病机制。
Nat Genet. 2015 Dec;47(12):1415-25. doi: 10.1038/ng.3437. Epub 2015 Nov 9.
8
Comprehensive single-cell chromatin and transcriptomic profiling of peripheral immune cells in nonsegmental vitiligo.非节段性白癜风外周免疫细胞的单细胞染色质和转录组综合分析
Br J Dermatol. 2025 Jun 20;193(1):115-124. doi: 10.1093/bjd/ljaf041.
9
Normozoospermic infertile men possess subpopulations of sperm varying in DNA accessibility, relating to differing reproductive outcomes.正常精子的不育男性拥有DNA可及性不同的精子亚群,这与不同的生殖结果相关。
Hum Reprod. 2025 Jul 1;40(7):1266-1281. doi: 10.1093/humrep/deaf081.
10
Social status alters chromatin accessibility and the gene regulatory response to glucocorticoid stimulation in rhesus macaques.社会地位改变了食蟹猴染色质可及性和糖皮质激素刺激的基因调控反应。
Proc Natl Acad Sci U S A. 2019 Jan 22;116(4):1219-1228. doi: 10.1073/pnas.1811758115. Epub 2018 Dec 11.

引用本文的文献

1
The glucocorticoid receptor is affected by its target ZBTB16 in a dissociated manner.糖皮质激素受体以解离的方式受到其靶标ZBTB16的影响。
J Endocrinol. 2025 Jul 4;266(1). doi: 10.1530/JOE-24-0283. Print 2025 Jul 1.
2
Single-cell multiome and spatial profiling reveals pancreas cell type-specific gene regulatory programs driving type 1 diabetes progression.单细胞多组学和空间分析揭示了驱动1型糖尿病进展的胰腺细胞类型特异性基因调控程序。
bioRxiv. 2025 Mar 17:2025.02.13.637721. doi: 10.1101/2025.02.13.637721.
3
A multi-modal transformer for cell type-agnostic regulatory predictions.

本文引用的文献

1
Single-cell chromatin accessibility identifies pancreatic islet cell type- and state-specific regulatory programs of diabetes risk.单细胞染色质可及性鉴定出与糖尿病风险相关的胰岛细胞类型和状态特异性调控程序。
Nat Genet. 2021 Apr;53(4):455-466. doi: 10.1038/s41588-021-00823-0. Epub 2021 Apr 1.
2
Genetic variant effects on gene expression in human pancreatic islets and their implications for T2D.遗传变异对人胰腺胰岛中基因表达的影响及其对 T2D 的意义。
Nat Commun. 2020 Sep 30;11(1):4912. doi: 10.1038/s41467-020-18581-8.
3
Identification of type 2 diabetes loci in 433,540 East Asian individuals.
一种用于细胞类型无关调节预测的多模态变压器。
Cell Genom. 2025 Feb 12;5(2):100762. doi: 10.1016/j.xgen.2025.100762. Epub 2025 Jan 29.
4
Chromatin accessibility: biological functions, molecular mechanisms and therapeutic application.染色质可及性:生物学功能、分子机制及治疗应用
Signal Transduct Target Ther. 2024 Dec 4;9(1):340. doi: 10.1038/s41392-024-02030-9.
5
Single cell multiome profiling of pancreatic islets reveals physiological changes in cell type-specific regulation associated with diabetes risk.胰岛的单细胞多组学分析揭示了与糖尿病风险相关的细胞类型特异性调控中的生理变化。
bioRxiv. 2024 Aug 6:2024.08.03.606460. doi: 10.1101/2024.08.03.606460.
6
Repeated pulmonary nodules as the primary symptom of familial hemophagocytic lymphohistiocytosis in adults: a case report and review.以反复肺结节为首发表现的成人家族性噬血细胞性淋巴组织细胞增生症一例并文献复习
J Int Med Res. 2023 Sep;51(9):3000605231199019. doi: 10.1177/03000605231199019.
7
Glucocorticoid-mediated induction of ZBTB16 affects insulin secretion in human islets and EndoC-βH1 β-cells.糖皮质激素介导的ZBTB16诱导影响人胰岛和EndoC-βH1β细胞中的胰岛素分泌。
iScience. 2023 Apr 1;26(5):106555. doi: 10.1016/j.isci.2023.106555. eCollection 2023 May 19.
8
NR3C1/Glucocorticoid receptor activation promotes pancreatic β-cell autophagy overload in response to glucolipotoxicity.NR3C1/糖皮质激素受体的激活促进了胰腺β细胞自噬过载,以应对糖脂毒性。
Autophagy. 2023 Sep;19(9):2538-2557. doi: 10.1080/15548627.2023.2200625. Epub 2023 Apr 20.
9
Type 1 diabetes risk genes mediate pancreatic beta cell survival in response to proinflammatory cytokines.1型糖尿病风险基因介导胰腺β细胞在促炎细胞因子作用下的存活。
Cell Genom. 2022 Nov 11;2(12):100214. doi: 10.1016/j.xgen.2022.100214. eCollection 2022 Dec 14.
10
Adapting Physiology in Functional Human Islet Organogenesis.功能性人胰岛器官发生过程中的生理适应
Front Cell Dev Biol. 2022 Apr 26;10:854604. doi: 10.3389/fcell.2022.854604. eCollection 2022.
在 433,540 名东亚个体中鉴定 2 型糖尿病基因座。
Nature. 2020 Jun;582(7811):240-245. doi: 10.1038/s41586-020-2263-3. Epub 2020 May 6.
4
The impact of proinflammatory cytokines on the β-cell regulatory landscape provides insights into the genetics of type 1 diabetes.促炎细胞因子对β细胞调控图谱的影响为 1 型糖尿病的遗传学研究提供了新视角。
Nat Genet. 2019 Nov;51(11):1588-1595. doi: 10.1038/s41588-019-0524-6. Epub 2019 Nov 1.
5
Ion Channels of the Islets in Type 2 Diabetes.2 型糖尿病胰岛中的离子通道。
J Mol Biol. 2020 Mar 6;432(5):1326-1346. doi: 10.1016/j.jmb.2019.08.014. Epub 2019 Aug 30.
6
Differential transcriptional response following glucocorticoid activation in cultured blood immune cells: a novel approach to PTSD biomarker development.糖皮质激素激活培养血液免疫细胞后的差异转录反应: PTSD 生物标志物开发的新方法。
Transl Psychiatry. 2019 Aug 21;9(1):201. doi: 10.1038/s41398-019-0539-x.
7
Human pancreatic islet three-dimensional chromatin architecture provides insights into the genetics of type 2 diabetes.人类胰腺胰岛的三维染色质结构为 2 型糖尿病的遗传学研究提供了新视角。
Nat Genet. 2019 Jul;51(7):1137-1148. doi: 10.1038/s41588-019-0457-0. Epub 2019 Jun 28.
8
Pancreatic islet chromatin accessibility and conformation reveals distal enhancer networks of type 2 diabetes risk.胰腺胰岛染色质可及性和构象揭示 2 型糖尿病风险的远端增强子网络。
Nat Commun. 2019 May 7;10(1):2078. doi: 10.1038/s41467-019-09975-4.
9
Connecting pancreatic islet lipid metabolism with insulin secretion and the development of type 2 diabetes.将胰腺胰岛脂质代谢与胰岛素分泌和 2 型糖尿病的发生联系起来。
Ann N Y Acad Sci. 2020 Feb;1461(1):53-72. doi: 10.1111/nyas.14037. Epub 2019 Apr 2.
10
The R package Rsubread is easier, faster, cheaper and better for alignment and quantification of RNA sequencing reads.Rsubread 软件包在 RNA 测序reads 的比对和定量方面,具有更简单、更快、更便宜和更好的优势。
Nucleic Acids Res. 2019 May 7;47(8):e47. doi: 10.1093/nar/gkz114.