Suppr超能文献

心脏细胞类型特异性基因调控程序与疾病风险关联。

Cardiac cell type-specific gene regulatory programs and disease risk association.

机构信息

Medical Scientist Training Program, University of California, San Diego, La Jolla, CA, USA.

Biomedical Sciences Graduate Program, University of California, San Diego, La Jolla, CA, USA.

出版信息

Sci Adv. 2021 May 14;7(20). doi: 10.1126/sciadv.abf1444. Print 2021 May.

Abstract

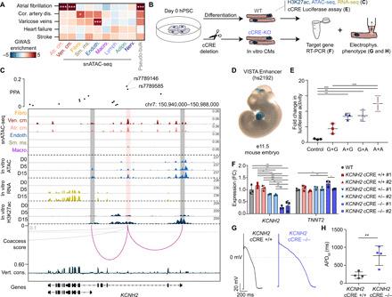
Misregulated gene expression in human hearts can result in cardiovascular diseases that are leading causes of mortality worldwide. However, the limited information on the genomic location of candidate cis-regulatory elements (cCREs) such as enhancers and promoters in distinct cardiac cell types has restricted the understanding of these diseases. Here, we defined >287,000 cCREs in the four chambers of the human heart at single-cell resolution, which revealed cCREs and candidate transcription factors associated with cardiac cell types in a region-dependent manner and during heart failure. We further found cardiovascular disease-associated genetic variants enriched within these cCREs including 38 candidate causal atrial fibrillation variants localized to cardiomyocyte cCREs. Additional functional studies revealed that two of these variants affect a cCRE controlling expression and action potential repolarization. Overall, this atlas of human cardiac cCREs provides the foundation for illuminating cell type-specific gene regulation in human hearts during health and disease.

摘要

人类心脏中基因表达的失调可能导致心血管疾病,而心血管疾病是全球范围内主要的死亡原因。然而,由于对不同心脏细胞类型中候选顺式调控元件(如增强子和启动子)的基因组位置的信息有限,限制了我们对这些疾病的理解。在这里,我们在单细胞分辨率下定义了人类心脏四个腔室中的超过 287,000 个 cCRE,这揭示了 cCRE 和候选转录因子与心脏细胞类型相关,具有区域依赖性,并在心力衰竭时发生。我们进一步发现,这些 cCRE 中富含心血管疾病相关的遗传变异,包括 38 个候选的与房颤相关的因果变异,这些变异定位于心肌细胞 cCRE。进一步的功能研究表明,这两个变体影响一个控制表达和动作电位复极化的 cCRE。总的来说,这个人类心脏 cCRE 的图谱为阐明健康和疾病状态下人类心脏中特定细胞类型的基因调控提供了基础。

https://cdn.ncbi.nlm.nih.gov/pmc/blobs/56f0/8121433/8b7a028c68f8/abf1444-F1.jpg

文献检索

告别复杂PubMed语法,用中文像聊天一样搜索,搜遍4000万医学文献。AI智能推荐,让科研检索更轻松。

立即免费搜索

文件翻译

保留排版,准确专业,支持PDF/Word/PPT等文件格式,支持 12+语言互译。

免费翻译文档

深度研究

AI帮你快速写综述,25分钟生成高质量综述,智能提取关键信息,辅助科研写作。

立即免费体验