Suppr超能文献

与Gleason评分相关的五基因特征可作为新型生物标志物,用于识别早期复发事件并有助于前列腺腺癌的早期诊断。

Five-gene signature associating with Gleason score serve as novel biomarkers for identifying early recurring events and contributing to early diagnosis for Prostate Adenocarcinoma.

作者信息

Zhang Lingyu, Li Yu, Wang Xuchu, Ping Ying, Wang Danhua, Cao Ying, Dai Yibei, Liu Weiwei, Tao Zhihua

机构信息

Department of Laboratory Medicine, The Second Affiliated Hospital of Zhejiang University School of Medicine, Hangzhou, 310009, China.

Department of Biochemistry and Molecular Biology, Bengbu Medical College, Anhui 233030, China.

出版信息

J Cancer. 2021 Apr 30;12(12):3626-3647. doi: 10.7150/jca.52170. eCollection 2021.

Abstract

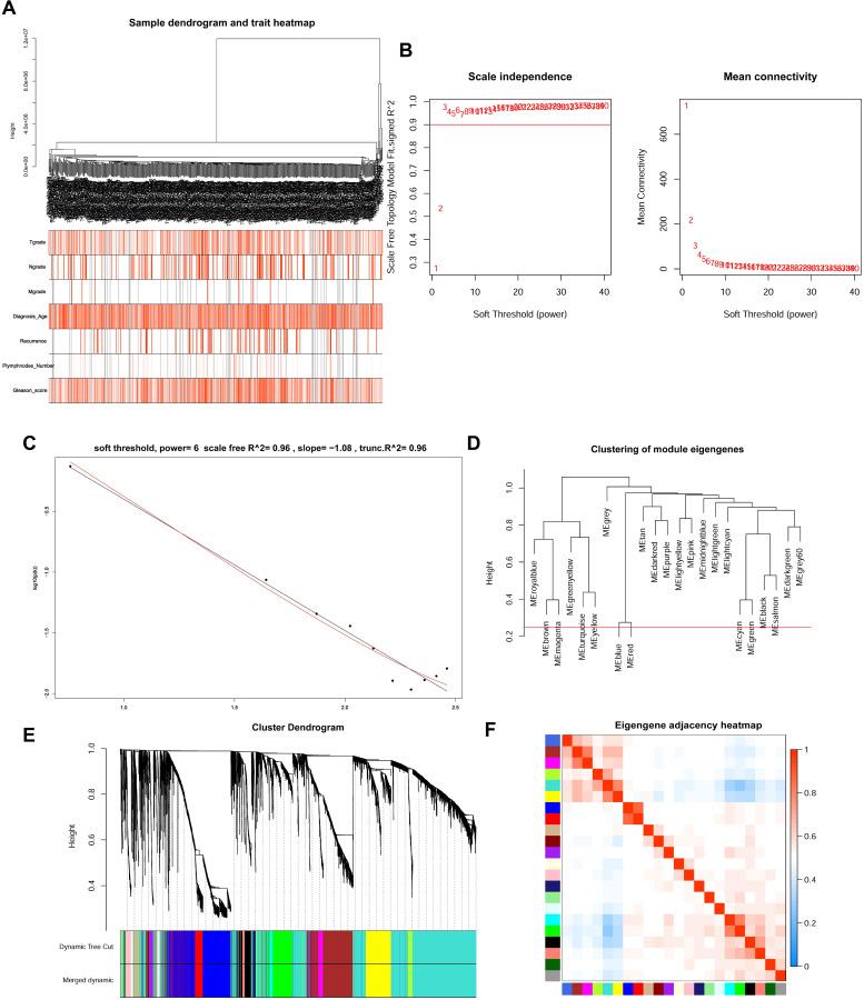
Compared to non-recurrent type, recurrent prostate adenocarcinoma (PCa) is highly fatal, and significantly shortens the survival time of affected patients. Early and accurate laboratory diagnosis is particularly important in identifying patients at high risk of recurrence, necessary for additional systemic intervention. We aimed to develop efficient and accurate diagnostic and prognostic biomarkers for new PCa following radical therapy. We identified differentially expressed genes (DEGs) and clinicopathological data of PCa patients from Gene Expression Omnibus (GEO) datasets and The Cancer Genome Atlas (TCGA) repositories. We then uncovered the most relevant clinical traits and genes modules associated with PCa prognosis using the Weighted gene correlation network analysis (WGCNA). Univariate Cox regression analysis and multivariate Cox proportional hazards (Cox-PH) models were performed to identify candidate gene signatures related to Disease-Free Interval (DFI). Data for internal and external cohorts were utilized to test and validate the accuracy and clinical utility of the prognostic models. We constructed and validated an accurate and reliable model for predicting the prognosis of PCa using 5 Gleason score-associated gene signatures (ZNF695, CENPA, TROAP, BIRC5 and KIF20A). The ROC and Kaplan-Meier analysis revealed the model was highly accurate in diagnosing and predicting the recurrence and metastases of PCa. The accuracy of the model was validated using the calibration curves based on internal TCGA cohort and external GEO cohort. Using the model, patients could be prognostically stratified in to various groups including TNM classification and Gleason score. Multivariate analysis revealed the model could independently predict the prognosis of PCa patients and its utility was superior to that of clinicopathological characteristics. In addition, we fund the expression of the 5 gene signatures strongly and positively correlated with tumor purity but negatively correlated with infiltration CD8+ T cells to the tumor microenvironment. A 5 gene signatures can accurately be used in the diagnosis and prediction of PCa prognosis. Thus this can guide the treatment and management prostate adenocarcinoma.

摘要

与非复发性前列腺腺癌(PCa)相比,复发性前列腺腺癌具有高度致命性,会显著缩短患者的生存时间。早期准确的实验室诊断对于识别高复发风险患者尤为重要,这是进行额外全身干预的必要条件。我们旨在为根治性治疗后的新发PCa开发高效、准确的诊断和预后生物标志物。我们从基因表达综合数据库(GEO)数据集和癌症基因组图谱(TCGA)数据库中确定了PCa患者的差异表达基因(DEG)和临床病理数据。然后,我们使用加权基因共表达网络分析(WGCNA)揭示了与PCa预后最相关的临床特征和基因模块。进行单变量Cox回归分析和多变量Cox比例风险(Cox-PH)模型,以识别与无病生存期(DFI)相关的候选基因特征。利用内部和外部队列的数据来测试和验证预后模型的准确性和临床实用性。我们构建并验证了一个准确可靠的模型,该模型使用5个与Gleason评分相关的基因特征(ZNF695、CENPA、TROAP、BIRC5和KIF20A)来预测PCa的预后。ROC和Kaplan-Meier分析表明,该模型在诊断和预测PCa的复发及转移方面具有高度准确性。基于内部TCGA队列和外部GEO队列的校准曲线验证了该模型的准确性。使用该模型,可以根据患者的预后将其分层到包括TNM分类和Gleason评分在内的不同组。多变量分析表明,该模型可以独立预测PCa患者的预后,其效用优于临床病理特征。此外,我们发现这5个基因特征的表达与肿瘤纯度呈强正相关,但与肿瘤微环境中浸润的CD8 + T细胞呈负相关。5个基因特征可准确用于PCa预后的诊断和预测。因此,这可以指导前列腺腺癌的治疗和管理。

https://cdn.ncbi.nlm.nih.gov/pmc/blobs/f2f6/8120165/7221a8691340/jcav12p3626g001.jpg

文献检索

告别复杂PubMed语法,用中文像聊天一样搜索,搜遍4000万医学文献。AI智能推荐,让科研检索更轻松。

立即免费搜索

文件翻译

保留排版,准确专业,支持PDF/Word/PPT等文件格式,支持 12+语言互译。

免费翻译文档

深度研究

AI帮你快速写综述,25分钟生成高质量综述,智能提取关键信息,辅助科研写作。

立即免费体验