• 文献检索
  • 文档翻译
  • 深度研究
  • 学术资讯
  • Suppr Zotero 插件Zotero 插件
  • 邀请有礼
  • 套餐&价格
  • 历史记录
应用&插件
Suppr Zotero 插件Zotero 插件浏览器插件Mac 客户端Windows 客户端微信小程序
定价
高级版会员购买积分包购买API积分包
服务
文献检索文档翻译深度研究API 文档MCP 服务
关于我们
关于 Suppr公司介绍联系我们用户协议隐私条款
关注我们

Suppr 超能文献

核心技术专利:CN118964589B侵权必究
粤ICP备2023148730 号-1Suppr @ 2026

文献检索

告别复杂PubMed语法,用中文像聊天一样搜索,搜遍4000万医学文献。AI智能推荐,让科研检索更轻松。

立即免费搜索

文件翻译

保留排版,准确专业,支持PDF/Word/PPT等文件格式,支持 12+语言互译。

免费翻译文档

深度研究

AI帮你快速写综述,25分钟生成高质量综述,智能提取关键信息,辅助科研写作。

立即免费体验

用于最佳折叠变化激活的合成基因电路拓扑结构。

Topologies of synthetic gene circuit for optimal fold change activation.

机构信息

Department of Biomedical Engineering, Technion - Israel Institute of Technology, Haifa 3200003, Israel.

出版信息

Nucleic Acids Res. 2021 May 21;49(9):5393-5406. doi: 10.1093/nar/gkab253.

DOI:10.1093/nar/gkab253
PMID:34009384
原文链接:https://pmc.ncbi.nlm.nih.gov/articles/PMC8136830/
Abstract

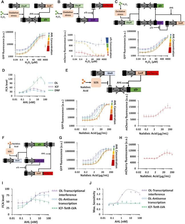
Computations widely exist in biological systems for functional regulations. Recently, incoherent feedforward loop and integral feedback controller have been implemented into Escherichia coli to achieve a robust adaptation. Here, we demonstrate that an indirect coherent feedforward loop and mutual inhibition designs can experimentally improve the fold change of promoters, by reducing the basal level while keeping the maximum activity high. We applied both designs to six different promoters in E. coli, starting with synthetic inducible promoters as a proof-of-principle. Then, we examined native promoters that are either functionally specific or systemically involved in complex pathways such as oxidative stress and SOS response. Both designs include a cascade having a repressor and a construct of either transcriptional interference or antisense transcription. In all six promoters, an improvement of up to ten times in the fold change activation was observed. Theoretically, our unitless models show that when regulation strength matches promoter basal level, an optimal fold change can be achieved. We expect that this methodology can be applied in various biological systems for biotechnology and therapeutic applications.

摘要

计算在生物系统中广泛存在,用于功能调节。最近,非相干前馈环和积分反馈控制器已被引入大肠杆菌中,以实现稳健的适应。在这里,我们证明了间接相干前馈环和相互抑制设计可以通过降低基础水平同时保持高最大活性,实验上提高启动子的折叠变化。我们将这两种设计应用于大肠杆菌中的六个不同的启动子,从合成诱导启动子作为原理验证开始。然后,我们检查了在功能上是特定的或系统地参与复杂途径(如氧化应激和 SOS 反应)的天然启动子。这两种设计都包括一个具有抑制剂的级联和转录干扰或反义转录的构建体。在所有六个启动子中,观察到折叠变化激活的提高高达十倍。从理论上讲,我们的无单位模型表明,当调节强度与启动子基础水平匹配时,可以实现最佳的折叠变化。我们期望这种方法可以应用于各种生物技术和治疗应用的生物系统中。

https://cdn.ncbi.nlm.nih.gov/pmc/blobs/26c0/8136830/5afeced17ba1/gkab253fig8.jpg
https://cdn.ncbi.nlm.nih.gov/pmc/blobs/26c0/8136830/503ca1d7226f/gkab253fig1.jpg
https://cdn.ncbi.nlm.nih.gov/pmc/blobs/26c0/8136830/2ec158013406/gkab253fig2.jpg
https://cdn.ncbi.nlm.nih.gov/pmc/blobs/26c0/8136830/8383edfbfcb8/gkab253fig3.jpg
https://cdn.ncbi.nlm.nih.gov/pmc/blobs/26c0/8136830/d1bdf993d91b/gkab253fig4.jpg
https://cdn.ncbi.nlm.nih.gov/pmc/blobs/26c0/8136830/18f3c30b1a88/gkab253fig5.jpg
https://cdn.ncbi.nlm.nih.gov/pmc/blobs/26c0/8136830/58f7fe89ed35/gkab253fig6.jpg
https://cdn.ncbi.nlm.nih.gov/pmc/blobs/26c0/8136830/a7c7b7282286/gkab253fig7.jpg
https://cdn.ncbi.nlm.nih.gov/pmc/blobs/26c0/8136830/5afeced17ba1/gkab253fig8.jpg
https://cdn.ncbi.nlm.nih.gov/pmc/blobs/26c0/8136830/503ca1d7226f/gkab253fig1.jpg
https://cdn.ncbi.nlm.nih.gov/pmc/blobs/26c0/8136830/2ec158013406/gkab253fig2.jpg
https://cdn.ncbi.nlm.nih.gov/pmc/blobs/26c0/8136830/8383edfbfcb8/gkab253fig3.jpg
https://cdn.ncbi.nlm.nih.gov/pmc/blobs/26c0/8136830/d1bdf993d91b/gkab253fig4.jpg
https://cdn.ncbi.nlm.nih.gov/pmc/blobs/26c0/8136830/18f3c30b1a88/gkab253fig5.jpg
https://cdn.ncbi.nlm.nih.gov/pmc/blobs/26c0/8136830/58f7fe89ed35/gkab253fig6.jpg
https://cdn.ncbi.nlm.nih.gov/pmc/blobs/26c0/8136830/a7c7b7282286/gkab253fig7.jpg
https://cdn.ncbi.nlm.nih.gov/pmc/blobs/26c0/8136830/5afeced17ba1/gkab253fig8.jpg

相似文献

1
Topologies of synthetic gene circuit for optimal fold change activation.用于最佳折叠变化激活的合成基因电路拓扑结构。
Nucleic Acids Res. 2021 May 21;49(9):5393-5406. doi: 10.1093/nar/gkab253.
2
Considerations for using integral feedback control to construct a perfectly adapting synthetic gene network.考虑使用积分反馈控制来构建一个完全自适应的合成基因网络。
J Theor Biol. 2010 Oct 21;266(4):723-38. doi: 10.1016/j.jtbi.2010.07.034. Epub 2010 Aug 3.
3
A genetic mammalian proportional-integral feedback control circuit for robust and precise gene regulation.一种用于稳健精确基因调控的遗传哺乳动物比例积分反馈控制回路。
Proc Natl Acad Sci U S A. 2022 Jun 14;119(24):e2122132119. doi: 10.1073/pnas.2122132119. Epub 2022 Jun 10.
4
Expression optimization and synthetic gene networks in cell-free systems.无细胞体系中的表达优化和合成基因网络。
Nucleic Acids Res. 2012 Apr;40(8):3763-74. doi: 10.1093/nar/gkr1191. Epub 2011 Dec 17.
5
Construction of Incoherent Feedforward Loop Circuits in a Cell-Free System and in Cells.在无细胞系统和细胞中构建非相干前馈环电路。
ACS Synth Biol. 2019 Mar 15;8(3):606-610. doi: 10.1021/acssynbio.8b00493. Epub 2019 Mar 6.
6
Cell-Free Characterization of Coherent Feed-Forward Loop-Based Synthetic Genetic Circuits.无细胞体系下相干前馈环型人工基因线路的特性分析。
ACS Synth Biol. 2021 Jun 18;10(6):1406-1416. doi: 10.1021/acssynbio.1c00024. Epub 2021 Jun 1.
7
Antisense transcription as a tool to tune gene expression.反义转录作为一种调节基因表达的工具。
Mol Syst Biol. 2016 Jan 14;12(1):854. doi: 10.15252/msb.20156540.
8
Development of Aspirin-Inducible Biosensors in and SimCells.在 和 SimCells 中开发阿司匹林诱导型生物传感器。
Appl Environ Microbiol. 2019 Mar 6;85(6). doi: 10.1128/AEM.02959-18. Print 2019 Mar 15.
9
In vitro implementation of robust gene regulation in a synthetic biomolecular integral controller.在合成生物分子积分控制器中实现稳健的基因调控的体外实验。
Nat Commun. 2019 Dec 17;10(1):5760. doi: 10.1038/s41467-019-13626-z.
10
Synthetic metabolic computation in a bioluminescence-sensing system.生物发光传感系统中的合成代谢计算。
Nucleic Acids Res. 2019 Nov 4;47(19):10464-10474. doi: 10.1093/nar/gkz807.

引用本文的文献

1
Engineering coupled consortia-based biosensors for diagnostic.构建基于联合菌群的工程化生物传感器用于诊断。
Nat Commun. 2025 Apr 22;16(1):3761. doi: 10.1038/s41467-025-58996-9.
2
Feed-forward loop improves the transient dynamics of an antithetic biological controller.前馈回路改善了反向生物控制器的瞬态动力学。
J R Soc Interface. 2025 Jan;22(222):20240467. doi: 10.1098/rsif.2024.0467. Epub 2025 Jan 22.
3
Engineering quorum sensing-based genetic circuits enhances growth and productivity robustness of industrial E. coli at low pH.

本文引用的文献

1
Digitalizing heterologous gene expression in Gram-negative bacteria with a portable ON/OFF module.用一个可携带的开/关模块对革兰氏阴性菌中的异源基因表达进行数字化。
Mol Syst Biol. 2019 Dec;15(12):e8777. doi: 10.15252/msb.20188777.
2
Synthetic Biology Enables Programmable Cell-Based Biosensors.合成生物学使可编程基于细胞的生物传感器成为可能。
Chemphyschem. 2020 Jan 16;21(2):132-144. doi: 10.1002/cphc.201900739. Epub 2019 Oct 25.
3
A universal biomolecular integral feedback controller for robust perfect adaptation.一种通用的生物分子整体积分反馈控制器,用于鲁棒完美适应。
基于工程群体感应的遗传回路增强了低 pH 下工业大肠杆菌的生长和生产稳定性。
Microb Cell Fact. 2024 Sep 28;23(1):256. doi: 10.1186/s12934-024-02524-9.
4
Accelerating Genetic Sensor Development, Scale-up, and Deployment Using Synthetic Biology.利用合成生物学加速基因传感器的开发、扩大生产及部署
Biodes Res. 2024 Jun 25;6:0037. doi: 10.34133/bdr.0037. eCollection 2024.
5
Engineering a synthetic gene circuit for high-performance inducible expression in mammalian systems.工程化合成基因回路以在哺乳动物系统中实现高效诱导表达。
Nat Commun. 2024 Apr 17;15(1):3311. doi: 10.1038/s41467-024-47592-y.
6
Molecular circuit for exponentiation based on the domain coding strategy.基于域编码策略的指数运算分子电路。
Front Genet. 2024 Jan 23;14:1331951. doi: 10.3389/fgene.2023.1331951. eCollection 2023.
7
Design of the ArsR Regulated P Promoter Enables a Highly Sensitive Whole-Cell Biosensor for Arsenic Contamination. ArsR 调控的 P 启动子设计可用于砷污染的高灵敏度全细胞生物传感器。
Anal Chem. 2022 May 24;94(20):7210-7218. doi: 10.1021/acs.analchem.2c00055. Epub 2022 May 10.
8
Combating Infectious Diseases with Synthetic Biology.用合成生物学对抗传染病。
ACS Synth Biol. 2022 Feb 18;11(2):528-537. doi: 10.1021/acssynbio.1c00576. Epub 2022 Jan 25.
Nature. 2019 Jun;570(7762):533-537. doi: 10.1038/s41586-019-1321-1. Epub 2019 Jun 19.
4
Complex signal processing in synthetic gene circuits using cooperative regulatory assemblies.利用协同调控组件进行合成基因回路中的复杂信号处理。
Science. 2019 May 10;364(6440):593-597. doi: 10.1126/science.aau8287. Epub 2019 Apr 18.
5
Cascaded amplifying circuits enable ultrasensitive cellular sensors for toxic metals.级联放大电路可用于构建对有毒金属具有超高灵敏度的细胞传感器。
Nat Chem Biol. 2019 May;15(5):540-548. doi: 10.1038/s41589-019-0244-3. Epub 2019 Mar 25.
6
An ingestible bacterial-electronic system to monitor gastrointestinal health.一种可摄入的细菌-电子系统,用于监测胃肠道健康。
Science. 2018 May 25;360(6391):915-918. doi: 10.1126/science.aas9315.
7
Synthetic RNA-Based Immunomodulatory Gene Circuits for Cancer Immunotherapy.用于癌症免疫治疗的基于合成RNA的免疫调节基因回路
Cell. 2017 Nov 16;171(5):1138-1150.e15. doi: 10.1016/j.cell.2017.09.049. Epub 2017 Oct 19.
8
Digital logic circuits in yeast with CRISPR-dCas9 NOR gates.酵母中带有 CRISPR-dCas9 NOR 门的数字逻辑电路。
Nat Commun. 2017 May 25;8:15459. doi: 10.1038/ncomms15459.
9
Optimal Regulatory Circuit Topologies for Fold-Change Detection.最优调控回路拓扑结构用于折叠变化检测。
Cell Syst. 2017 Feb 22;4(2):171-181.e8. doi: 10.1016/j.cels.2016.12.009. Epub 2017 Jan 11.
10
Synthetic recombinase-based state machines in living cells.活细胞中的基于合成重组酶的状态机。
Science. 2016 Jul 22;353(6297):aad8559. doi: 10.1126/science.aad8559. Epub 2016 Jul 21.