• 文献检索
  • 文档翻译
  • 深度研究
  • 学术资讯
  • Suppr Zotero 插件Zotero 插件
  • 邀请有礼
  • 套餐&价格
  • 历史记录
应用&插件
Suppr Zotero 插件Zotero 插件浏览器插件Mac 客户端Windows 客户端微信小程序
定价
高级版会员购买积分包购买API积分包
服务
文献检索文档翻译深度研究API 文档MCP 服务
关于我们
关于 Suppr公司介绍联系我们用户协议隐私条款
关注我们

Suppr 超能文献

核心技术专利:CN118964589B侵权必究
粤ICP备2023148730 号-1Suppr @ 2026

文献检索

告别复杂PubMed语法,用中文像聊天一样搜索,搜遍4000万医学文献。AI智能推荐,让科研检索更轻松。

立即免费搜索

文件翻译

保留排版,准确专业,支持PDF/Word/PPT等文件格式,支持 12+语言互译。

免费翻译文档

深度研究

AI帮你快速写综述,25分钟生成高质量综述,智能提取关键信息,辅助科研写作。

立即免费体验

κ 阿片受体刺激通过 PFKFB3-乳酸信号减轻大鼠血管平滑肌细胞钙化。

κ-opioid receptor stimulation alleviates rat vascular smooth muscle cell calcification via PFKFB3-lactate signaling.

机构信息

Department of Physiology and Pathophysiology, National Key Discipline of Cell Biology, Fourth Military Medical University, Xi'an 710032, Shaanxi Province, China.

Department of Healthcare of 940 Hospital, Joint Logistics Support Force of PLA, Lanzhou 730000, Gansu Province, China.

出版信息

Aging (Albany NY). 2021 May 20;13(10):14355-14371. doi: 10.18632/aging.203050.

DOI:10.18632/aging.203050
PMID:34016793
原文链接:https://pmc.ncbi.nlm.nih.gov/articles/PMC8202865/
Abstract

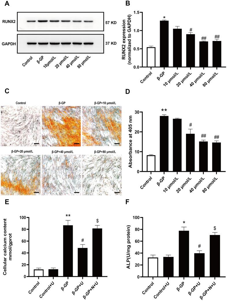
In the present study, the effects and mechanism of action of U50,488H (a selective κ-opioid receptor agonist) on calcification of rat vascular smooth muscle cells (VSMCs) induced by β-glycerophosphate (β-GP) were investigated. VSMCs were isolated and cultured in traditional FBS-based media. A calcification model was established in VSMCs under hyperphosphatemia and intracellular calcium contents. Alkaline phosphatase (ALP), lactate dehydrogenase (LDH), and lactate were detected in cell culture supernatants before and after treatment. Alizarin red staining was used to detect the degree of calcification of VSMCs. Expression levels of key molecules of osteogenic markers, fructose-2,6-biphosphatase 3 (PFKFB3), and proline hydroxylase 2 (PHD2), were determined using western blotting. Further, vascular calcification was induced by vitamin plus nicotine in rats and isolated thoracic aortas, calcium concentration was assessed in rat aortic rings . We demonstrated that U50,488H inhibited VSMC calcification in a concentration-dependent manner. Moreover, U50,488H significantly inhibited osteogenic differentiation and ALP activity in VSMCs pretreated with β-GP. Further studies confirmed that PFKFB3 expression, LDH level, and lactate content significantly increased during calcification of VSMCs; U50,488H reversed these changes. PHD2 expression showed the opposite trend compared to PFKFB3 expression. nor-BNI or 3-PO abolished U50,488H protective effects. Besides, U50,488H inhibited VSMC calcification in rat aortic rings . Collectively, our experiments show that κ-opioid receptor activation inhibits VSMC calcification by reducing PFKFB3 expression and lactate content, providing a potential drug target and strategy for the clinical treatment of vascular calcification.

摘要

在本研究中,我们探讨了 U50,488H(一种选择性 κ-阿片受体激动剂)对β-甘油磷酸(β-GP)诱导的大鼠血管平滑肌细胞(VSMCs)钙化的作用及其机制。我们在传统的含胎牛血清的培养基中分离和培养 VSMCs,并在高磷和细胞内钙含量下建立 VSMCs 钙化模型。在处理前后检测细胞培养上清液中的碱性磷酸酶(ALP)、乳酸脱氢酶(LDH)和乳酸。用茜素红染色法检测 VSMCs 的钙化程度。采用 Western blot 法测定成骨标志物关键分子果糖-2,6-二磷酸酶 3(PFKFB3)和脯氨酰羟化酶 2(PHD2)的表达水平。此外,我们在大鼠和分离的胸主动脉中诱导血管钙化,评估大鼠主动脉环中的钙浓度。我们发现 U50,488H 呈浓度依赖性抑制 VSMC 钙化。此外,U50,488H 可显著抑制β-GP 预处理的 VSMCs 的成骨分化和 ALP 活性。进一步的研究证实,在 VSMCs 钙化过程中,PFKFB3 表达、LDH 水平和乳酸含量显著增加;U50,488H 逆转了这些变化。PHD2 表达与 PFKFB3 表达呈相反趋势。nor-BNI 或 3-PO 消除了 U50,488H 的保护作用。此外,U50,488H 抑制了大鼠主动脉环中的 VSMC 钙化。综上所述,我们的实验表明,κ-阿片受体激活通过降低 PFKFB3 表达和乳酸含量抑制 VSMC 钙化,为血管钙化的临床治疗提供了潜在的药物靶点和策略。

https://cdn.ncbi.nlm.nih.gov/pmc/blobs/7b2a/8202865/cb7dbc945982/aging-13-203050-g006.jpg
https://cdn.ncbi.nlm.nih.gov/pmc/blobs/7b2a/8202865/f5b4c7a14d27/aging-13-203050-g001.jpg
https://cdn.ncbi.nlm.nih.gov/pmc/blobs/7b2a/8202865/dcc48a6f47a2/aging-13-203050-g002.jpg
https://cdn.ncbi.nlm.nih.gov/pmc/blobs/7b2a/8202865/660b77808380/aging-13-203050-g003.jpg
https://cdn.ncbi.nlm.nih.gov/pmc/blobs/7b2a/8202865/4deec1ae681a/aging-13-203050-g004.jpg
https://cdn.ncbi.nlm.nih.gov/pmc/blobs/7b2a/8202865/6c9fccd0e1ee/aging-13-203050-g005.jpg
https://cdn.ncbi.nlm.nih.gov/pmc/blobs/7b2a/8202865/cb7dbc945982/aging-13-203050-g006.jpg
https://cdn.ncbi.nlm.nih.gov/pmc/blobs/7b2a/8202865/f5b4c7a14d27/aging-13-203050-g001.jpg
https://cdn.ncbi.nlm.nih.gov/pmc/blobs/7b2a/8202865/dcc48a6f47a2/aging-13-203050-g002.jpg
https://cdn.ncbi.nlm.nih.gov/pmc/blobs/7b2a/8202865/660b77808380/aging-13-203050-g003.jpg
https://cdn.ncbi.nlm.nih.gov/pmc/blobs/7b2a/8202865/4deec1ae681a/aging-13-203050-g004.jpg
https://cdn.ncbi.nlm.nih.gov/pmc/blobs/7b2a/8202865/6c9fccd0e1ee/aging-13-203050-g005.jpg
https://cdn.ncbi.nlm.nih.gov/pmc/blobs/7b2a/8202865/cb7dbc945982/aging-13-203050-g006.jpg

相似文献

1
κ-opioid receptor stimulation alleviates rat vascular smooth muscle cell calcification via PFKFB3-lactate signaling.κ 阿片受体刺激通过 PFKFB3-乳酸信号减轻大鼠血管平滑肌细胞钙化。
Aging (Albany NY). 2021 May 20;13(10):14355-14371. doi: 10.18632/aging.203050.
2
Sclerostin/Receptor Related Protein 4 and Ginkgo Biloba Extract Alleviates β-Glycerophosphate-Induced Vascular Smooth Muscle Cell Calcification By Inhibiting Wnt/β-Catenin Pathway.骨硬化蛋白/受体相关蛋白 4 和银杏叶提取物通过抑制 Wnt/β-连环蛋白通路缓解β-甘油磷酸诱导的血管平滑肌细胞钙化。
Blood Purif. 2019;47 Suppl 1(Suppl 1):17-23. doi: 10.1159/000496219. Epub 2019 Jan 30.
3
Nitrogen-containing bisphosphonate induces enhancement of OPG expression and inhibition of RANKL expression via inhibition of farnesyl pyrophosphate synthase to inhibit the osteogenic differentiation and calcification in vascular smooth muscle cells.含氮双膦酸盐通过抑制法呢基焦磷酸合酶诱导骨保护素表达增强和核因子-κB 受体活化因子配体表达抑制,从而抑制血管平滑肌细胞的成骨分化和钙化。
BMC Cardiovasc Disord. 2024 Sep 17;24(1):494. doi: 10.1186/s12872-024-04048-x.
4
PFKFB3-driven vascular smooth muscle cell glycolysis promotes vascular calcification via the altered FoxO3 and lactate production.PFKFB3 驱动的血管平滑肌细胞糖酵解通过改变 FoxO3 和乳酸生成促进血管钙化。
FASEB J. 2023 Oct;37(10):e23182. doi: 10.1096/fj.202300900R.
5
The Protective Effects of Κ-Opioid Receptor Stimulation in Hypoxic Pulmonary Hypertension Involve Inhibition of Autophagy Through the AMPK-MTOR Pathway.κ-阿片受体刺激对缺氧性肺动脉高压的保护作用涉及通过AMPK-MTOR途径抑制自噬。
Cell Physiol Biochem. 2017;44(5):1965-1979. doi: 10.1159/000485886. Epub 2017 Dec 8.
6
Curcumin attenuates osteogenic differentiation and calcification of rat vascular smooth muscle cells.姜黄素可减弱大鼠血管平滑肌细胞的成骨分化和钙化。
Mol Cell Biochem. 2016 Sep;420(1-2):151-60. doi: 10.1007/s11010-016-2778-y. Epub 2016 Aug 8.
7
Cortistatin inhibits calcification of vascular smooth muscle cells by depressing osteoblastic differentiation and endoplasmic reticulum stress.促皮质素抑制因子通过抑制成骨细胞分化和内质网应激来抑制血管平滑肌细胞钙化。
Amino Acids. 2016 Nov;48(11):2671-2681. doi: 10.1007/s00726-016-2303-3. Epub 2016 Aug 1.
8
The role of vascular peroxidase 1 in ox-LDL-induced vascular smooth muscle cell calcification.血管过氧化物酶1在氧化型低密度脂蛋白诱导的血管平滑肌细胞钙化中的作用。
Atherosclerosis. 2015 Dec;243(2):357-63. doi: 10.1016/j.atherosclerosis.2015.08.047. Epub 2015 Sep 3.
9
Overexpression of c1q/tumor necrosis factor-related protein-3 promotes phosphate-induced vascular smooth muscle cell calcification both in vivo and in vitro.c1q/肿瘤坏死因子相关蛋白-3 的过表达促进体内外磷酸盐诱导的血管平滑肌细胞钙化。
Arterioscler Thromb Vasc Biol. 2014 May;34(5):1002-10. doi: 10.1161/ATVBAHA.114.303301. Epub 2014 Feb 27.
10
Vitamin K2 inhibits rat vascular smooth muscle cell calcification by restoring the Gas6/Axl/Akt anti-apoptotic pathway.维生素 K2 通过恢复 Gas6/Axl/Akt 抗凋亡途径抑制大鼠血管平滑肌细胞钙化。
Mol Cell Biochem. 2017 Sep;433(1-2):149-159. doi: 10.1007/s11010-017-3023-z. Epub 2017 Apr 6.

引用本文的文献

1
OTUB2 contributes to vascular calcification in chronic kidney disease via the YAP-mediated transcription of PFKFB3.OTUB2通过YAP介导的PFKFB3转录促进慢性肾脏病中的血管钙化。
Theranostics. 2025 Jan 1;15(3):1185-1204. doi: 10.7150/thno.98660. eCollection 2025.
2
Impact of Lactate on Disseminated Intravascular Coagulation in Patients with Severe Trauma.乳酸对严重创伤患者弥散性血管内凝血的影响
J Emerg Trauma Shock. 2024 Jul-Sep;17(3):146-152. doi: 10.4103/jets.jets_122_23. Epub 2024 Aug 2.
3
Glycolytic PFKFB3 and Glycogenic UGP2 Axis Regulates Perfusion Recovery in Experimental Hind Limb Ischemia.

本文引用的文献

1
PDK4 promotes vascular calcification by interfering with autophagic activity and metabolic reprogramming.PDK4 通过干扰自噬活性和代谢重编程促进血管钙化。
Cell Death Dis. 2020 Nov 17;11(11):991. doi: 10.1038/s41419-020-03162-w.
2
Aldosterone enhances high phosphate-induced vascular calcification through inhibition of AMPK-mediated autophagy.醛固酮通过抑制 AMPK 介导线粒体自噬增强高磷诱导的血管钙化。
J Cell Mol Med. 2020 Dec;24(23):13648-13659. doi: 10.1111/jcmm.15813. Epub 2020 Nov 4.
3
The Preventive Effects of Xanthohumol on Vascular Calcification Induced by Vitamin D Plus Nicotine.
糖酵解 PFKFB3 和糖异生 UGP2 轴调节实验性后肢缺血中的灌注恢复。
Arterioscler Thromb Vasc Biol. 2024 Aug;44(8):1764-1783. doi: 10.1161/ATVBAHA.124.320665. Epub 2024 Jun 27.
4
In Vitro Effects of Fentanyl on Aortic Viscoelasticity in a Rat Model of Melatonin Deficiency.褪黑素缺乏症大鼠模型中芬太尼对主动脉黏弹性的体外影响。
Int J Mol Sci. 2024 May 23;25(11):5669. doi: 10.3390/ijms25115669.
5
Glucagon-like peptide-1 receptor agonist exendin 4 ameliorates diabetes-associated vascular calcification by regulating mitophagy through the AMPK signaling pathway.胰高血糖素样肽-1 受体激动剂 exendin-4 通过调节 AMPK 信号通路的线粒体自噬改善糖尿病相关血管钙化。
Mol Med. 2024 May 8;30(1):58. doi: 10.1186/s10020-024-00817-8.
6
Nalmefene, an opioid receptor modulator, aggravates atherosclerotic plaque formation in apolipoprotein E knockout mice by enhancing oxidized low-density lipoprotein uptake in macrophages.纳美芬是一种阿片受体调节剂,它通过增强巨噬细胞对氧化型低密度脂蛋白的摄取,加重载脂蛋白E基因敲除小鼠的动脉粥样硬化斑块形成。
Biochem Biophys Rep. 2024 Mar 23;38:101688. doi: 10.1016/j.bbrep.2024.101688. eCollection 2024 Jul.
7
PRMT3 methylates HIF-1α to enhance the vascular calcification induced by chronic kidney disease.PRMT3 通过甲基化 HIF-1α 增强慢性肾脏病引起的血管钙化。
Mol Med. 2024 Jan 10;30(1):8. doi: 10.1186/s10020-023-00759-7.
8
The role of lactate in cardiovascular diseases.乳酸在心血管疾病中的作用。
Cell Commun Signal. 2023 Nov 3;21(1):317. doi: 10.1186/s12964-023-01350-7.
9
Type 1 Diabetes Impairs Endothelium-Dependent Relaxation Via Increasing Endothelial Cell Glycolysis Through Advanced Glycation End Products, PFKFB3, and Nox1-Mediated Mechanisms.1 型糖尿病通过晚期糖基化终产物、PFKFB3 和 Nox1 介导的机制增加内皮细胞糖酵解,损害内皮细胞依赖的舒张功能。
Hypertension. 2023 Oct;80(10):2059-2071. doi: 10.1161/HYPERTENSIONAHA.123.21341. Epub 2023 Aug 18.
10
Vascular Inflammatory Diseases and Endothelial Phenotypes.血管炎性疾病与血管内皮表型
Cells. 2023 Jun 15;12(12):1640. doi: 10.3390/cells12121640.
黄腐酚对维生素D加尼古丁诱导的血管钙化的预防作用。
Antioxidants (Basel). 2020 Oct 6;9(10):956. doi: 10.3390/antiox9100956.
4
Mitoquinone attenuates vascular calcification by suppressing oxidative stress and reducing apoptosis of vascular smooth muscle cells via the Keap1/Nrf2 pathway.米托醌通过抑制氧化应激并经由Keap1/Nrf2途径减少血管平滑肌细胞凋亡来减轻血管钙化。
Free Radic Biol Med. 2020 Dec;161:23-31. doi: 10.1016/j.freeradbiomed.2020.09.028. Epub 2020 Oct 2.
5
Deficiency in Aim2 affects viability and calcification of vascular smooth muscle cells from murine aortas and angiotensin-II induced aortic aneurysms.Aim2 缺乏影响小鼠主动脉血管平滑肌细胞的活力和钙化以及血管紧张素-II 诱导的主动脉瘤。
Mol Med. 2020 Sep 15;26(1):87. doi: 10.1186/s10020-020-00212-z.
6
Impact of β-glycerophosphate on the bioenergetic profile of vascular smooth muscle cells.β-甘油磷酸对血管平滑肌细胞生物能量谱的影响。
J Mol Med (Berl). 2020 Jul;98(7):985-997. doi: 10.1007/s00109-020-01925-8. Epub 2020 Jun 2.
7
The effect of activated κ-opioid receptor (κ-OR) on the role of calcium sensing receptor (CaSR) in preventing hypoxic pulmonary hypertension development.激活 κ-阿片受体(κ-OR)对钙敏感受体(CaSR)在预防低氧性肺动脉高压发展中的作用的影响。
Biomed Pharmacother. 2020 May;125:109931. doi: 10.1016/j.biopha.2020.109931. Epub 2020 Feb 14.
8
Inhibition of Endothelial PHD2 Suppresses Post-Ischemic Kidney Inflammation through Hypoxia-Inducible Factor-1.抑制内皮 PHD2 通过缺氧诱导因子-1 抑制缺血性肾炎症。
J Am Soc Nephrol. 2020 Mar;31(3):501-516. doi: 10.1681/ASN.2019050523. Epub 2020 Jan 29.
9
Lactate accelerates vascular calcification through NR4A1-regulated mitochondrial fission and BNIP3-related mitophagy.乳酸通过 NR4A1 调节的线粒体分裂和 BNIP3 相关的线粒体自噬加速血管钙化。
Apoptosis. 2020 Jun;25(5-6):321-340. doi: 10.1007/s10495-020-01592-7.
10
Activation of the HIF1α/PFKFB3 stress response pathway in beta cells in type 1 diabetes.1 型糖尿病中胰岛β细胞中 HIF1α/PFKFB3 应激反应通路的激活。
Diabetologia. 2020 Jan;63(1):149-161. doi: 10.1007/s00125-019-05030-5. Epub 2019 Nov 13.