• 文献检索
  • 文档翻译
  • 深度研究
  • 学术资讯
  • Suppr Zotero 插件Zotero 插件
  • 邀请有礼
  • 套餐&价格
  • 历史记录
应用&插件
Suppr Zotero 插件Zotero 插件浏览器插件Mac 客户端Windows 客户端微信小程序
定价
高级版会员购买积分包购买API积分包
服务
文献检索文档翻译深度研究API 文档MCP 服务
关于我们
关于 Suppr公司介绍联系我们用户协议隐私条款
关注我们

Suppr 超能文献

核心技术专利:CN118964589B侵权必究
粤ICP备2023148730 号-1Suppr @ 2026

文献检索

告别复杂PubMed语法,用中文像聊天一样搜索,搜遍4000万医学文献。AI智能推荐,让科研检索更轻松。

立即免费搜索

文件翻译

保留排版,准确专业,支持PDF/Word/PPT等文件格式,支持 12+语言互译。

免费翻译文档

深度研究

AI帮你快速写综述,25分钟生成高质量综述,智能提取关键信息,辅助科研写作。

立即免费体验

甘草苷通过AMP激活的蛋白激酶依赖性信号通路减轻脂多糖诱导的心肌细胞损伤。

Liquiritin Attenuates Lipopolysaccharides-Induced Cardiomyocyte Injury via an AMP-Activated Protein Kinase-Dependent Signaling Pathway.

作者信息

Mou Shan-Qi, Zhou Zi-Ying, Feng Hong, Zhang Nan, Lin Zheng, Aiyasiding Xiahenazi, Li Wen-Jing, Ding Wen, Liao Hai-Han, Bian Zhou-Yan, Tang Qi-Zhu

机构信息

Department of Cardiology, Renmin Hospital of Wuhan University, Wuhan, China.

Cardiovascular Research Institute of Wuhan University, Wuhan, China.

出版信息

Front Pharmacol. 2021 May 14;12:648688. doi: 10.3389/fphar.2021.648688. eCollection 2021.

DOI:10.3389/fphar.2021.648688
PMID:34054527
原文链接:https://pmc.ncbi.nlm.nih.gov/articles/PMC8162655/
Abstract

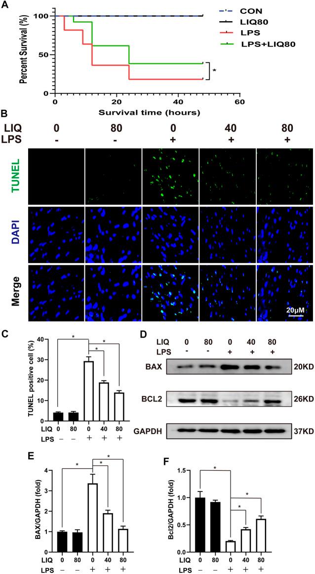
Liquiritin (LIQ) is a traditional Chinese medicine that has been reported to regulate inflammation, oxidative stress and cell apoptosis. However, the beneficial effects of LIQ in lipopolysaccharides (LPS)-induced septic cardiomyopathy (SCM) has not been reported. The primary goal of this study was to investigate the effects of LIQ in LPS-induced SCM model. Mice were pre-treated with LIQ for 7 days before they were injected with LPS (10 mg/kg) for inducing SCM model. Echocardiographic analysis was used to evaluate cardiac function after 12 h of LPS injection. Thereafter, mice were sacrificed to collect hearts for molecular and histopathologic assays by RT-PCR, western-blots, immunohistochemical and terminal deoxynucleotidyl transferase nick-end labeling (TUNEL) staining analysis respectively. AMPKα2 knockout (AMPKα2) mice were used to elucidate the mechanism of LIQ Neonatal rat cardiomyocytes (NRCMs) treated with or without LPS were used to further investigate the roles and mechanisms of LIQ experiments. LIQ administration attenuated LPS-induced mouse cardiac dysfunction and reduced mortality, based upon the restoration of EF, FS, LVEDs, heart rate, dp/dt max and dp/dt min deteriorated by LPS treatment. LIQ treatment also reduced mRNA expression of TNFα, IL-6 and IL-1β, inhibited inflammatory cell migration, suppressed cardiac oxidative stress and apoptosis, and improved metabolism. Mechanistically, LIQ enhanced the phosphorylation of AMP-activated protein kinase α2 (AMPKα2) and decreased the phosphorylation of mTORC1, IκBα and NFκB/p65. Importantly, the beneficial roles of LIQ were not observed in AMPKα2 knockout model, nor were they observed model after inhibiting AMPK activity with an AMPK inhibitor. We have demonstrated that LIQ exerts its protective effects in an SCM model induced by LPS administration. LIQ reduced inflammation, oxidative stress, apoptosis and metabolic alterations via regulating AMPKα2 dependent signaling pathway. Thus, LIQ might be a potential treatment or adjuvant for SCM treatment.

摘要

甘草苷(LIQ)是一种传统中药,据报道具有调节炎症、氧化应激和细胞凋亡的作用。然而,LIQ对脂多糖(LPS)诱导的脓毒症性心肌病(SCM)的有益作用尚未见报道。本研究的主要目的是探讨LIQ在LPS诱导的SCM模型中的作用。在小鼠注射LPS(10mg/kg)诱导SCM模型前,先用LIQ预处理7天。注射LPS 12小时后,采用超声心动图分析评估心脏功能。此后,处死小鼠以收集心脏,分别通过逆转录聚合酶链反应(RT-PCR)、蛋白质免疫印迹法、免疫组织化学和末端脱氧核苷酸转移酶介导的缺口末端标记(TUNEL)染色分析进行分子和组织病理学检测。使用AMPKα2基因敲除(AMPKα2)小鼠来阐明LIQ的作用机制。用或不用LPS处理的新生大鼠心肌细胞(NRCMs)用于进一步研究LIQ的作用和机制。基于LPS处理导致的左室射血分数(EF)、左室短轴缩短率(FS)、左室舒张末期内径(LVEDs)、心率、最大dp/dt和最小dp/dt的恢复,给予LIQ可减轻LPS诱导的小鼠心脏功能障碍并降低死亡率。LIQ治疗还降低了肿瘤坏死因子α(TNFα)、白细胞介素-6(IL-6)和白细胞介素-1β(IL-1β)的mRNA表达,抑制了炎性细胞迁移,抑制了心脏氧化应激和细胞凋亡,并改善了代谢。机制上,LIQ增强了AMP激活的蛋白激酶α2(AMPKα2)的磷酸化,并降低了哺乳动物雷帕霉素靶蛋白复合物1(mTORC1)、IκBα和核因子κB/p65的磷酸化。重要的是,在AMPKα2基因敲除模型中未观察到LIQ的有益作用,在用AMPK抑制剂抑制AMPK活性后的模型中也未观察到。我们已经证明,LIQ在LPS诱导的SCM模型中发挥保护作用。LIQ通过调节AMPKα2依赖性信号通路减轻炎症、氧化应激、细胞凋亡和代谢改变。因此,LIQ可能是SCM治疗的一种潜在治疗方法或辅助药物。

https://cdn.ncbi.nlm.nih.gov/pmc/blobs/2139/8162655/e4b4a6f9abab/fphar-12-648688-g007.jpg
https://cdn.ncbi.nlm.nih.gov/pmc/blobs/2139/8162655/6f9ab107e73f/fphar-12-648688-g001.jpg
https://cdn.ncbi.nlm.nih.gov/pmc/blobs/2139/8162655/8e0b89445c22/fphar-12-648688-g002.jpg
https://cdn.ncbi.nlm.nih.gov/pmc/blobs/2139/8162655/412be5cf65a2/fphar-12-648688-g003.jpg
https://cdn.ncbi.nlm.nih.gov/pmc/blobs/2139/8162655/9352b8846615/fphar-12-648688-g004.jpg
https://cdn.ncbi.nlm.nih.gov/pmc/blobs/2139/8162655/a06f732db8f7/fphar-12-648688-g005.jpg
https://cdn.ncbi.nlm.nih.gov/pmc/blobs/2139/8162655/8b38c64e1fc6/fphar-12-648688-g006.jpg
https://cdn.ncbi.nlm.nih.gov/pmc/blobs/2139/8162655/e4b4a6f9abab/fphar-12-648688-g007.jpg
https://cdn.ncbi.nlm.nih.gov/pmc/blobs/2139/8162655/6f9ab107e73f/fphar-12-648688-g001.jpg
https://cdn.ncbi.nlm.nih.gov/pmc/blobs/2139/8162655/8e0b89445c22/fphar-12-648688-g002.jpg
https://cdn.ncbi.nlm.nih.gov/pmc/blobs/2139/8162655/412be5cf65a2/fphar-12-648688-g003.jpg
https://cdn.ncbi.nlm.nih.gov/pmc/blobs/2139/8162655/9352b8846615/fphar-12-648688-g004.jpg
https://cdn.ncbi.nlm.nih.gov/pmc/blobs/2139/8162655/a06f732db8f7/fphar-12-648688-g005.jpg
https://cdn.ncbi.nlm.nih.gov/pmc/blobs/2139/8162655/8b38c64e1fc6/fphar-12-648688-g006.jpg
https://cdn.ncbi.nlm.nih.gov/pmc/blobs/2139/8162655/e4b4a6f9abab/fphar-12-648688-g007.jpg

相似文献

1
Liquiritin Attenuates Lipopolysaccharides-Induced Cardiomyocyte Injury via an AMP-Activated Protein Kinase-Dependent Signaling Pathway.甘草苷通过AMP激活的蛋白激酶依赖性信号通路减轻脂多糖诱导的心肌细胞损伤。
Front Pharmacol. 2021 May 14;12:648688. doi: 10.3389/fphar.2021.648688. eCollection 2021.
2
Liquiritin Attenuates Pathological Cardiac Hypertrophy by Activating the PKA/LKB1/AMPK Pathway.甘草苷通过激活PKA/LKB1/AMPK信号通路减轻病理性心肌肥大。
Front Pharmacol. 2022 May 3;13:870699. doi: 10.3389/fphar.2022.870699. eCollection 2022.
3
LncRNA NEAT1 alleviates sepsis-induced myocardial injury by regulating the TLR2/NF-κB signaling pathway.长链非编码 RNA NEAT1 通过调节 TLR2/NF-κB 信号通路缓解脓毒症诱导的心肌损伤。
Eur Rev Med Pharmacol Sci. 2019 Jun;23(11):4898-4907. doi: 10.26355/eurrev_201906_18078.
4
Mechanistic investigation of the ameliorative effect of liquiritin on hypoxia/reoxygenation‑induced cardiomyocyte injury based on network pharmacology and   validation.基于网络药理学和实验验证的甘草苷对缺氧/复氧诱导的心肌细胞损伤改善作用的机制研究
Exp Ther Med. 2024 Jan 29;27(3):117. doi: 10.3892/etm.2024.12405. eCollection 2024 Mar.
5
β₁-adrenoceptor stimulation promotes LPS-induced cardiomyocyte apoptosis through activating PKA and enhancing CaMKII and IκBα phosphorylation.β₁肾上腺素能受体刺激通过激活蛋白激酶A(PKA)、增强钙/钙调蛋白依赖性蛋白激酶II(CaMKII)和IκBα磷酸化来促进脂多糖(LPS)诱导的心肌细胞凋亡。
Crit Care. 2015 Mar 9;19(1):76. doi: 10.1186/s13054-015-0820-1.
6
The Protective Effects of Melatonin Against LPS-Induced Septic Myocardial Injury: A Potential Role of AMPK-Mediated Autophagy.褪黑素对脂多糖诱导的脓毒症性心肌损伤的保护作用:AMPK 介导的自噬的潜在作用。
Front Endocrinol (Lausanne). 2020 Apr 16;11:162. doi: 10.3389/fendo.2020.00162. eCollection 2020.
7
RIP2 inhibition alleviates lipopolysaccharide-induced septic cardiomyopathy via regulating TAK1 signaling.RIP2 抑制通过调节 TAK1 信号减轻脂多糖诱导的脓毒症性心肌病。
Eur J Pharmacol. 2023 May 15;947:175679. doi: 10.1016/j.ejphar.2023.175679. Epub 2023 Mar 24.
8
Flavonoid fisetin alleviates kidney inflammation and apoptosis via inhibiting Src-mediated NF-κB p65 and MAPK signaling pathways in septic AKI mice.黄酮类化合物非瑟酮通过抑制Src 介导的 NF-κB p65 和 MAPK 信号通路减轻脓毒症 AKI 小鼠的肾脏炎症和细胞凋亡。
Biomed Pharmacother. 2020 Feb;122:109772. doi: 10.1016/j.biopha.2019.109772. Epub 2019 Dec 30.
9
Knockout of AMPKα2 Blocked the Protection of Sestrin2 Overexpression Against Cardiac Hypertrophy Induced by Pressure Overload.敲除AMPKα2可阻断Sestrin2过表达对压力超负荷诱导的心肌肥大的保护作用。
Front Pharmacol. 2021 Nov 17;12:716884. doi: 10.3389/fphar.2021.716884. eCollection 2021.
10
Combined Administration of Metformin and Atorvastatin Attenuates Diabetic Cardiomyopathy by Inhibiting Inflammation, Apoptosis, and Oxidative Stress in Type 2 Diabetic Mice.二甲双胍与阿托伐他汀联合给药通过抑制2型糖尿病小鼠的炎症、细胞凋亡和氧化应激减轻糖尿病心肌病
Front Cell Dev Biol. 2021 Feb 16;9:634900. doi: 10.3389/fcell.2021.634900. eCollection 2021.

引用本文的文献

1
Effect of liquiritin on the expression of BDNF, Bax, and Bcl-2 in the hippocampus of post-stroke depression rats.甘草苷对脑卒中后抑郁大鼠海马中脑源性神经营养因子、Bax和Bcl-2表达的影响。
Cereb Circ Cogn Behav. 2025 Jun 16;9:100388. doi: 10.1016/j.cccb.2025.100388. eCollection 2025.
2
Liquiritin mitigates lower extremity deep vein thrombosis by inhibiting inflammation and oxidative stress via the NF-κB signaling pathway.甘草苷通过NF-κB信号通路抑制炎症和氧化应激来减轻下肢深静脉血栓形成。
Thromb J. 2025 May 20;23(1):51. doi: 10.1186/s12959-025-00739-3.
3
Mechanistic investigation of the ameliorative effect of liquiritin on hypoxia/reoxygenation‑induced cardiomyocyte injury based on network pharmacology and   validation.

本文引用的文献

1
Cardamonin protects against lipopolysaccharide-induced myocardial contractile dysfunction in mice through Nrf2-regulated mechanism.小豆蔻明通过 Nrf2 调控机制保护 LPS 诱导的小鼠心肌收缩功能障碍。
Acta Pharmacol Sin. 2021 Mar;42(3):404-413. doi: 10.1038/s41401-020-0397-3. Epub 2020 Apr 21.
2
CD74 knockout protects against LPS-induced myocardial contractile dysfunction through AMPK-Skp2-SUV39H1-mediated demethylation of BCLB.CD74基因敲除通过AMPK-Skp2-SUV39H1介导的BCLB去甲基化作用,保护机体免受脂多糖诱导的心肌收缩功能障碍。
Br J Pharmacol. 2020 Apr;177(8):1881-1897. doi: 10.1111/bph.14959. Epub 2020 Feb 11.
3
基于网络药理学和实验验证的甘草苷对缺氧/复氧诱导的心肌细胞损伤改善作用的机制研究
Exp Ther Med. 2024 Jan 29;27(3):117. doi: 10.3892/etm.2024.12405. eCollection 2024 Mar.
4
Annexin-A1 short peptide alleviates septic myocardial injury by upregulating SIRT3 and inhibiting myocardial cell apoptosis. annexin-A1 短肽通过上调 SIRT3 和抑制心肌细胞凋亡来减轻脓毒症性心肌损伤。
Histol Histopathol. 2024 Jul;39(7):947-957. doi: 10.14670/HH-18-691. Epub 2023 Dec 15.
5
Nogo-A Mediated Endoplasmic Reticulum Stress During Myocardial Ischemic-Reperfusion Injury in Diabetic Rats.Nogo-A 介导的糖尿病大鼠心肌缺血再灌注损伤中的内质网应激。
Cardiovasc Toxicol. 2023 Apr;23(3-4):147-160. doi: 10.1007/s12012-023-09788-4. Epub 2023 Mar 25.
6
Frontiers and hotspots evolution in anti-inflammatory studies for coronary heart disease: A bibliometric analysis of 1990-2022.冠心病抗炎研究的前沿与热点演变:1990 - 2022年文献计量分析
Front Cardiovasc Med. 2023 Feb 16;10:1038738. doi: 10.3389/fcvm.2023.1038738. eCollection 2023.
7
Liquiritin Protects Against Cardiac Fibrosis After Myocardial Infarction by Inhibiting CCL5 Expression and the NF-κB Signaling Pathway.甘草素通过抑制 CCL5 表达和 NF-κB 信号通路保护心肌梗死后的心脏纤维化。
Drug Des Devel Ther. 2022 Dec 2;16:4111-4125. doi: 10.2147/DDDT.S386805. eCollection 2022.
8
Electroacupuncture pre-treatment alleviates sepsis-induced cardiac inflammation and dysfunction by inhibiting the calpain-2/STAT3 pathway.电针预处理通过抑制钙蛋白酶-2/信号转导和转录激活因子3信号通路减轻脓毒症诱导的心脏炎症和功能障碍。
Front Physiol. 2022 Sep 7;13:961909. doi: 10.3389/fphys.2022.961909. eCollection 2022.
9
A Nutraceutical Product Based on a Mixture of Algae and Extra Virgin Olive Oils and Olive Leaf Extract Attenuates Sepsis-Induced Cardiovascular and Muscle Alterations in Rats.一种基于藻类、特级初榨橄榄油和橄榄叶提取物混合物的营养保健品可减轻大鼠脓毒症诱导的心血管和肌肉改变。
Front Nutr. 2022 Jun 20;9:918841. doi: 10.3389/fnut.2022.918841. eCollection 2022.
10
The Japanese Herbal Medicine Yokukansan Exerted Antioxidant and Analgesic Effects in an Experimental Rat Model of Hunner-Type Interstitial Cystitis.日本汉方药稳心散对 Hunner 型间质性膀胱炎实验性大鼠模型的抗氧化和镇痛作用。
Medicina (Kaunas). 2022 Jun 15;58(6):810. doi: 10.3390/medicina58060810.
Fine-Tuning of PGC1α Expression Regulates Cardiac Function and Longevity.
PGC1α 表达的精细调控调节心脏功能和寿命。
Circ Res. 2019 Sep 13;125(7):707-719. doi: 10.1161/CIRCRESAHA.119.315529. Epub 2019 Aug 15.
4
Isoquercitrin Attenuated Cardiac Dysfunction Via AMPKα-Dependent Pathways in LPS-Treated Mice.异槲皮苷通过 LPS 处理的小鼠中 AMPKα 依赖的途径减轻心脏功能障碍。
Mol Nutr Food Res. 2018 Dec;62(24):e1800955. doi: 10.1002/mnfr.201800955. Epub 2018 Nov 4.
5
AdipoRon, an adiponectin receptor agonist, attenuates cardiac remodeling induced by pressure overload.AdipoRon,一种脂联素受体激动剂,可减轻压力超负荷引起的心脏重构。
J Mol Med (Berl). 2018 Dec;96(12):1345-1357. doi: 10.1007/s00109-018-1696-8. Epub 2018 Oct 19.
6
Liquiritin suppresses UVB‑induced skin injury through prevention of inflammation, oxidative stress and apoptosis through the TLR4/MyD88/NF‑κB and MAPK/caspase signaling pathways.甘草素通过 TLR4/MyD88/NF-κB 和 MAPK/caspase 信号通路抑制 UVB 诱导的皮肤损伤,防止炎症、氧化应激和细胞凋亡。
Int J Mol Med. 2018 Sep;42(3):1445-1459. doi: 10.3892/ijmm.2018.3720. Epub 2018 Jun 5.
7
AMP-activated protein kinase protects against necroptosis via regulation of Keap1-PGAM5 complex.AMP 激活的蛋白激酶通过调节 Keap1-PGAM5 复合物来防止细胞坏死性凋亡。
Int J Cardiol. 2018 May 15;259:153-162. doi: 10.1016/j.ijcard.2018.01.036.
8
Septic Cardiomyopathy.感染性心肌病。
Crit Care Med. 2018 Apr;46(4):625-634. doi: 10.1097/CCM.0000000000002851.
9
Myricetin attenuated LPS induced cardiac injury in vivo and in vitro.杨梅素减轻体内和体外 LPS 诱导的心肌损伤。
Phytother Res. 2018 Mar;32(3):459-470. doi: 10.1002/ptr.5989. Epub 2017 Dec 7.
10
Mechanisms of AMPK in the maintenance of ATP balance during energy metabolism.AMPK 在能量代谢过程中维持 ATP 平衡中的作用机制。
Cell Biol Int. 2018 Apr;42(4):384-392. doi: 10.1002/cbin.10915. Epub 2018 Jan 3.