Suppr超能文献

挥发性植物化合物的多组分背景对蛾类性信息素感知的影响

Effects of Multi-Component Backgrounds of Volatile Plant Compounds on Moth Pheromone Perception.

作者信息

Conchou Lucie, Lucas Philippe, Deisig Nina, Demondion Elodie, Renou Michel

机构信息

Institute of Ecology and Environmental Sciences of Paris, iEES-Paris, INRAE, Sorbonne Université, CNRS, IRD, UPEC, Université Paris Diderot, 78026 Versailles, France.

出版信息

Insects. 2021 May 1;12(5):409. doi: 10.3390/insects12050409.

Abstract

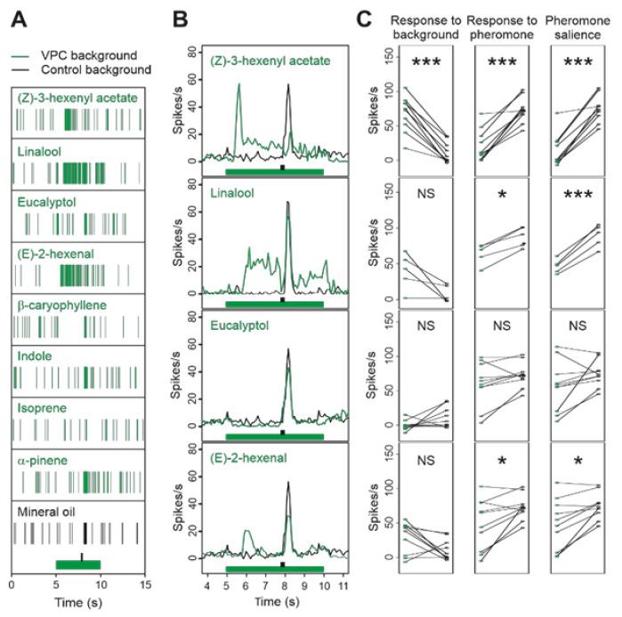
The volatile plant compounds (VPC) alter pheromone perception by insects but mixture effects inside insect olfactory landscapes are poorly understood. We measured the activity of receptor neurons tuned to Z7-12Ac (Z7-ORN), a pheromone component, in the antenna and central neurons in male while exposed to simple or composite backgrounds of a panel of VPCs representative of the odorant variety encountered by a moth. Maps of activities were built using calcium imaging to visualize which areas in antennal lobes (AL) were affected by VPCs. We compared the VPC activity and their impact as backgrounds at antenna and AL levels, individually or in blends. At periphery, VPCs showed differences in their capacity to elicit Z7-ORN firing response that cannot be explained by differences in stimulus intensities because we adjusted concentrations according to vapor pressures. The AL neuronal network, which reformats the ORN input, did not improve pheromone salience. We postulate that the AL network evolved to increase sensitivity and to encode for fast changes of pheromone at some cost for signal extraction. Comparing blends to single compounds indicated that a blend shows the activity of its most active component. VPC salience seems to be more important than background complexity.

摘要

挥发性植物化合物(VPC)会改变昆虫对信息素的感知,但昆虫嗅觉环境中的混合效应却鲜为人知。我们测量了雄性昆虫触角中被调谐至Z7-12Ac(Z7-ORN,一种信息素成分)的受体神经元以及中枢神经元的活性,同时使其暴露于一组代表蛾类所遇到气味种类的VPC的简单或复合背景中。利用钙成像构建活性图谱,以可视化触角叶(AL)中哪些区域受到VPC的影响。我们比较了VPC的活性及其作为触角和AL水平背景时的影响,单独或混合时的情况。在周边,VPC引发Z7-ORN放电反应的能力存在差异,这无法用刺激强度的差异来解释,因为我们根据蒸气压调整了浓度。重新格式化ORN输入的AL神经元网络并没有提高信息素的显著性。我们推测,AL网络的进化是为了提高敏感性并编码信息素的快速变化,但在信号提取方面付出了一定代价。将混合物与单一化合物进行比较表明,混合物显示出其最活跃成分的活性。VPC的显著性似乎比背景复杂性更重要。

https://cdn.ncbi.nlm.nih.gov/pmc/blobs/1cd0/8147264/1966dbea6c50/insects-12-00409-g001.jpg

文献检索

告别复杂PubMed语法,用中文像聊天一样搜索,搜遍4000万医学文献。AI智能推荐,让科研检索更轻松。

立即免费搜索

文件翻译

保留排版,准确专业,支持PDF/Word/PPT等文件格式,支持 12+语言互译。

免费翻译文档

深度研究

AI帮你快速写综述,25分钟生成高质量综述,智能提取关键信息,辅助科研写作。

立即免费体验