• 文献检索
  • 文档翻译
  • 深度研究
  • 学术资讯
  • Suppr Zotero 插件Zotero 插件
  • 邀请有礼
  • 套餐&价格
  • 历史记录
应用&插件
Suppr Zotero 插件Zotero 插件浏览器插件Mac 客户端Windows 客户端微信小程序
定价
高级版会员购买积分包购买API积分包
服务
文献检索文档翻译深度研究API 文档MCP 服务
关于我们
关于 Suppr公司介绍联系我们用户协议隐私条款
关注我们

Suppr 超能文献

核心技术专利:CN118964589B侵权必究
粤ICP备2023148730 号-1Suppr @ 2026

文献检索

告别复杂PubMed语法,用中文像聊天一样搜索,搜遍4000万医学文献。AI智能推荐,让科研检索更轻松。

立即免费搜索

文件翻译

保留排版,准确专业,支持PDF/Word/PPT等文件格式,支持 12+语言互译。

免费翻译文档

深度研究

AI帮你快速写综述,25分钟生成高质量综述,智能提取关键信息,辅助科研写作。

立即免费体验

全反式视黄酸增加 DRP1 水平并促进线粒体分裂。

All-Trans Retinoic Acid Increases DRP1 Levels and Promotes Mitochondrial Fission.

机构信息

Department of Molecular Pharmacology and Physiology, Morsani College of Medicine, University of South Florida, Tampa, FL 33612, USA.

Department of Physics, University of South Florida, Tampa, FL 33620, USA.

出版信息

Cells. 2021 May 14;10(5):1202. doi: 10.3390/cells10051202.

DOI:10.3390/cells10051202
PMID:34068960
原文链接:https://pmc.ncbi.nlm.nih.gov/articles/PMC8156392/
Abstract

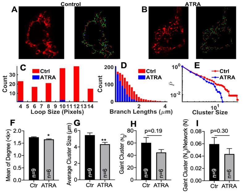
In the heart, mitochondrial homeostasis is critical for sustaining normal function and optimal responses to metabolic and environmental stressors. Mitochondrial fusion and fission are thought to be necessary for maintaining a robust population of mitochondria, and disruptions in mitochondrial fission and/or fusion can lead to cellular dysfunction. The dynamin-related protein (DRP1) is an important mediator of mitochondrial fission. In this study, we investigated the direct effects of the micronutrient retinoid all-trans retinoic acid (ATRA) on the mitochondrial structure in vivo and in vitro using Western blot, confocal, and transmission electron microscopy, as well as mitochondrial network quantification using stochastic modeling. Our results showed that ATRA increases DRP1 protein levels, increases the localization of DRP1 to mitochondria in isolated mitochondrial preparations. Our results also suggested that ATRA remodels the mitochondrial ultrastructure where the mitochondrial area and perimeter were decreased and the circularity was increased. Microscopically, mitochondrial network remodeling is driven by an increased rate of fission over fusion events in ATRA, as suggested by our numerical modeling. In conclusion, ATRA results in a pharmacologically mediated increase in the DRP1 protein. It also results in the modulation of cardiac mitochondria by promoting fission events, altering the mitochondrial network, and modifying the ultrastructure of mitochondria in the heart.

摘要

在心脏中,线粒体稳态对于维持正常功能和对代谢及环境应激因子的最佳反应至关重要。线粒体融合和裂变被认为对于维持大量的线粒体是必要的,而线粒体裂变和/或融合的破坏可导致细胞功能障碍。与动力蛋白相关的蛋白(DRP1)是线粒体裂变的重要介质。在这项研究中,我们使用 Western blot、共聚焦和透射电子显微镜以及使用随机建模的线粒体网络定量分析,研究了微量营养素视黄醇全反式视黄酸(ATRA)对体内和体外线粒体结构的直接影响。我们的结果表明,ATRA 增加 DRP1 蛋白水平,并增加分离的线粒体制剂中 DRP1 向线粒体的定位。我们的结果还表明,ATRA 重塑了线粒体超微结构,其中线粒体面积和周长减小,而圆度增加。从显微镜上看,正如我们的数值模型所表明的那样,线粒体网络重塑是由 ATRA 中裂变事件相对于融合事件的增加速率驱动的。总之,ATRA 导致 DRP1 蛋白的药理学介导增加。它还通过促进裂变事件来调节心脏线粒体,改变线粒体网络,并修饰心脏中线粒体的超微结构。

https://cdn.ncbi.nlm.nih.gov/pmc/blobs/149e/8156392/527c919cc5a6/cells-10-01202-g006.jpg
https://cdn.ncbi.nlm.nih.gov/pmc/blobs/149e/8156392/ce5db0b18592/cells-10-01202-g001.jpg
https://cdn.ncbi.nlm.nih.gov/pmc/blobs/149e/8156392/d4fa7bac576a/cells-10-01202-g002.jpg
https://cdn.ncbi.nlm.nih.gov/pmc/blobs/149e/8156392/d54a89d971bc/cells-10-01202-g003.jpg
https://cdn.ncbi.nlm.nih.gov/pmc/blobs/149e/8156392/d7cd968f1847/cells-10-01202-g004.jpg
https://cdn.ncbi.nlm.nih.gov/pmc/blobs/149e/8156392/618a3b573690/cells-10-01202-g005.jpg
https://cdn.ncbi.nlm.nih.gov/pmc/blobs/149e/8156392/527c919cc5a6/cells-10-01202-g006.jpg
https://cdn.ncbi.nlm.nih.gov/pmc/blobs/149e/8156392/ce5db0b18592/cells-10-01202-g001.jpg
https://cdn.ncbi.nlm.nih.gov/pmc/blobs/149e/8156392/d4fa7bac576a/cells-10-01202-g002.jpg
https://cdn.ncbi.nlm.nih.gov/pmc/blobs/149e/8156392/d54a89d971bc/cells-10-01202-g003.jpg
https://cdn.ncbi.nlm.nih.gov/pmc/blobs/149e/8156392/d7cd968f1847/cells-10-01202-g004.jpg
https://cdn.ncbi.nlm.nih.gov/pmc/blobs/149e/8156392/618a3b573690/cells-10-01202-g005.jpg
https://cdn.ncbi.nlm.nih.gov/pmc/blobs/149e/8156392/527c919cc5a6/cells-10-01202-g006.jpg

相似文献

1
All-Trans Retinoic Acid Increases DRP1 Levels and Promotes Mitochondrial Fission.全反式视黄酸增加 DRP1 水平并促进线粒体分裂。
Cells. 2021 May 14;10(5):1202. doi: 10.3390/cells10051202.
2
Drp1/Fis1 interaction mediates mitochondrial dysfunction in septic cardiomyopathy.Drp1/Fis1 相互作用介导脓毒症性心肌病中的线粒体功能障碍。
J Mol Cell Cardiol. 2019 May;130:160-169. doi: 10.1016/j.yjmcc.2019.04.006. Epub 2019 Apr 11.
3
Melatonin prevents Drp1-mediated mitochondrial fission in diabetic hearts through SIRT1-PGC1α pathway.褪黑素通过 SIRT1-PGC1α 通路防止糖尿病心脏中 Drp1 介导的线粒体裂变。
J Pineal Res. 2018 Sep;65(2):e12491. doi: 10.1111/jpi.12491. Epub 2018 Apr 14.
4
Adaptor proteins MiD49 and MiD51 can act independently of Mff and Fis1 in Drp1 recruitment and are specific for mitochondrial fission.衔接蛋白 MiD49 和 MiD51 可独立于 Mff 和 Fis1 招募 Drp1,且特异性作用于线粒体分裂。
J Biol Chem. 2013 Sep 20;288(38):27584-27593. doi: 10.1074/jbc.M113.479873. Epub 2013 Aug 6.
5
Inhibition of dynamin-related protein 1 protects against myocardial ischemia-reperfusion injury in diabetic mice.抑制动力相关蛋白1可保护糖尿病小鼠免受心肌缺血再灌注损伤。
Cardiovasc Diabetol. 2017 Feb 7;16(1):19. doi: 10.1186/s12933-017-0501-2.
6
Dynamics of mitochondrial DNA nucleoids regulated by mitochondrial fission is essential for maintenance of homogeneously active mitochondria during neonatal heart development.由线粒体分裂调控的线粒体DNA类核的动态变化对于新生儿心脏发育过程中均匀活跃的线粒体的维持至关重要。
Mol Cell Biol. 2015 Jan;35(1):211-23. doi: 10.1128/MCB.01054-14. Epub 2014 Oct 27.
7
[Mechanism of mitochondrial fission - structure and function of Drp1 protein].[线粒体分裂机制——动力相关蛋白1(Drp1)的结构与功能]
Postepy Biochem. 2016;62(2):127-137.
8
RhoA regulates Drp1 mediated mitochondrial fission through ROCK to protect cardiomyocytes.RhoA 通过 ROCK 调节 Drp1 介导线粒体分裂以保护心肌细胞。
Cell Signal. 2018 Oct;50:48-57. doi: 10.1016/j.cellsig.2018.06.012. Epub 2018 Jun 25.
9
Experimental diabetes mellitus exacerbates ischemia/reperfusion-induced myocardial injury by promoting mitochondrial fission: Role of down-regulation of myocardial Sirt1 and subsequent Akt/Drp1 interaction.实验性糖尿病通过促进线粒体裂变加重缺血/再灌注诱导的心肌损伤:心肌 Sirt1 下调及其随后 Akt/Drp1 相互作用的作用。
Int J Biochem Cell Biol. 2018 Dec;105:94-103. doi: 10.1016/j.biocel.2018.10.011. Epub 2018 Oct 28.
10
Interdependence of Parkin-Mediated Mitophagy and Mitochondrial Fission in Adult Mouse Hearts.成年小鼠心脏中帕金蛋白介导的线粒体自噬与线粒体分裂的相互依赖性
Circ Res. 2015 Jul 31;117(4):346-51. doi: 10.1161/CIRCRESAHA.117.306859. Epub 2015 Jun 2.

引用本文的文献

1
Preserving Life: How Retinoic Acid (RA) Enhances Cell Viability and Reduces Apoptosis in Cryopreserved Blastocyst Cells of Pudong Chickens.保护生命:视黄酸(RA)如何提高浦东鸡冷冻囊胚细胞的细胞活力并减少细胞凋亡。
Cells. 2025 Mar 28;14(7):504. doi: 10.3390/cells14070504.
2
Vitamin A treatment restores vision failures arising from Leber's hereditary optic neuropathy-linked mtDNA mutation.维生素A治疗可恢复由与莱伯遗传性视神经病变相关的线粒体DNA突变引起的视力障碍。
JCI Insight. 2025 Mar 4;10(8). doi: 10.1172/jci.insight.188962. eCollection 2025 Apr 22.
3
Prognostic value and immunomodulatory role of DNM1L in gastric adenocarcinoma.

本文引用的文献

1
Measurement of co-localization of objects in dual-colour confocal images.双色共聚焦图像中物体共定位的测量。
J Microsc. 1993 Mar;169(3):375-382. doi: 10.1111/j.1365-2818.1993.tb03313.x.
2
Mito Hacker: a set of tools to enable high-throughput analysis of mitochondrial network morphology.线粒体黑客:一组工具,可实现线粒体网络形态的高通量分析。
Sci Rep. 2020 Nov 3;10(1):18941. doi: 10.1038/s41598-020-75899-5.
3
Mitochondrial Quality Control in Cardiomyocytes: A Critical Role in the Progression of Cardiovascular Diseases.心肌细胞中的线粒体质量控制:在心血管疾病进展中的关键作用
DNM1L在胃腺癌中的预后价值及免疫调节作用
Front Oncol. 2024 Oct 24;14:1453795. doi: 10.3389/fonc.2024.1453795. eCollection 2024.
4
lncRNA Oip5-as1 inhibits excessive mitochondrial fission in myocardial ischemia/reperfusion injury by modulating DRP1 phosphorylation.长链非编码 RNA Oip5-as1 通过调节 DRP1 磷酸化抑制心肌缺血/再灌注损伤中的过度线粒体裂变。
Cell Mol Biol Lett. 2024 May 14;29(1):72. doi: 10.1186/s11658-024-00588-4.
5
Retinoic acid receptor α activity in proximal tubules prevents kidney injury and fibrosis.近端肾小管中的视黄酸受体α活性可预防肾损伤和纤维化。
Proc Natl Acad Sci U S A. 2024 Feb 13;121(7):e2311803121. doi: 10.1073/pnas.2311803121. Epub 2024 Feb 8.
6
Intramuscular vitamin A injection in newborn lambs enhances antioxidant capacity and improves meat quality.给新生羔羊肌肉注射维生素A可增强抗氧化能力并改善肉质。
Front Vet Sci. 2023 Dec 4;10:1272874. doi: 10.3389/fvets.2023.1272874. eCollection 2023.
7
The Contribution of Hippocampal All-Trans Retinoic Acid (ATRA) Deficiency to Alzheimer's Disease: A Narrative Overview of ATRA-Dependent Gene Expression in Post-Mortem Hippocampal Tissue.海马全反式维甲酸(ATRA)缺乏对阿尔茨海默病的影响:死后海马组织中ATRA依赖性基因表达的叙述性综述
Antioxidants (Basel). 2023 Oct 27;12(11):1921. doi: 10.3390/antiox12111921.
8
Mitochondrial Dynamics in Neurodegenerative Diseases: Unraveling the Role of Fusion and Fission Processes.线粒体动力学在神经退行性疾病中的作用:解析融合和分裂过程
Int J Mol Sci. 2023 Aug 22;24(17):13033. doi: 10.3390/ijms241713033.
9
Propionic acid induces alterations in mitochondrial morphology and dynamics in SH-SY5Y cells.丙酸诱导 SH-SY5Y 细胞中线粒体形态和动力学的改变。
Sci Rep. 2023 Aug 15;13(1):13248. doi: 10.1038/s41598-023-40130-8.
10
Vitamin A and retinoid signaling in the kidneys.维生素A及类视黄醇在肾脏中的信号传导
Pharmacol Ther. 2023 Aug;248:108481. doi: 10.1016/j.pharmthera.2023.108481. Epub 2023 Jun 17.
Front Physiol. 2020 Mar 27;11:252. doi: 10.3389/fphys.2020.00252. eCollection 2020.
4
Reciprocal Regulation of Mitochondrial Fission and Fusion.线粒体裂变与融合的相互调节
Trends Biochem Sci. 2020 Jul;45(7):564-577. doi: 10.1016/j.tibs.2020.03.009. Epub 2020 Apr 11.
5
Drp1 overexpression induces desmin disassembling and drives kinesin-1 activation promoting mitochondrial trafficking in skeletal muscle.Drp1 过表达诱导肌球蛋白分解,并驱动驱动蛋白-1 激活,促进骨骼肌线粒体运输。
Cell Death Differ. 2020 Aug;27(8):2383-2401. doi: 10.1038/s41418-020-0510-7. Epub 2020 Feb 10.
6
Mitophagy, Mitochondrial Dynamics, and Homeostasis in Cardiovascular Aging.心血管衰老中的自噬、线粒体动力学和动态平衡。
Oxid Med Cell Longev. 2019 Nov 4;2019:9825061. doi: 10.1155/2019/9825061. eCollection 2019.
7
Mitochondrial fragmentation and network architecture in degenerative diseases.线粒体碎片化和退行性疾病中的网络架构。
PLoS One. 2019 Sep 26;14(9):e0223014. doi: 10.1371/journal.pone.0223014. eCollection 2019.
8
A computational framework for DNA sequencing microscopy.用于 DNA 测序显微镜的计算框架。
Proc Natl Acad Sci U S A. 2019 Sep 24;116(39):19282-19287. doi: 10.1073/pnas.1821178116. Epub 2019 Sep 4.
9
The Fine Tuning of Drp1-Dependent Mitochondrial Remodeling and Autophagy Controls Neuronal Differentiation.依赖Drp1的线粒体重塑和自噬的精细调节控制神经元分化。
Front Cell Neurosci. 2019 Apr 4;13:120. doi: 10.3389/fncel.2019.00120. eCollection 2019.
10
The regulation of mitochondrial dynamics in neurite outgrowth by retinoic acid receptor β signaling.视黄酸受体 β 信号调节神经突生长中的线粒体动力学。
FASEB J. 2019 Jun;33(6):7225-7235. doi: 10.1096/fj.201802097R. Epub 2019 Mar 11.