• 文献检索
  • 文档翻译
  • 深度研究
  • 学术资讯
  • Suppr Zotero 插件Zotero 插件
  • 邀请有礼
  • 套餐&价格
  • 历史记录
应用&插件
Suppr Zotero 插件Zotero 插件浏览器插件Mac 客户端Windows 客户端微信小程序
定价
高级版会员购买积分包购买API积分包
服务
文献检索文档翻译深度研究API 文档MCP 服务
关于我们
关于 Suppr公司介绍联系我们用户协议隐私条款
关注我们

Suppr 超能文献

核心技术专利:CN118964589B侵权必究
粤ICP备2023148730 号-1Suppr @ 2026

文献检索

告别复杂PubMed语法,用中文像聊天一样搜索,搜遍4000万医学文献。AI智能推荐,让科研检索更轻松。

立即免费搜索

文件翻译

保留排版,准确专业,支持PDF/Word/PPT等文件格式,支持 12+语言互译。

免费翻译文档

深度研究

AI帮你快速写综述,25分钟生成高质量综述,智能提取关键信息,辅助科研写作。

立即免费体验

检测并遗传分析尼日利亚贝努埃州散养鸡、猪和血清阳性孕妇体内的刚地弓形虫。

Detection and genetic characterisation of Toxoplasma gondii circulating in free-range chickens, pigs and seropositive pregnant women in Benue state, Nigeria.

机构信息

Department of Pathobiology and Population Sciences, Royal Veterinary College, University of London, Hertfordshire, United Kingdom.

Department of Veterinary Public Health and Preventive Medicine, Faculty of Veterinary Medicine, Ahmadu Bello University, Zaria, Kaduna State, Nigeria.

出版信息

PLoS Negl Trop Dis. 2021 Jun 2;15(6):e0009458. doi: 10.1371/journal.pntd.0009458. eCollection 2021 Jun.

DOI:10.1371/journal.pntd.0009458
PMID:34077414
原文链接:https://pmc.ncbi.nlm.nih.gov/articles/PMC8202946/
Abstract

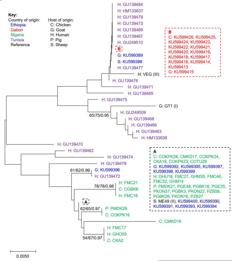
Toxoplasma gondii parasites present strong but geographically varied signatures of population structure. Populations sampled from Europe and North America have commonly been defined by over-representation of a small number of clonal types, in contrast to greater diversity in South America. The occurrence and extent of genetic diversity in African T. gondii populations remains understudied, undermining assessments of risk and transmission. The present study was designed to establish the occurrence, genotype and phylogeny of T. gondii in meat samples collected from livestock produced for human consumption (free-range chickens, n = 173; pigs, n = 211), comparing with T. gondii detected in blood samples collected from seropositive pregnant women (n = 91) in Benue state, Nigeria. The presence of T. gondii DNA was determined using a published nested polymerase chain reaction, targeting the 529 bp multicopy gene element. Samples with the highest parasite load (assessed using quantitative PCR) were selected for PCR-restriction fragment length polymorphism (PCR-RFLP) targeting the surface antigen 3 (SAG3), SAG2 (5' and 3'), beta-tubulin (BTUB) and dense granule protein 6 (GRA6) loci, and the apicoplast genome (Apico). Toxoplasma gondii DNA was detected in all three of the populations sampled, presenting 30.6, 31.3 and 25.3% occurrence in free-range chickens, pigs and seropositive pregnant women, respectively. Quantitative-PCR indicated low parasite occurrence in most positive samples, limiting some further molecular analyses. PCR-RFLP results suggested that T. gondii circulating in the sampled populations presented with a type II genetic background, although all included a hybrid type I/II or II/III haplotype. Concatenation of aligned RFLP amplicon sequences revealed limited diversity with nine haplotypes and little indication of host species-specific or spatially distributed sub-populations. Samples collected from humans shared haplotypes with free-range chickens and/or pigs. Africa remains under-explored for T. gondii genetic diversity and this study provides the first detailed definition of haplotypes circulating in human and animal populations in Nigeria.

摘要

刚地弓形虫寄生虫表现出强烈但具有地理差异的种群结构特征。从欧洲和北美的样本中,通常存在少数克隆类型的过度代表性,而在南美洲则存在更大的多样性。非洲刚地弓形虫种群的遗传多样性的发生和程度仍然研究不足,这影响了对风险和传播的评估。本研究旨在确定在尼日利亚贝努埃州从血清阳性孕妇(n = 91)采集的血液样本中检测到的刚地弓形虫的存在、基因型和系统发育,与从用于人类消费的牲畜(自由放养的鸡,n = 173;猪,n = 211)的肉样本中检测到的刚地弓形虫进行比较。使用针对 529 bp 多拷贝基因元件的已发表的巢式聚合酶链反应确定刚地弓形虫 DNA 的存在。使用定量 PCR 评估寄生虫载量最高的样品选择针对表面抗原 3 (SAG3)、SAG2(5' 和 3')、β-微管蛋白 (BTUB) 和致密颗粒蛋白 6 (GRA6) 基因座和质体基因组 (Apico) 的聚合酶链反应-限制性片段长度多态性 (PCR-RFLP)。在所有三个抽样人群中均检测到刚地弓形虫 DNA,在自由放养的鸡、猪和血清阳性孕妇中的检出率分别为 30.6%、31.3%和 25.3%。定量 PCR 表明大多数阳性样本中的寄生虫发生较低,限制了一些进一步的分子分析。PCR-RFLP 结果表明,在采样人群中循环的刚地弓形虫呈现 II 型遗传背景,尽管都包含一种混合 I/II 或 II/III 单倍型。对齐的 RFLP 扩增子序列的串联显示出有限的多样性,有 9 个单倍型,几乎没有宿主种特异性或空间分布的亚种群的迹象。从人类收集的样本与自由放养的鸡和/或猪共享单倍型。非洲在刚地弓形虫遗传多样性方面仍未得到充分探索,本研究首次详细定义了在尼日利亚人类和动物群体中循环的单倍型。

https://cdn.ncbi.nlm.nih.gov/pmc/blobs/8f1d/8202946/e6c332819c1f/pntd.0009458.g004.jpg
https://cdn.ncbi.nlm.nih.gov/pmc/blobs/8f1d/8202946/0eacf75cb840/pntd.0009458.g001.jpg
https://cdn.ncbi.nlm.nih.gov/pmc/blobs/8f1d/8202946/0f4e0d1fdbed/pntd.0009458.g002.jpg
https://cdn.ncbi.nlm.nih.gov/pmc/blobs/8f1d/8202946/2eea08cd4d90/pntd.0009458.g003.jpg
https://cdn.ncbi.nlm.nih.gov/pmc/blobs/8f1d/8202946/e6c332819c1f/pntd.0009458.g004.jpg
https://cdn.ncbi.nlm.nih.gov/pmc/blobs/8f1d/8202946/0eacf75cb840/pntd.0009458.g001.jpg
https://cdn.ncbi.nlm.nih.gov/pmc/blobs/8f1d/8202946/0f4e0d1fdbed/pntd.0009458.g002.jpg
https://cdn.ncbi.nlm.nih.gov/pmc/blobs/8f1d/8202946/2eea08cd4d90/pntd.0009458.g003.jpg
https://cdn.ncbi.nlm.nih.gov/pmc/blobs/8f1d/8202946/e6c332819c1f/pntd.0009458.g004.jpg

相似文献

1
Detection and genetic characterisation of Toxoplasma gondii circulating in free-range chickens, pigs and seropositive pregnant women in Benue state, Nigeria.检测并遗传分析尼日利亚贝努埃州散养鸡、猪和血清阳性孕妇体内的刚地弓形虫。
PLoS Negl Trop Dis. 2021 Jun 2;15(6):e0009458. doi: 10.1371/journal.pntd.0009458. eCollection 2021 Jun.
2
Toxoplasma gondii prevalence in food animals and rodents in different regions of China: isolation, genotyping and mouse pathogenicity.中国不同地区食品动物和啮齿动物中弓形虫的流行情况:分离、基因分型和小鼠致病性。
Parasit Vectors. 2013 Sep 21;6:273. doi: 10.1186/1756-3305-6-273.
3
PCR-RFLP genotyping of Toxoplasma gondii from chickens from Espírito Santo state, Southeast region, Brazil: new genotypes and a new SAG3 marker allele.巴西东南地区圣埃斯皮里图州鸡弓形虫的 PCR-RFLP 基因分型:新基因型和新 SAG3 标记等位基因。
Vet Parasitol. 2013 Feb 18;192(1-3):111-7. doi: 10.1016/j.vetpar.2012.10.004. Epub 2012 Oct 11.
4
Toxoplasma gondii: prevalence and characterization of new genotypes in free-range chickens from south Brazil.刚地弓形虫:巴西南部散养鸡中新基因型的流行情况及特征
Parasitol Res. 2018 Mar;117(3):681-688. doi: 10.1007/s00436-017-5730-5. Epub 2018 Jan 18.
5
Diagnosis of Swine Toxoplasmosis by PCR and Genotyping of Toxoplasma gondii from pigs in Henan, Central China.应用PCR技术及基因分型对中国中部河南省猪源弓形虫进行检测以诊断猪弓形虫病
BMC Vet Res. 2017 May 31;13(1):152. doi: 10.1186/s12917-017-1079-3.
6
Genetic characterization of Toxoplasma gondii from pigs from different localities in China by PCR-RFLP.采用 PCR-RFLP 技术对来自中国不同地区猪源弓形虫的遗传特征进行分析。
Parasit Vectors. 2013 Aug 7;6:227. doi: 10.1186/1756-3305-6-227.
7
Genetic characterization of Toxoplasma gondii isolates from China.来自中国的弓形虫分离株的基因特征分析。
Parasitol Int. 2009 Jun;58(2):193-5. doi: 10.1016/j.parint.2009.01.006. Epub 2009 Feb 1.
8
Genetic characterization of Toxoplasma gondii isolates from pigs in southwestern China.中国西南部猪源弓形虫分离株的基因特征分析
J Parasitol. 2011 Dec;97(6):1193-5. doi: 10.1645/GE-2851.1. Epub 2011 Jul 1.
9
Genetic characterization of Toxoplasma gondii isolates from pigs in China.中国猪源弓形虫分离株的基因特征分析
J Parasitol. 2010 Oct;96(5):1027-9. doi: 10.1645/GE-2465.1. Epub 2010 May 19.
10
Genotyping studies of Toxoplasma gondii isolates from Africa revealed that the archetypal clonal lineages predominate as in North America and Europe.对来自非洲的弓形虫分离株进行的基因分型研究表明,与北美和欧洲一样,典型的克隆谱系占主导地位。
Vet Parasitol. 2008 Aug 17;155(3-4):314-8. doi: 10.1016/j.vetpar.2008.04.021. Epub 2008 May 10.

引用本文的文献

1
First Report on the Molecular Detection and Genetic Characterization of Toxoplasma gondii From Donkeys in Kenya.肯尼亚驴中刚地弓形虫的分子检测和遗传特征的首次报告。
Acta Parasitol. 2024 Sep;69(3):1480-1491. doi: 10.1007/s11686-024-00905-z. Epub 2024 Aug 19.
2
An African perspective on the genetic diversity of : A systematic review.非洲视角下的遗传多样性:系统综述。
Parasitology. 2023 Jun;150(7):551-578. doi: 10.1017/S0031182023000252. Epub 2023 Mar 20.
3
Advances and Challenges in Diagnostics of Toxoplasmosis in HIV-Infected Patients.

本文引用的文献

1
Third-generation sequencing revises the molecular karyotype for and identifies emerging copy number variants in sexual recombinants.第三代测序技术修正了 和性重组体中新出现的拷贝数变异的分子核型。
Genome Res. 2021 May;31(5):834-851. doi: 10.1101/gr.262816.120. Epub 2021 Apr 27.
2
All about Toxoplasma gondii infections in pigs: 2009-2020.猪弓形虫感染综述:2009-2020 年。
Vet Parasitol. 2020 Dec;288:109185. doi: 10.1016/j.vetpar.2020.109185. Epub 2020 Jul 9.
3
Toxoplasma gondii infections in birds, companion, food and recreational animals in Nigeria: A systematic review and meta-analysis.
HIV感染患者弓形虫病诊断的进展与挑战
Pathogens. 2023 Jan 9;12(1):110. doi: 10.3390/pathogens12010110.
4
Neuroimmunology of Common Parasitic Infections in Africa.非洲常见寄生虫感染的神经免疫学。
Front Immunol. 2022 Feb 10;13:791488. doi: 10.3389/fimmu.2022.791488. eCollection 2022.
尼日利亚鸟类、伴侣动物、食用动物和娱乐动物中的弓形虫感染:系统评价和荟萃分析。
Vet Parasitol Reg Stud Reports. 2020 Jul;21:100418. doi: 10.1016/j.vprsr.2020.100418. Epub 2020 Jun 13.
4
Epidemiologic significance of infections in chickens (): the past decade.鸡感染的流行病学意义():过去十年。
Parasitology. 2020 Oct;147(12):1263-1289. doi: 10.1017/S0031182020001134. Epub 2020 Jul 14.
5
Prevalence and molecular characterization of DNA in retail fresh meats in Canada.加拿大零售鲜肉中DNA的流行情况及分子特征
Food Waterborne Parasitol. 2018 Nov 8;13:e00031. doi: 10.1016/j.fawpar.2018.e00031. eCollection 2018 Dec.
6
Prevalence and Genetic Diversity of Toxoplasma gondii in Free-Ranging Chickens from the Caribbean.加勒比地区散养鸡中弓形虫的流行情况及遗传多样性
Acta Parasitol. 2019 Dec;64(4):738-744. doi: 10.2478/s11686-019-00071-7. Epub 2019 May 20.
7
Toxoplasma gondii infections in chickens - performance of various antibody detection techniques in serum and meat juice relative to bioassay and DNA detection methods.弓形虫感染鸡 - 血清和肉汁中各种抗体检测技术与生物测定和 DNA 检测方法的比较。
Int J Parasitol. 2018 Aug;48(9-10):751-762. doi: 10.1016/j.ijpara.2018.03.007. Epub 2018 May 19.
8
Polymerase chain reaction (PCR) in ocular and ganglionar toxoplasmosis and the effect of therapeutics for prevention of ocular involvement in South American setting.聚合酶链反应(PCR)在眼部和神经节性弓形虫病中的应用以及在南美洲环境下预防眼部受累的治疗方法的效果
Acta Trop. 2018 Aug;184:83-87. doi: 10.1016/j.actatropica.2018.01.013. Epub 2018 Jan 31.
9
Comparison of Placenta PCR and Maternal Serology of Aborted Women for Detection of Toxoplasma gondii in Ardabil, Iran.伊朗阿尔达比勒地区流产女性胎盘PCR与母体血清学检测弓形虫的比较
Korean J Parasitol. 2017 Dec;55(6):607-611. doi: 10.3347/kjp.2017.55.6.607. Epub 2017 Dec 31.
10
Toxoplasma and Africa: One Parasite, Two Opposite Population Structures.弓形虫与非洲:一种寄生虫,两种截然相反的种群结构。
Trends Parasitol. 2018 Feb;34(2):140-154. doi: 10.1016/j.pt.2017.10.010. Epub 2017 Nov 21.