• 文献检索
  • 文档翻译
  • 深度研究
  • 学术资讯
  • Suppr Zotero 插件Zotero 插件
  • 邀请有礼
  • 套餐&价格
  • 历史记录
应用&插件
Suppr Zotero 插件Zotero 插件浏览器插件Mac 客户端Windows 客户端微信小程序
定价
高级版会员购买积分包购买API积分包
服务
文献检索文档翻译深度研究API 文档MCP 服务
关于我们
关于 Suppr公司介绍联系我们用户协议隐私条款
关注我们

Suppr 超能文献

核心技术专利:CN118964589B侵权必究
粤ICP备2023148730 号-1Suppr @ 2026

文献检索

告别复杂PubMed语法,用中文像聊天一样搜索,搜遍4000万医学文献。AI智能推荐,让科研检索更轻松。

立即免费搜索

文件翻译

保留排版,准确专业,支持PDF/Word/PPT等文件格式,支持 12+语言互译。

免费翻译文档

深度研究

AI帮你快速写综述,25分钟生成高质量综述,智能提取关键信息,辅助科研写作。

立即免费体验

长非编码 RNA Lnc-408 通过调节 LIMK1 促进乳腺癌细胞的侵袭和转移。

Long non-coding RNA Lnc-408 promotes invasion and metastasis of breast cancer cell by regulating LIMK1.

机构信息

Key Laboratory of Laboratory Medical Diagnostics, Chinese Ministry of Education, Chongqing Medical University, Chongqing, China.

Experimental Teaching & Lab Management Center, Chongqing Medical University, Chongqing, China.

出版信息

Oncogene. 2021 Jun;40(24):4198-4213. doi: 10.1038/s41388-021-01845-y. Epub 2021 Jun 2.

DOI:10.1038/s41388-021-01845-y
PMID:34079084
原文链接:https://pmc.ncbi.nlm.nih.gov/articles/PMC8211561/
Abstract

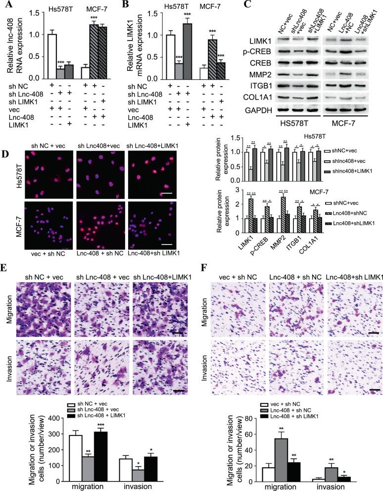
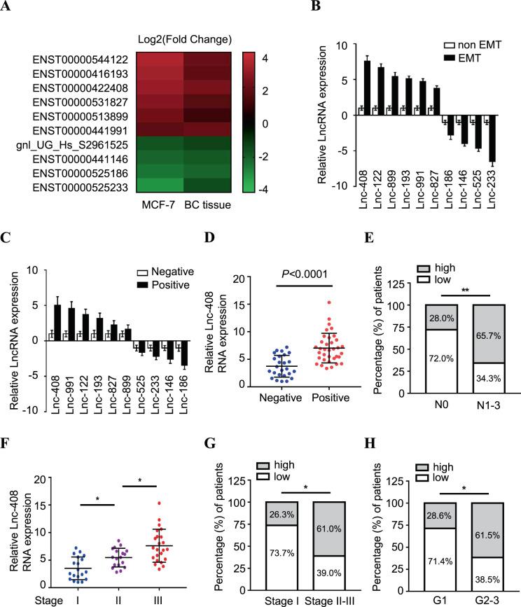
Invasion and metastasis are the leading causes of death in patients with breast cancer (BC), and epithelial-mesenchymal transformation (EMT) plays an essential role in this process. Here, we found that Lnc-408, a novel long noncoding RNA (lncRNA), is significantly upregulated in BC cells undergoing EMT and in BC tumor with lymphatic metastases compared with those without lymphatic metastases. Lnc-408 can enhance BC invasion and metastasis by regulating the expression of LIMK1. Mechanistically, Lnc-408 serves as a sponge for miR-654-5p to relieve the suppression of miR-654-5p on its target LIMK1. Knockdown or knockout of Lnc-408 in invasive BC cells clearly decreased LIMK1 levels, and ectopic Lnc-408 in MCF-7 cells increased LIMK1 expression to promote cell invasion. Lnc-408-mediated enhancement of LIMK1 plays a key role in cytoskeletal stability and promotes invadopodium formation in BC cells via p-cofilin/F-actin. In addition, the increased LIMK1 also facilitates the expression of MMP2, ITGB1, and COL1A1 by phosphorylating CREB. In conclusion, our findings reveal that Lnc-408 promotes BC invasion and metastasis via the Lnc-408/miR-654-5p/LIMK1 axis, highlighting a novel promising target for the diagnosis and treatment of BC.

摘要

浸润和转移是乳腺癌(BC)患者死亡的主要原因,上皮-间质转化(EMT)在这个过程中起着重要作用。在这里,我们发现,与无淋巴转移的 BC 肿瘤相比,发生 EMT 的 BC 细胞和有淋巴转移的 BC 肿瘤中,新型长非编码 RNA(lncRNA)Lnc-408 显著上调。Lnc-408 可以通过调节 LIMK1 的表达来增强 BC 的侵袭和转移。在机制上,Lnc-408 作为 miR-654-5p 的海绵,减轻 miR-654-5p 对其靶标 LIMK1 的抑制作用。在侵袭性 BC 细胞中敲低或敲除 Lnc-408 明显降低 LIMK1 水平,而 MCF-7 细胞中的外源性 Lnc-408 增加 LIMK1 表达以促进细胞侵袭。Lnc-408 介导的 LIMK1 增强在 BC 细胞中的细胞骨架稳定性中起关键作用,并通过 p-cofilin/F-actin 促进侵袭小体的形成。此外,增加的 LIMK1 还通过磷酸化 CREB 促进 MMP2、ITGB1 和 COL1A1 的表达。总之,我们的研究结果表明,Lnc-408 通过 Lnc-408/miR-654-5p/LIMK1 轴促进 BC 的侵袭和转移,为 BC 的诊断和治疗提供了一个新的有希望的靶点。

https://cdn.ncbi.nlm.nih.gov/pmc/blobs/1ceb/8211561/9b1128fefca7/41388_2021_1845_Fig8_HTML.jpg
https://cdn.ncbi.nlm.nih.gov/pmc/blobs/1ceb/8211561/55a56f205597/41388_2021_1845_Fig1_HTML.jpg
https://cdn.ncbi.nlm.nih.gov/pmc/blobs/1ceb/8211561/92518b5986a0/41388_2021_1845_Fig2_HTML.jpg
https://cdn.ncbi.nlm.nih.gov/pmc/blobs/1ceb/8211561/e89bcb472638/41388_2021_1845_Fig3_HTML.jpg
https://cdn.ncbi.nlm.nih.gov/pmc/blobs/1ceb/8211561/2d4a890c0363/41388_2021_1845_Fig4_HTML.jpg
https://cdn.ncbi.nlm.nih.gov/pmc/blobs/1ceb/8211561/8838745e11e1/41388_2021_1845_Fig5_HTML.jpg
https://cdn.ncbi.nlm.nih.gov/pmc/blobs/1ceb/8211561/50c0a0edc3fe/41388_2021_1845_Fig6_HTML.jpg
https://cdn.ncbi.nlm.nih.gov/pmc/blobs/1ceb/8211561/30f78b082974/41388_2021_1845_Fig7_HTML.jpg
https://cdn.ncbi.nlm.nih.gov/pmc/blobs/1ceb/8211561/9b1128fefca7/41388_2021_1845_Fig8_HTML.jpg
https://cdn.ncbi.nlm.nih.gov/pmc/blobs/1ceb/8211561/55a56f205597/41388_2021_1845_Fig1_HTML.jpg
https://cdn.ncbi.nlm.nih.gov/pmc/blobs/1ceb/8211561/92518b5986a0/41388_2021_1845_Fig2_HTML.jpg
https://cdn.ncbi.nlm.nih.gov/pmc/blobs/1ceb/8211561/e89bcb472638/41388_2021_1845_Fig3_HTML.jpg
https://cdn.ncbi.nlm.nih.gov/pmc/blobs/1ceb/8211561/2d4a890c0363/41388_2021_1845_Fig4_HTML.jpg
https://cdn.ncbi.nlm.nih.gov/pmc/blobs/1ceb/8211561/8838745e11e1/41388_2021_1845_Fig5_HTML.jpg
https://cdn.ncbi.nlm.nih.gov/pmc/blobs/1ceb/8211561/50c0a0edc3fe/41388_2021_1845_Fig6_HTML.jpg
https://cdn.ncbi.nlm.nih.gov/pmc/blobs/1ceb/8211561/30f78b082974/41388_2021_1845_Fig7_HTML.jpg
https://cdn.ncbi.nlm.nih.gov/pmc/blobs/1ceb/8211561/9b1128fefca7/41388_2021_1845_Fig8_HTML.jpg

相似文献

1
Long non-coding RNA Lnc-408 promotes invasion and metastasis of breast cancer cell by regulating LIMK1.长非编码 RNA Lnc-408 通过调节 LIMK1 促进乳腺癌细胞的侵袭和转移。
Oncogene. 2021 Jun;40(24):4198-4213. doi: 10.1038/s41388-021-01845-y. Epub 2021 Jun 2.
2
Lnc NR2F1-AS1 Promotes Breast Cancer Metastasis by Targeting the MiR-25-3p/ZEB2 Axis.长非编码 RNA NR2F1-AS1 通过靶向 miR-25-3p/ZEB2 轴促进乳腺癌转移。
Int J Med Sci. 2023 Jul 24;20(9):1152-1162. doi: 10.7150/ijms.86969. eCollection 2023.
3
Knockdown of LINC00665 inhibits proliferation and invasion of breast cancer via competitive binding of miR-3619-5p and inhibition of catenin beta 1.敲低 LINC00665 通过竞争性结合 miR-3619-5p 和抑制连环蛋白 beta 1 抑制乳腺癌的增殖和侵袭。
Cell Mol Biol Lett. 2020 Sep 24;25:43. doi: 10.1186/s11658-020-00235-8. eCollection 2020.
4
Exosomal miR-374c-5p derived from mesenchymal stem cells suppresses epithelial-mesenchymal transition of hepatocellular carcinoma via the LIMK1-Wnt/β-catenin axis.间充质干细胞来源的外泌体miR-374c-5p通过LIMK1-Wnt/β-连环蛋白轴抑制肝细胞癌的上皮-间质转化。
Environ Toxicol. 2023 May;38(5):1038-1052. doi: 10.1002/tox.23746. Epub 2023 Feb 1.
5
Long noncoding RNA AC073284.4 suppresses epithelial-mesenchymal transition by sponging miR-18b-5p in paclitaxel-resistant breast cancer cells.长链非编码 RNA AC073284.4 通过海绵吸附 miR-18b-5p 抑制紫杉醇耐药乳腺癌细胞中的上皮-间充质转化。
J Cell Physiol. 2019 Dec;234(12):23202-23215. doi: 10.1002/jcp.28887. Epub 2019 Jun 19.
6
Activation of lncRNA lnc-SLC4A1-1 induced by H3K27 acetylation promotes the development of breast cancer via activating CXCL8 and NF-kB pathway.H3K27 乙酰化激活长链非编码 RNA lnc-SLC4A1-1 通过激活 CXCL8 和 NF-κB 通路促进乳腺癌的发展。
Artif Cells Nanomed Biotechnol. 2019 Dec;47(1):3765-3773. doi: 10.1080/21691401.2019.1664559.
7
DANCR promotes HCC progression and regulates EMT by sponging miR-27a-3p via ROCK1/LIMK1/COFILIN1 pathway.DANCR 通过 ROCK1/LIMK1/COFILIN1 通路海绵吸附 miR-27a-3p 促进 HCC 进展并调节 EMT。
Cell Prolif. 2019 Jul;52(4):e12628. doi: 10.1111/cpr.12628. Epub 2019 Apr 30.
8
Long noncoding RNA H19 acts as a miR-340-3p sponge to promote epithelial-mesenchymal transition by regulating YWHAZ expression in paclitaxel-resistant breast cancer cells.长链非编码 RNA H19 作为 miR-340-3p 的海绵体,通过调节紫杉醇耐药乳腺癌细胞中 YWHAZ 的表达促进上皮-间充质转化。
Environ Toxicol. 2020 Sep;35(9):1015-1028. doi: 10.1002/tox.22938. Epub 2020 May 18.
9
Long noncoding RNA ADPGK-AS1 promotes cell proliferation, migration, and EMT process through regulating miR-3196/OTX1 axis in breast cancer.长链非编码 RNA ADPGK-AS1 通过调节 miR-3196/OTX1 轴促进乳腺癌细胞增殖、迁移和 EMT 过程。
In Vitro Cell Dev Biol Anim. 2019 Aug;55(7):522-532. doi: 10.1007/s11626-019-00372-1. Epub 2019 Jul 1.
10
lncRNA H19 regulates epithelial-mesenchymal transition and metastasis of bladder cancer by miR-29b-3p as competing endogenous RNA.长链非编码 RNA H19 通过竞争性内源性 RNA miR-29b-3p 调控膀胱癌上皮-间充质转化和转移。
Biochim Biophys Acta Mol Cell Res. 2017 Oct;1864(10):1887-1899. doi: 10.1016/j.bbamcr.2017.08.001. Epub 2017 Aug 2.

引用本文的文献

1
Female and male hormonal-dependent malignancies: the role of long non-coding RNAs.女性和男性激素依赖性恶性肿瘤:长链非编码RNA的作用
Med Oncol. 2025 Aug 24;42(10):444. doi: 10.1007/s12032-025-03001-y.
2
Identification of LIMK1 as a biomarker in clear cell renal cell carcinoma: from data mining to validation.鉴定LIMK1作为透明细胞肾细胞癌的生物标志物:从数据挖掘到验证。
J Cancer Res Clin Oncol. 2025 Mar 8;151(3):104. doi: 10.1007/s00432-025-06146-5.
3
CircRNF13 enhances IGF2BP1 phase separation-mediated ITGB1 mRNA stabilization in an m6A-dependent manner to promote oral cancer cisplatin chemoresistance.

本文引用的文献

1
LncRNA BCRT1 promotes breast cancer progression by targeting miR-1303/PTBP3 axis.长链非编码 RNA BCRT1 通过靶向 miR-1303/PTBP3 轴促进乳腺癌进展。
Mol Cancer. 2020 May 8;19(1):85. doi: 10.1186/s12943-020-01206-5.
2
miR-654-5p Targets HAX-1 to Regulate the Malignancy Behaviors of Colorectal Cancer Cells.miR-654-5p 通过靶向 HAX-1 调控结直肠癌细胞的恶性行为。
Biomed Res Int. 2020 Feb 10;2020:4914707. doi: 10.1155/2020/4914707. eCollection 2020.
3
GPER-regulated lncRNA-Glu promotes glutamate secretion to enhance cellular invasion and metastasis in triple-negative breast cancer.
环状RNA RNF13以m6A依赖的方式增强IGF2BP1相分离介导的ITGB1 mRNA稳定性,从而促进口腔癌顺铂化疗耐药。
Mol Cancer. 2025 Jan 31;24(1):36. doi: 10.1186/s12943-025-02239-4.
4
Tumor-derived exosomal lncRNA-MIR193BHG promotes bone metastasis of breast cancer by targeting the miR-489-3p/DNMT3A signaling axis in osteoclasts.肿瘤来源的外泌体长链非编码RNA-MIR193BHG通过靶向破骨细胞中的miR-489-3p/DNMT3A信号轴促进乳腺癌骨转移。
J Transl Med. 2025 Jan 31;23(1):142. doi: 10.1186/s12967-025-06156-4.
5
Molecular Mechanism of lncRNAs in Regulation of Breast Cancer Metastasis; a Comprehensive Review.lncRNAs在乳腺癌转移调控中的分子机制;综述
Cell Biochem Biophys. 2025 Mar;83(1):229-245. doi: 10.1007/s12013-024-01535-y. Epub 2024 Oct 5.
6
Integrin β1 in breast cancer: mechanisms of progression and therapy.整合素β1在乳腺癌中的作用:进展机制与治疗方法
Breast Cancer. 2025 Jan;32(1):43-59. doi: 10.1007/s12282-024-01635-w. Epub 2024 Sep 30.
7
Comprehensive Analysis of circRNA, lncRNA, miRNA and mRNA Expression Profiles and Their Competing Endogenous RNA Networks in Hepatitis B Virus-Related Hepatocellular Carcinoma.乙型肝炎病毒相关肝细胞癌中环状RNA、长链非编码RNA、微小RNA和信使RNA表达谱及其竞争性内源RNA网络的综合分析
Mol Biotechnol. 2025 Jan;67(1):329-341. doi: 10.1007/s12033-024-01056-2. Epub 2024 Feb 27.
8
Tumor-derived exosomal linc00881 induces lung fibroblast activation and promotes osteosarcoma lung migration.肿瘤来源的外泌体linc00881诱导肺成纤维细胞活化并促进骨肉瘤肺转移。
Cancer Cell Int. 2023 Nov 21;23(1):287. doi: 10.1186/s12935-023-03121-3.
9
Multiple roles of LncRNA-BMNCR on cell proliferation and apoptosis by targeting miR-145/CBFB axis in BMECs.LncRNA-BMNCR 通过靶向 miR-145/CBFB 轴对 BMECs 细胞增殖和凋亡的多重作用。
Vet Q. 2023 Dec;43(1):1-11. doi: 10.1080/01652176.2023.2262525. Epub 2023 Oct 9.
10
Novel Histopathological Biomarkers in Prostate Cancer: Implications and Perspectives.前列腺癌中的新型组织病理学生物标志物:影响与展望。
Biomedicines. 2023 May 26;11(6):1552. doi: 10.3390/biomedicines11061552.
GPER调控的lncRNA-Glu促进谷氨酸分泌,增强三阴性乳腺癌细胞的侵袭和转移能力。
FASEB J. 2020 Mar;34(3):4557-4572. doi: 10.1096/fj.201901384RR. Epub 2020 Feb 6.
4
MicroRNA-654-5p suppresses ovarian cancer development impacting on MYC, WNT and AKT pathways.微小 RNA-654-5p 抑制卵巢癌发展,影响 MYC、WNT 和 AKT 通路。
Oncogene. 2019 Aug;38(32):6035-6050. doi: 10.1038/s41388-019-0860-0. Epub 2019 Jul 5.
5
The Role of lncRNAs in the Distant Metastasis of Breast Cancer.长链非编码RNA在乳腺癌远处转移中的作用
Front Oncol. 2019 May 31;9:407. doi: 10.3389/fonc.2019.00407. eCollection 2019.
6
LINC00461 promotes cell migration and invasion in breast cancer through miR-30a-5p/integrin β3 axis.LINC00461 通过 miR-30a-5p/整合素 β3 轴促进乳腺癌细胞迁移和侵袭。
J Cell Biochem. 2019 Apr;120(4):4851-4862. doi: 10.1002/jcb.27435. Epub 2019 Jan 8.
7
Curcolonol suppresses the motility of breast cancer cells by inhibiting LIM kinase 1 to downregulate cofilin 1 phosphorylation.Curcolonol 通过抑制 LIM 激酶 1 抑制乳腺癌细胞的运动,从而下调丝切蛋白 1 的磷酸化。
Int J Oncol. 2018 Dec;53(6):2695-2704. doi: 10.3892/ijo.2018.4592. Epub 2018 Oct 10.
8
Systematic analysis of lncRNA-miRNA-mRNA competing endogenous RNA network identifies four-lncRNA signature as a prognostic biomarker for breast cancer.系统分析 lncRNA-miRNA-mRNA 竞争内源性 RNA 网络鉴定出四个 lncRNA 特征作为乳腺癌的预后生物标志物。
J Transl Med. 2018 Sep 27;16(1):264. doi: 10.1186/s12967-018-1640-2.
9
The novel regulatory role of lncRNA-miRNA-mRNA axis in cardiovascular diseases.lncRNA-miRNA-mRNA 轴在心血管疾病中的新调控作用。
J Cell Mol Med. 2018 Dec;22(12):5768-5775. doi: 10.1111/jcmm.13866. Epub 2018 Sep 6.
10
Identification of the tumour transition states occurring during EMT.鉴定 EMT 过程中发生的肿瘤过渡状态。
Nature. 2018 Apr;556(7702):463-468. doi: 10.1038/s41586-018-0040-3. Epub 2018 Apr 18.