Suppr超能文献

FKBP4 将 FKBP4/Hsp90/IKK 与 FKBP4/Hsp70/RelA 复合物整合在一起,通过 IKK/NF-κB 信号通路促进肺腺癌的进展。

FKBP4 integrates FKBP4/Hsp90/IKK with FKBP4/Hsp70/RelA complex to promote lung adenocarcinoma progression via IKK/NF-κB signaling.

机构信息

Department of Central Lab, Shandong Provincial Hospital, Cheeloo College of Medicine, Shandong University, Jinan, China.

The Second Affiliated Hospital of Shandong University of Traditional Chinese Medicine, Jinan, China.

出版信息

Cell Death Dis. 2021 Jun 10;12(6):602. doi: 10.1038/s41419-021-03857-8.

Abstract

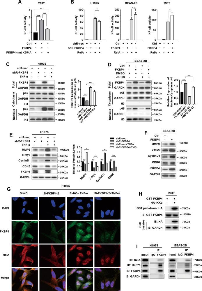
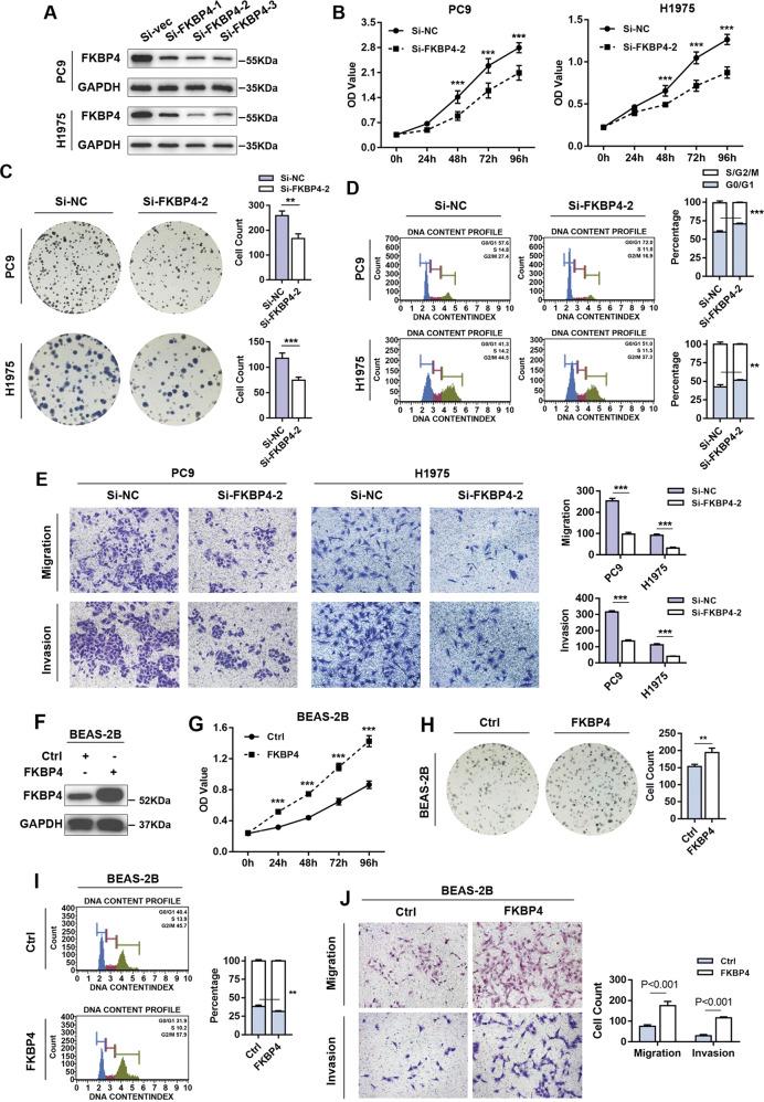
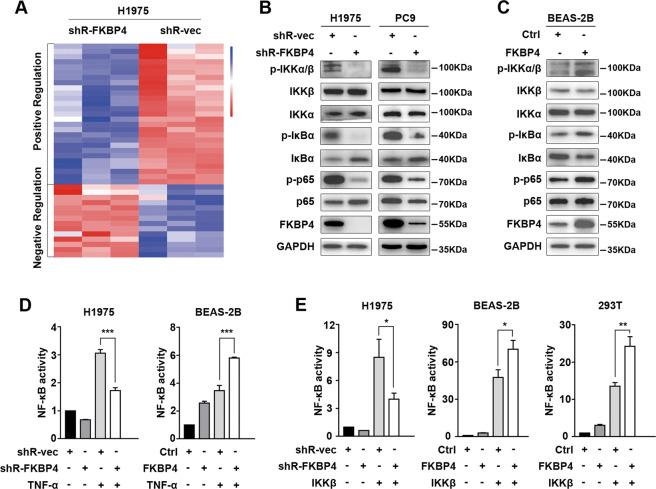
FKBP4 belongs to the family of immunophilins, which serve as a regulator for steroid receptor activity. Thus, FKBP4 has been recognized to play a critical role in several hormone-dependent cancers, including breast and prostate cancer. However, there is still no research to address the role of FKBP4 on lung adenocarcinoma (LUAD) progression. We found that FKBP4 expression was elevated in LUAD samples and predicted significantly shorter overall survival based on TCGA and our cohort of LUAD patients. Furthermore, FKBP4 robustly increased the proliferation, metastasis, and invasion of LUAD in vitro and vivo. Mechanistic studies revealed the interaction between FKBP4 and IKK kinase complex. We found that FKBP4 potentiated IKK kinase activity by interacting with Hsp90 and IKK subunits and promoting Hsp90/IKK association. Also, FKBP4 promotes the binding of IKKγ to IKKβ, which supported the facilitation role in IKK complex assembly. We further identified that FKBP4 TPR domains are essential for FKBP4/IKK interaction since its association with Hsp90 is required. In addition, FKBP4 PPIase domains are involved in FKBP4/IKKγ interaction. Interestingly, the association between FKBP4 and Hsp70/RelA favors the transport of RelA toward the nucleus. Collectively, FKBP4 integrates FKBP4/Hsp90/IKK with FKBP4/Hsp70/RelA complex to potentiate the transcriptional activity and nuclear translocation of NF-κB, thereby promoting LUAD progression. Our findings suggest that FKBP4 may function as a prognostic biomarker of LUAD and provide a newly mechanistic insight into modulating IKK/NF-κB signaling.

摘要

FKBP4 属于免疫亲和素家族,作为类固醇受体活性的调节剂。因此,FKBP4 已被认为在几种激素依赖性癌症中发挥关键作用,包括乳腺癌和前列腺癌。然而,目前仍没有研究探讨 FKBP4 在肺腺癌(LUAD)进展中的作用。我们发现 FKBP4 在 LUAD 样本中的表达上调,并根据 TCGA 和我们的 LUAD 患者队列预测总生存期显著缩短。此外,FKBP4 体外和体内均显著增加 LUAD 的增殖、转移和侵袭。机制研究揭示了 FKBP4 与 IKK 激酶复合物之间的相互作用。我们发现 FKBP4 通过与 HSP90 和 IKK 亚基相互作用并促进 HSP90/IKK 结合来增强 IKK 激酶活性。此外,FKBP4 促进 IKKγ与 IKKβ的结合,这支持了其在 IKK 复合物组装中的促进作用。我们进一步确定 FKBP4 的 TPR 结构域对于 FKBP4/IKK 相互作用是必不可少的,因为它与 HSP90 的结合是必需的。此外,FKBP4 的 PPIase 结构域参与 FKBP4/IKKγ相互作用。有趣的是,FKBP4 与 Hsp70/RelA 的结合有利于 RelA 向核内的转运。总之,FKBP4 将 FKBP4/Hsp90/IKK 与 FKBP4/Hsp70/RelA 复合物整合在一起,增强 NF-κB 的转录活性和核转位,从而促进 LUAD 的进展。我们的研究结果表明,FKBP4 可能作为 LUAD 的预后生物标志物,并为调节 IKK/NF-κB 信号提供新的机制见解。

https://cdn.ncbi.nlm.nih.gov/pmc/blobs/8ce6/8192522/e1025bcf717b/41419_2021_3857_Fig1_HTML.jpg

文献检索

告别复杂PubMed语法,用中文像聊天一样搜索,搜遍4000万医学文献。AI智能推荐,让科研检索更轻松。

立即免费搜索

文件翻译

保留排版,准确专业,支持PDF/Word/PPT等文件格式,支持 12+语言互译。

免费翻译文档

深度研究

AI帮你快速写综述,25分钟生成高质量综述,智能提取关键信息,辅助科研写作。

立即免费体验