Suppr超能文献

基于自动编码器的转移性黑色素瘤肿瘤微环境分解及生物标志物识别计算框架

AutoEncoder-Based Computational Framework for Tumor Microenvironment Decomposition and Biomarker Identification in Metastatic Melanoma.

作者信息

Zhao Yanding, Dong Yadong, Sun Yongqi, Cheng Chao

机构信息

Department of Medicine, Baylor College of Medicine, Houston, TX, United States.

Institute for Clinical and Translational Research, Baylor College of Medicine, Houston, TX, United States.

出版信息

Front Genet. 2021 May 27;12:665065. doi: 10.3389/fgene.2021.665065. eCollection 2021.

Abstract

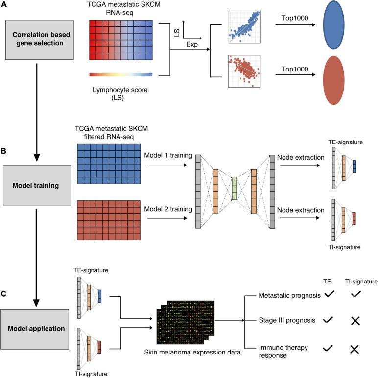
Melanoma is one of the most aggressive cancer types whose prognosis is determined by both the tumor cell-intrinsic and -extrinsic features as well as their interactions. In this study, we performed systematic and unbiased analysis using The Cancer Genome Atlas (TCGA) melanoma RNA-seq data and identified two gene signatures that captured the intrinsic and extrinsic features, respectively. Specifically, we selected genes that best reflected the expression signals from tumor cells and immune infiltrate cells. Then, we applied an AutoEncoder-based method to decompose the expression of these genes into a small number of representative nodes. Many of these nodes were found to be significantly associated with patient prognosis. From them, we selected two most prognostic nodes and defined a tumor-intrinsic (TI) signature and a tumor-extrinsic (TE) signature. Pathway analysis confirmed that the TE signature recapitulated cytotoxic immune cell related pathways while the TI signature reflected MYC pathway activity. We leveraged these two signatures to investigate six independent melanoma microarray datasets and found that they were able to predict the prognosis of patients under standard care. Furthermore, we showed that the TE signature was also positively associated with patients' response to immunotherapies, including tumor vaccine therapy and checkpoint blockade immunotherapy. This study developed a novel computational framework to capture the tumor-intrinsic and -extrinsic features and identified robust prognostic and predictive biomarkers in melanoma.

摘要

黑色素瘤是最具侵袭性的癌症类型之一,其预后由肿瘤细胞内在和外在特征及其相互作用决定。在本研究中,我们使用癌症基因组图谱(TCGA)黑色素瘤RNA测序数据进行了系统且无偏倚的分析,并分别鉴定出两个捕获内在和外在特征的基因特征。具体而言,我们选择了最能反映肿瘤细胞和免疫浸润细胞表达信号的基因。然后,我们应用基于自动编码器的方法将这些基因的表达分解为少量代表性节点。发现这些节点中的许多与患者预后显著相关。从中,我们选择了两个最具预后性的节点,并定义了一个肿瘤内在(TI)特征和一个肿瘤外在(TE)特征。通路分析证实,TE特征概括了细胞毒性免疫细胞相关通路,而TI特征反映了MYC通路活性。我们利用这两个特征研究了六个独立的黑色素瘤微阵列数据集,发现它们能够预测接受标准治疗患者的预后。此外,我们表明TE特征也与患者对免疫疗法的反应呈正相关,包括肿瘤疫苗疗法和检查点阻断免疫疗法。本研究开发了一种新颖的计算框架来捕获肿瘤内在和外在特征,并在黑色素瘤中鉴定出强大的预后和预测生物标志物。

https://cdn.ncbi.nlm.nih.gov/pmc/blobs/ac44/8191580/ddd031132360/fgene-12-665065-g001.jpg

文献AI研究员

20分钟写一篇综述,助力文献阅读效率提升50倍。

立即体验

用中文搜PubMed

大模型驱动的PubMed中文搜索引擎

马上搜索

文档翻译

学术文献翻译模型,支持多种主流文档格式。

立即体验