Metabolism and Cell Signaling Laboratory, Spanish National Cancer Research Centre (CNIO), Madrid, Spain.
Proteomics Unit, Spanish National Cancer Research Centre (CNIO), Madrid, Spain.
Nat Commun. 2021 Jun 16;12(1):3660. doi: 10.1038/s41467-021-23857-8.
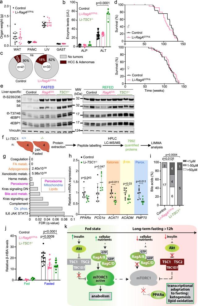
The mechanistic target of rapamycin complex 1 (mTORC1) integrates cellular nutrient signaling and hormonal cues to control metabolism. We have previously shown that constitutive nutrient signaling to mTORC1 by means of genetic activation of RagA (expression of GTP-locked RagA, or RagA) in mice resulted in a fatal energetic crisis at birth. Herein, we rescue neonatal lethality in RagA mice and find morphometric and metabolic alterations that span glucose, lipid, ketone, bile acid and amino acid homeostasis in adults, and a median lifespan of nine months. Proteomic and metabolomic analyses of livers from RagA mice reveal a failed metabolic adaptation to fasting due to a global impairment in PPARα transcriptional program. These metabolic defects are partially recapitulated by restricting activation of RagA to hepatocytes, and revert by pharmacological inhibition of mTORC1. Constitutive hepatic nutrient signaling does not cause hepatocellular damage and carcinomas, unlike genetic activation of growth factor signaling upstream of mTORC1. In summary, RagA signaling dictates dynamic responses to feeding-fasting cycles to tune metabolism so as to match the nutritional state.
雷帕霉素复合物 1 (mTORC1)的机械靶点整合了细胞营养信号和激素信号,以控制代谢。我们之前曾表明,通过在小鼠中遗传激活 RagA(表达 GTP 锁定的 RagA 或 RagA)对 mTORC1 的组成性营养信号导致出生时致命的能量危机。在此,我们挽救了 RagA 小鼠的新生致死,并发现了成年期葡萄糖、脂质、酮体、胆汁酸和氨基酸稳态以及九个月中位数寿命的形态和代谢改变。来自 RagA 小鼠肝脏的蛋白质组学和代谢组学分析表明,由于 PPARα 转录程序的全面受损,导致其无法适应禁食的代谢适应。限制 RagA 在肝细胞中的激活可部分再现这些代谢缺陷,而 mTORC1 的药理学抑制则可逆转这些缺陷。与 mTORC1 上游的生长因子信号的遗传激活不同,组成性肝营养信号不会导致肝细胞损伤和癌。总之,RagA 信号决定了对进食-禁食循环的动态反应,以调节代谢,从而使营养状态相匹配。