Suppr超能文献

五对早期胃癌组织及相邻非癌组织中的微小RNA谱

MicroRNA profiles in five pairs of early gastric cancer tissues and adjacent non-cancerous tissues.

作者信息

Liang Yuan, Zhao Yongxun, Li Longquan, Wei Hui, Huang Taobi, Zhang Huiyun, Chen Xia, Yun Heng, Sun Weiming, Wang Yuping

机构信息

The First School of Clinical Medicine, Lanzhou University, Lanzhou, Gansu 730000, P.R. China.

Department of Gastroenterology, The First Hospital of Lanzhou University, Lanzhou, Gansu 730000, P.R. China.

出版信息

Oncol Lett. 2021 Aug;22(2):595. doi: 10.3892/ol.2021.12856. Epub 2021 Jun 7.

Abstract

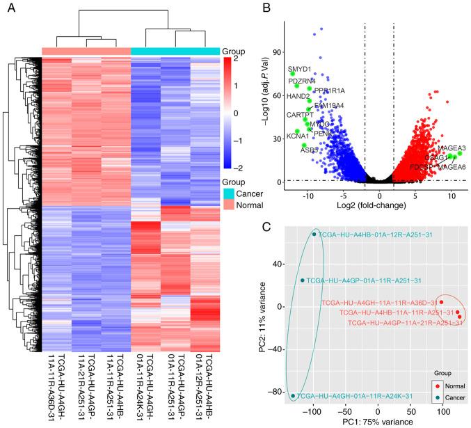
Approximately half of the world's gastric cancer cases and deaths occur in China. In addition, the incidence and mortality rates of gastric cancer in Gansu province in China are much higher than the average nationwide levels. The present study investigated microRNA (miRNA/miR) profiles in early gastric cancer (EGC) without specific symptoms. miRNA expression levels in five pairs of EGC tissues and adjacent non-cancerous mucosa tissues of patients from Gansu province in China were analyzed using a miRNA microarray. A total of 47 differentially expressed miRNAs (DEMs) were identified. Subsequently, mRNA expression profiles of three pairs of cancer tissues and adjacent non-cancerous tissues from 3 Asian patients with stage I or stage II gastric cancer (stage I/II; American Joint Committee on Cancer classification, Eighth Edition) were obtained from The Cancer Genome Atlas database, and differentially expressed genes (DEGs) were identified. The target genes of DEMs were filtered from the DEGs using the miRDB database and a miRNA-gene network was constructed. The functions of DEMs were evaluated using the tool for annotations of human miRNAs database, and via Gene Ontology analysis, Kyoto Encyclopedia of Genes and Genomes analysis and Gene Set Enrichment Analysis of the target genes. Finally, survival analyses of DEMs, which were in the miRNA-gene network, was performed. The results suggested that a number of miRNAs, including hsa-let-7a-5p, hsa-miR-27a-3p, hsa-miR-126-5p and hsa-miR-424-5p, may serve critical roles in EGC. The present study could provide a basis for the identification of EGC screening biomarkers. Furthermore, the present study may provide a basis for the exploration of the cause of the high incidence of gastric cancer in Gansu province from the perspective of miRNAs.

摘要

全球约一半的胃癌病例和死亡发生在中国。此外,中国甘肃省胃癌的发病率和死亡率远高于全国平均水平。本研究调查了无特定症状的早期胃癌(EGC)中的微小RNA(miRNA/miR)谱。使用miRNA微阵列分析了来自中国甘肃省的5对EGC组织和患者相邻的非癌黏膜组织中的miRNA表达水平。共鉴定出47个差异表达的miRNA(DEM)。随后,从癌症基因组图谱数据库中获取了3例亚洲I期或II期胃癌患者(I/II期;美国癌症联合委员会第八版分类)的3对癌组织和相邻非癌组织的mRNA表达谱,并鉴定出差异表达基因(DEG)。使用miRDB数据库从DEG中筛选出DEM的靶基因,并构建了miRNA-基因网络。使用人类miRNA注释数据库工具,并通过基因本体分析、京都基因与基因组百科全书分析以及靶基因的基因集富集分析来评估DEM的功能。最后,对miRNA-基因网络中的DEM进行生存分析。结果表明,包括hsa-let-7a-5p、hsa-miR-27a-3p、hsa-miR-126-5p和hsa-miR-424-5p在内的一些miRNA可能在EGC中发挥关键作用。本研究可为EGC筛查生物标志物的鉴定提供依据。此外,本研究可能从miRNA的角度为探索甘肃省胃癌高发的原因提供依据。

https://cdn.ncbi.nlm.nih.gov/pmc/blobs/6fcf/8200934/998d3260a5bb/ol-22-02-12856-g00.jpg

文献AI研究员

20分钟写一篇综述,助力文献阅读效率提升50倍。

立即体验

用中文搜PubMed

大模型驱动的PubMed中文搜索引擎

马上搜索

文档翻译

学术文献翻译模型,支持多种主流文档格式。

立即体验