Charles Perkins Centre, School of Mathematics and Statistics, The University of Sydney, Sydney, NSW, Australia.
Computational Systems Biology Group, Children's Medical Research Institute, Faculty of Medicine and Health, The University of Sydney, Westmead, NSW, Australia.
STAR Protoc. 2021 Jun 5;2(2):100585. doi: 10.1016/j.xpro.2021.100585. eCollection 2021 Jun 18.
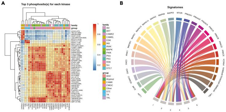
Analysis of phosphoproteomic data requires advanced computational methodologies. To this end, we developed PhosR, a set of tools and methodologies implemented in R to allow the comprehensive analysis of phosphoproteomic data. PhosR enables processing steps such as imputation, normalization, and functional analysis such as kinase activity inference and signalome construction. Together, PhosR facilitates interpretation and discovery from large-scale phosphoproteomic data sets. For complete details on the use and execution of this protocol, please refer to Kim et al. (2021).
磷酸化蛋白质组学数据分析需要先进的计算方法。为此,我们开发了 PhosR,这是一套在 R 中实现的工具和方法,可用于全面分析磷酸化蛋白质组学数据。PhosR 支持处理步骤,如插补、归一化和功能分析,如激酶活性推断和信号组构建。总之,PhosR 有助于从大规模磷酸化蛋白质组学数据集进行解释和发现。有关此方案使用和执行的详细信息,请参阅 Kim 等人(2021 年)。