Immunobiology and Transplant Science Center, Houston Methodist Research Institute, Houston, TX 77030, USA.
Immunobiology and Transplant Science Center, Houston Methodist Research Institute, Houston, TX 77030, USA; Department of Biochemistry, Clinical Medical College, Changchun University of Chinese Medicine, Changchun 130117, China.
Cell Rep. 2021 Jun 22;35(12):109205. doi: 10.1016/j.celrep.2021.109205.
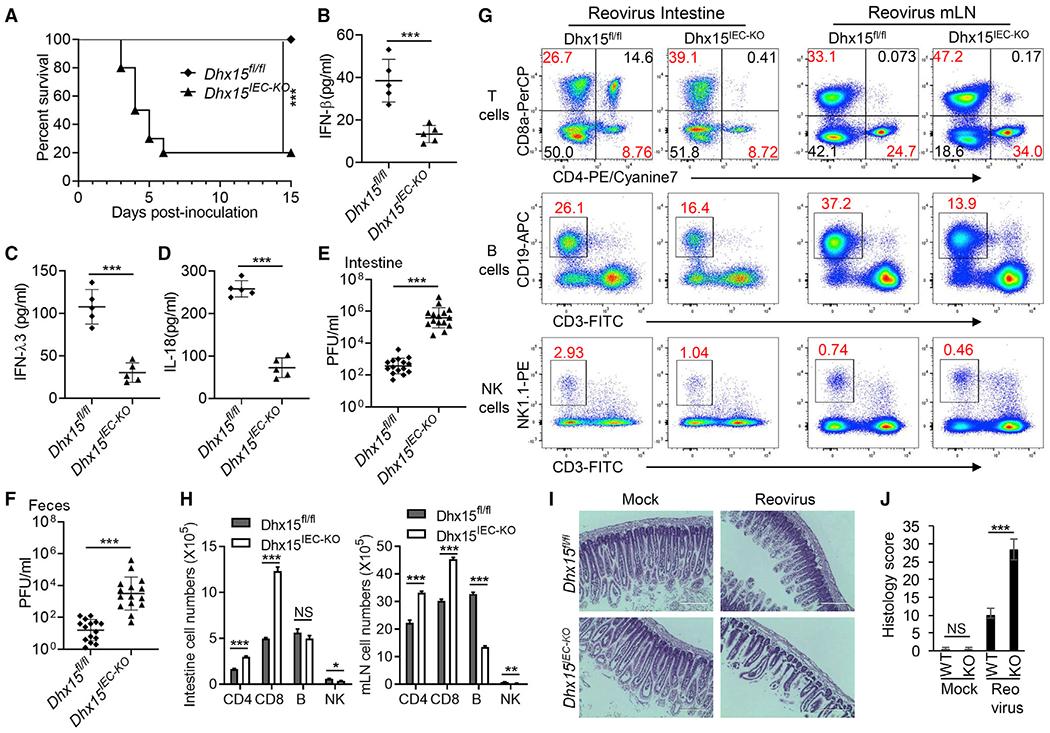
RNA helicases play critical roles in various biological processes, including serving as viral RNA sensors in innate immunity. Here, we find that RNA helicase DEAH-box helicase 15 (DHX15) is essential for type I interferon (IFN-I, IFN-β), type III IFN (IFN-λ3), and inflammasome-derived cytokine IL-18 production by intestinal epithelial cells (IECs) in response to poly I:C and RNA viruses with preference of enteric RNA viruses, but not DNA virus. Importantly, we generate IEC-specific Dhx15-knockout mice and demonstrate that DHX15 is required for controlling intestinal inflammation induced by enteric RNA virus rotavirus in suckling mice and reovirus in adult mice in vivo, which owes to impaired IFN-β, IFN-λ3, and IL-18 production in IECs from Dhx15-deficient mice. Mechanistically, DHX15 interacts with NLRP6 to trigger NLRP6 inflammasome assembly and activation for inducing IL-18 secretion in IECs. Collectively, our report reveals critical roles for DHX15 in sensing enteric RNA viruses in IECs and controlling intestinal inflammation.
RNA 解旋酶在各种生物学过程中发挥着关键作用,包括作为先天免疫中的病毒 RNA 传感器。在这里,我们发现 DEAH 盒解旋酶 15(DHX15)对于肠道上皮细胞(IEC)在应对多聚 I:C 和具有肠 RNA 病毒偏好的 RNA 病毒时产生 I 型干扰素(IFN-I,IFN-β)、III 型干扰素(IFN-λ3)和炎性体衍生细胞因子 IL-18 是必不可少的,但对 DNA 病毒则不然。重要的是,我们生成了 IEC 特异性 Dhx15 敲除小鼠,并证明 DHX15 对于控制乳鼠肠道 RNA 病毒轮状病毒和成年鼠肠道 RNA 病毒呼肠孤病毒引起的肠道炎症是必需的,这归因于 Dhx15 缺陷型小鼠的 IEC 中 IFN-β、IFN-λ3 和 IL-18 的产生受损。从机制上讲,DHX15 与 NLRP6 相互作用,触发 NLRP6 炎性小体的组装和激活,从而诱导 IEC 中 IL-18 的分泌。总的来说,我们的报告揭示了 DHX15 在肠道上皮细胞中感应肠 RNA 病毒和控制肠道炎症方面的关键作用。