Suppr超能文献

Zc3h12d,一种用于肺腺癌预后标志物的新型低甲基化且与免疫相关的物质。

Zc3h12d, a Novel of Hypomethylated and Immune-Related for Prognostic Marker of Lung Adenocarcinoma.

作者信息

Yang Bo, Ji Lin-Lin, Xu Hong-Liang, Li Xiao-Ping, Zhou Hong-Gang, Xiao Ting, Li Xiao-He, Gao Zhou-Yong, Li Jian-Zhong, Zhang Wei-Dong, Wang Guang-Shun, Li Ming-Jiang

机构信息

Department of Thoracic Surgery, Tianjin Baodi Hospital, Baodi Clinical College of Tianjin Medical University, Tianjin, 301800, People's Republic of China.

State Key Laboratory of Proteomics, Beijing Proteome Research Center, National Center for Protein Sciences (Beijing), Beijing, 102206, People's Republic of China.

出版信息

J Inflamm Res. 2021 Jun 15;14:2389-2401. doi: 10.2147/JIR.S304278. eCollection 2021.

Abstract

BACKGROUND

Zc3h12d is a negative regulator which plays a crucial role in immune modulation. However, the role of zc3h12d in lung adenocarcinoma (LUAD) remains unclear. We aim to explore the prognostic of zc3h12d and investigate the relationship between zc3h12d expression and immune infiltration in LUAD.

METHODS

TIMER site was used to analyze the expression of zc3h12d in LUAD. The zc3h12d protein levels in patient tissue samples were detected by immunohistochemistry staining assays. Meanwhile, based on UALCAN database and samples' data from our cohort, we explored the relationship of clinicopathological features and zc3h12d expression to determine the clinical effect of zc3h12d in LUAD. Several databases including GEPIA, Kaplan-Meier plotter and our samples' data were used to explore the prognostic value of zc3h12d in LUAD. Cox regression analysis was established to further evaluate the prognostic value of zc3h12d in LUAD. In addition, zc3h12d promoter methylation was analyzed by UALCAN database. Genetic alteration analysis was observed in the cBioPortal web. GO and KEGG analyses were conducted to elucidate the underlying mechanisms. Finally, the correlation between zc3h12d and tumor-infiltrating immune cells in LUAD was investigated by TIMER database. The B cells level was investigated by flow cytometry analysis of peripheral blood from our LUAD cohort.

RESULTS

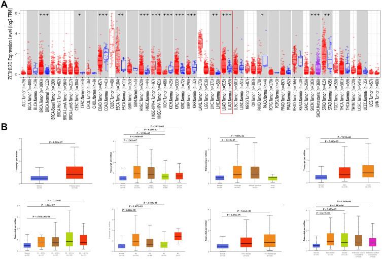
Zc3h12d expression was significantly higher in LUAD, compared with adjacent normal tissues. The clinical data from the UALCAN database demonstrated that zc3h12d expression was closely related with cancer stage and nodal metastasis. However, patient sample detection revealed that zc3h12d expression was closely related to pathological N (p = 0.0431) and grade (p = 0.004). Moreover, low zc3h12d expression was associated with poorer overall survival in LUAD. We analyzed the methylation level of zc3h12d in LUAD and found that the methylation levels of zc3h12d promoter in LUAD were significantly reduced. In addition, zc3h12d genetic alterations, including deep deletion, could be found in LUAD. GO and KEGG pathway analysis results indicated that zc3h12d has a certain value in immune infiltration. We investigated the expression of zc3h12d in tumor-immune interactions. It was found that zc3h12d might be associated with the immune infiltration and markers of infiltrating immune cells of LUAD. The results of patient sample detection confirmed that B cells level was significantly lower in the patients with low zc3h12d expression than those in the patients with high zc3h12d expression.

CONCLUSION

zc3h12d might be considered as a potential biomarker for determining prognosis and immune-related therapeutic target in LUAD.

摘要

背景

Zc3h12d是一种负调节因子,在免疫调节中起关键作用。然而,Zc3h12d在肺腺癌(LUAD)中的作用仍不清楚。我们旨在探讨Zc3h12d的预后价值,并研究Zc3h12d表达与LUAD中免疫浸润的关系。

方法

使用TIMER网站分析LUAD中Zc3h12d的表达。通过免疫组织化学染色检测患者组织样本中的Zc3h12d蛋白水平。同时,基于UALCAN数据库和我们队列的样本数据,探讨临床病理特征与Zc3h12d表达的关系,以确定Zc3h12d在LUAD中的临床作用。使用包括GEPIA、Kaplan-Meier plotter和我们的样本数据在内的多个数据库,探讨Zc3h12d在LUAD中的预后价值。建立Cox回归分析以进一步评估Zc3h12d在LUAD中的预后价值。此外,通过UALCAN数据库分析Zc3h12d启动子甲基化。在cBioPortal网站上观察基因改变分析。进行GO和KEGG分析以阐明潜在机制。最后,通过TIMER数据库研究Zc3h12d与LUAD中肿瘤浸润免疫细胞的相关性。通过对我们LUAD队列外周血的流式细胞术分析研究B细胞水平。

结果

与相邻正常组织相比,LUAD中Zc3h12d表达显著更高。UALCAN数据库的临床数据表明,Zc3h12d表达与癌症分期和淋巴结转移密切相关。然而,患者样本检测显示,Zc3h12d表达与病理N(p = 0.0431)和分级(p = 0.004)密切相关。此外,低Zc3h12d表达与LUAD中较差的总生存期相关。我们分析了LUAD中Zc3h12d的甲基化水平,发现LUAD中Zc3h12d启动子的甲基化水平显著降低。此外,在LUAD中可发现Zc3h12d基因改变,包括深度缺失。GO和KEGG通路分析结果表明,Zc3h12d在免疫浸润方面具有一定价值。我们研究了Zc3h12d在肿瘤-免疫相互作用中的表达。发现Zc3h12d可能与LUAD的免疫浸润和浸润免疫细胞标志物相关。患者样本检测结果证实,低Zc3h12d表达患者的B细胞水平显著低于高Zc3h12d表达患者。

结论

Zc3h12d可能被视为LUAD中确定预后和免疫相关治疗靶点的潜在生物标志物。

https://cdn.ncbi.nlm.nih.gov/pmc/blobs/4c76/8214544/e6175dc56241/JIR-14-2389-g0001.jpg

文献检索

告别复杂PubMed语法,用中文像聊天一样搜索,搜遍4000万医学文献。AI智能推荐,让科研检索更轻松。

立即免费搜索

文件翻译

保留排版,准确专业,支持PDF/Word/PPT等文件格式,支持 12+语言互译。

免费翻译文档

深度研究

AI帮你快速写综述,25分钟生成高质量综述,智能提取关键信息,辅助科研写作。

立即免费体验