Department of Biological Chemistry, Center for Epigenetics and Metabolism, Chao Family Comprehensive Cancer Center, University of California, Irvine (UCI), Irvine, CA 92697, USA.
Sci Adv. 2021 Jun 25;7(26). doi: 10.1126/sciadv.abf3885. Print 2021 Jun.
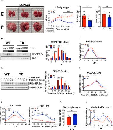
Lung adenocarcinoma is associated with cachexia, which manifests as an inflammatory response that causes wasting of adipose tissue and skeletal muscle. We previously reported that lung tumor-bearing (TB) mice exhibit alterations in inflammatory and hormonal signaling that deregulate circadian pathways governing glucose and lipid metabolism in the liver. Here, we define the molecular mechanism of how de novo glucose production in the liver is enhanced in a model of lung adenocarcinoma. We found that elevation of serum glucagon levels stimulates cyclic adenosine monophosphate production and activates hepatic protein kinase A (PKA) signaling in TB mice. In turn, we found that PKA targets and destabilizes the circadian protein REV-ERBα, a negative transcriptional regulator of gluconeogenic genes, resulting in heightened de novo glucose production. Together, we identified that glucagon-activated PKA signaling regulates REV-ERBα stability to control hepatic glucose production in a model of lung cancer-associated cachexia.
肺腺癌与恶病质相关,恶病质表现为炎症反应,导致脂肪组织和骨骼肌消耗。我们之前报道过,荷肺癌(TB)小鼠表现出炎症和激素信号的改变,这些改变会使调节肝脏葡萄糖和脂质代谢的昼夜节律途径失稳。在这里,我们定义了在肺腺癌模型中肝脏中从头产生葡萄糖增强的分子机制。我们发现,血清胰高血糖素水平的升高刺激环腺苷酸单磷酸的产生,并在 TB 小鼠中激活肝蛋白激酶 A(PKA)信号。反过来,我们发现 PKA 靶向并破坏昼夜节律蛋白 REV-ERBα,后者是糖异生基因的负转录调节剂,导致从头产生更多的葡萄糖。总之,我们确定了胰高血糖素激活的 PKA 信号调节 REV-ERBα 的稳定性,以控制肺癌相关恶病质模型中的肝脏葡萄糖产生。