State Key Laboratory of Component-Based Chinese Medicine, Tianjin University of Traditional Chinese Medicine, Tianjin, China.
School of Chinese Materia Medica, Tianjin University of Traditional Chinese Medicine, Tianjin, China.
Front Cell Infect Microbiol. 2021 Jun 11;11:645951. doi: 10.3389/fcimb.2021.645951. eCollection 2021.
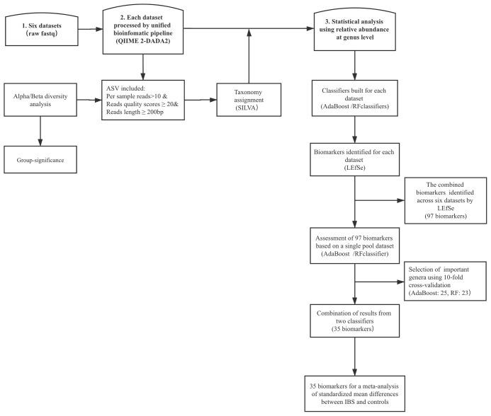
Irritable bowel syndrome (IBS) is a chronic gastrointestinal disorder characterized by abdominal pain or discomfort. Previous studies have illustrated that the gut microbiota might play a critical role in IBS, but the conclusions of these studies, based on various methods, were almost impossible to compare, and reproducible microorganism signatures were still in question. To cope with this problem, previously published 16S rRNA gene sequencing data from 439 fecal samples, including 253 IBS samples and 186 control samples, were collected and processed with a uniform bioinformatic pipeline. Although we found no significant differences in community structures between IBS and healthy controls at the amplicon sequence variants (ASV) level, machine learning (ML) approaches enabled us to discriminate IBS from healthy controls at genus level. Linear discriminant analysis effect size (LEfSe) analysis was subsequently used to seek out 97 biomarkers across all studies. Then, we quantified the standardized mean difference (SMDs) for all significant genera identified by LEfSe and ML approaches. Pooled results showed that the SMDs of nine genera had statistical significance, in which the abundance of , and in IBS were higher, while the dominant abundance genera of healthy controls were Ruminococcaceae , , , and . In summary, based on six published studies, this study identified nine new microbiome biomarkers of IBS, which might be a basis for understanding the key gut microbes associated with IBS, and could be used as potential targets for microbiome-based diagnostics and therapeutics.
肠易激综合征(IBS)是一种慢性胃肠道疾病,其特征为腹痛或腹部不适。先前的研究表明,肠道微生物群可能在 IBS 中起关键作用,但基于各种方法的这些研究的结论几乎无法进行比较,并且可重复的微生物特征仍然存在疑问。为了解决这个问题,我们收集并使用统一的生物信息学流程处理了之前发表的来自 439 个粪便样本的 16S rRNA 基因测序数据,包括 253 个 IBS 样本和 186 个对照样本。虽然我们在扩增子序列变异 (ASV) 水平上没有发现 IBS 和健康对照组之间的群落结构有显著差异,但机器学习 (ML) 方法使我们能够在属水平上区分 IBS 和健康对照组。随后,我们使用线性判别分析效应大小 (LEfSe) 分析来寻找所有研究的 97 个生物标志物。然后,我们量化了 LEfSe 和 ML 方法确定的所有显著属的标准化均数差 (SMD)。汇总结果表明,九个属的 SMD 具有统计学意义,其中 IBS 中 、 和 的丰度较高,而健康对照组的优势丰度属为 Ruminococcaceae 、 、 、和 。总之,基于六项已发表的研究,本研究确定了九个新的 IBS 微生物组生物标志物,这可能是理解与 IBS 相关的关键肠道微生物的基础,并且可以作为基于微生物组的诊断和治疗的潜在靶标。