Suppr超能文献

阿尔茨海默病 APP 基因敲入小鼠模型中与年龄相关的脑磷脂和生物活性脂质的变化。

Age-related changes in brain phospholipids and bioactive lipids in the APP knock-in mouse model of Alzheimer's disease.

机构信息

Department of Neurobiology, Care Sciences and Society, Division of Neurogeriatrics, Center for Alzheimer Research, Karolinska Institutet, Stockholm, Sweden.

Neuroscience Center of Excellence, School of Medicine, Louisiana State University Health New Orleans, 2020 Gravier Street, Suite D, New Orleans, LA, 70112, USA.

出版信息

Acta Neuropathol Commun. 2021 Jun 29;9(1):116. doi: 10.1186/s40478-021-01216-4.

Abstract

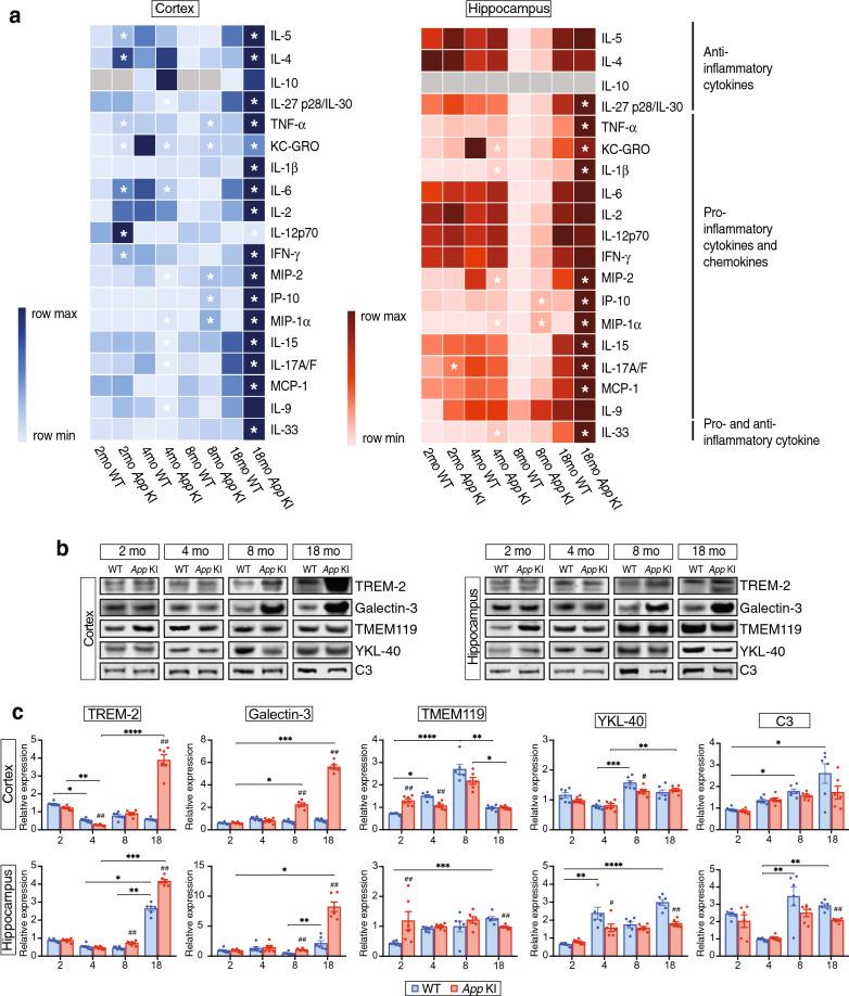
Sustained brain chronic inflammation in Alzheimer's disease (AD) includes glial cell activation, an increase in cytokines and chemokines, and lipid mediators (LMs), concomitant with decreased pro-homeostatic mediators. The inflammatory response at the onset of pathology engages activation of pro-resolving, pro-homeostatic LMs followed by a gradual decrease. We used an APP knock-in (App KI) AD mouse that accumulates β-amyloid (Aβ) and presents cognitive deficits (at 2 and 6 months of age, respectively) to investigate LMs, their precursors, biosynthetic enzymes and receptors, glial activation, and inflammatory proteins in the cerebral cortex and hippocampus at 2-, 4-, 8- and 18-month-old in comparison with wild-type (WT) mice. We used LC-mass-spectrometry and MALDI molecular imaging to analyze LMs and phospholipids, and immunochemistry for proteins. Our results revealed an age-specific lipid and cytokine profile, and glial activation in the App KI mice. Despite an early onset of Aβ pathology, pro-inflammatory and pro-resolving LMs were prominently increased only in the oldest age group. Furthermore, the LM biosynthetic enzymes increased, and their receptor expression decreased in the aged App KI mice. Arachidonic acid (AA)-containing phospholipid molecular species were elevated, correlating with decreased cPLA2 activity. MALDI molecular imaging depicted differential distribution of phospholipids according to genotype in hippocampal layers. Brain histology disclosed increased microglia proliferation starting from young age in the App KI mice, while astrocyte numbers were enhanced in older ages. Our results demonstrate that the brain lipidome is modified preferentially during aging as compared to amyloid pathology in the model studied here. However, alterations in phospholipids signal early pathological changes in membrane composition.

摘要

阿尔茨海默病(AD)中的持续性脑慢性炎症包括神经胶质细胞激活、细胞因子和趋化因子增加以及脂质介质(LM),同时伴有内稳态介质减少。病理学起始时的炎症反应会引发促解决、促内稳态 LM 的激活,随后逐渐减少。我们使用 APP 敲入(App KI)AD 小鼠,该小鼠积累β-淀粉样蛋白(Aβ)并表现出认知缺陷(分别在 2 个月和 6 个月时),以研究与野生型(WT)小鼠相比,在 2、4、8 和 18 个月大时大脑皮层和海马体中的 LM、其前体、生物合成酶和受体、神经胶质激活和炎症蛋白。我们使用 LC-质谱和 MALDI 分子成像来分析 LM 和磷脂,并用免疫化学分析蛋白质。我们的结果显示,在 App KI 小鼠中,存在特定于年龄的脂质和细胞因子谱以及神经胶质激活。尽管 Aβ 病理学的早期发作,但仅在最年长的年龄组中明显增加了促炎和促解决的 LM。此外,LM 生物合成酶增加,其受体表达在年老的 App KI 小鼠中减少。含花生四烯酸(AA)的磷脂分子种类升高,与 cPLA2 活性降低相关。MALDI 分子成像根据基因型描绘了海马层中磷脂的不同分布。脑组织学显示,在 App KI 小鼠中,从小龄开始,小胶质细胞增殖增加,而星形胶质细胞数量在老年时增加。我们的结果表明,与本研究模型中的淀粉样蛋白病理学相比,大脑脂质组在衰老过程中优先发生改变。然而,磷脂的改变表明膜组成的早期病理变化。

https://cdn.ncbi.nlm.nih.gov/pmc/blobs/398a/8244172/b71e3d8f6e06/40478_2021_1216_Fig1_HTML.jpg

文献AI研究员

20分钟写一篇综述,助力文献阅读效率提升50倍。

立即体验

用中文搜PubMed

大模型驱动的PubMed中文搜索引擎

马上搜索

文档翻译

学术文献翻译模型,支持多种主流文档格式。

立即体验