• 文献检索
  • 文档翻译
  • 深度研究
  • 学术资讯
  • Suppr Zotero 插件Zotero 插件
  • 邀请有礼
  • 套餐&价格
  • 历史记录
应用&插件
Suppr Zotero 插件Zotero 插件浏览器插件Mac 客户端Windows 客户端微信小程序
定价
高级版会员购买积分包购买API积分包
服务
文献检索文档翻译深度研究API 文档MCP 服务
关于我们
关于 Suppr公司介绍联系我们用户协议隐私条款
关注我们

Suppr 超能文献

核心技术专利:CN118964589B侵权必究
粤ICP备2023148730 号-1Suppr @ 2026

文献检索

告别复杂PubMed语法,用中文像聊天一样搜索,搜遍4000万医学文献。AI智能推荐,让科研检索更轻松。

立即免费搜索

文件翻译

保留排版,准确专业,支持PDF/Word/PPT等文件格式,支持 12+语言互译。

免费翻译文档

深度研究

AI帮你快速写综述,25分钟生成高质量综述,智能提取关键信息,辅助科研写作。

立即免费体验

Orai通道C末端肽是STIM-Orai偶联和钙信号产生的关键调节因子。

Orai channel C-terminal peptides are key modulators of STIM-Orai coupling and calcium signal generation.

作者信息

Baraniak James H, Zhou Yandong, Nwokonko Robert M, Jennette Michelle R, Kazzaz Sarah A, Stenson Jazmin M, Whitsell Abigale L, Wang Youjun, Trebak Mohamed, Gill Donald L

机构信息

Department of Cellular and Molecular Physiology, The Pennsylvania State University College of Medicine, Hershey, PA 17033, USA.

Department of Cellular and Molecular Physiology, The Pennsylvania State University College of Medicine, Hershey, PA 17033, USA.

出版信息

Cell Rep. 2021 Jun 29;35(13):109322. doi: 10.1016/j.celrep.2021.109322.

DOI:10.1016/j.celrep.2021.109322
PMID:34192542
原文链接:https://pmc.ncbi.nlm.nih.gov/articles/PMC8462482/
Abstract

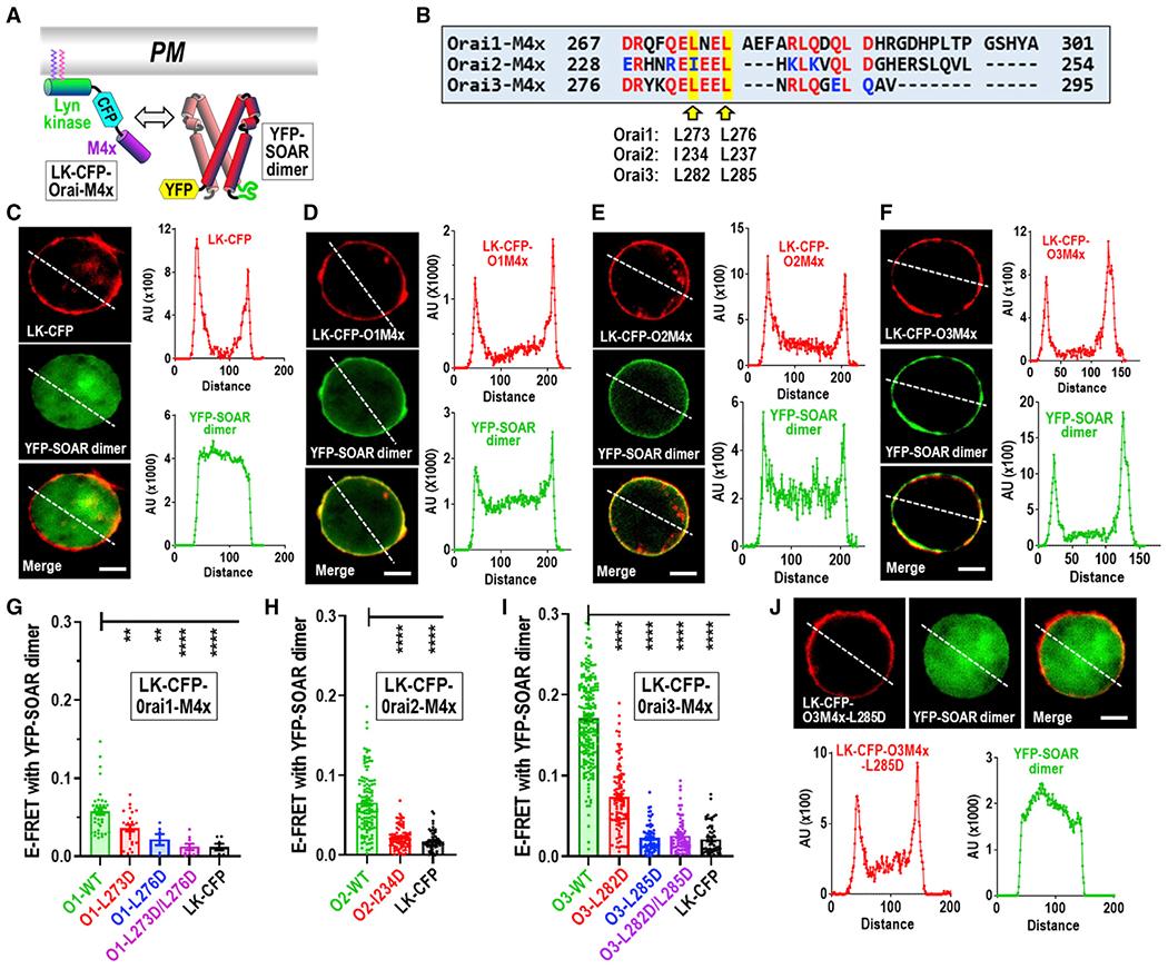
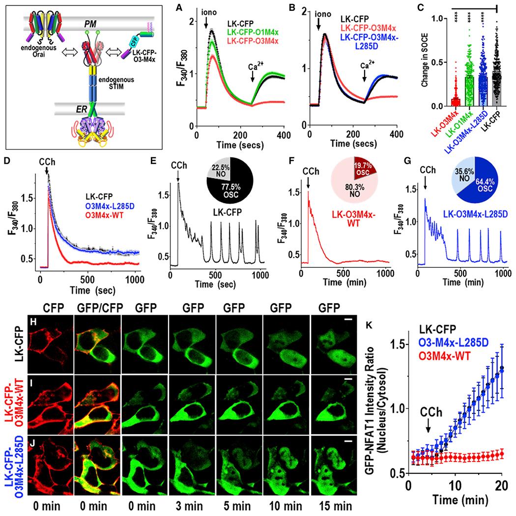
Junctional coupling between endoplasmic reticulum (ER) Ca-sensor STIM proteins and plasma membrane (PM) Orai channels mediates Ca signals in most cells. We reveal that PM-tethered, fluorescently tagged C-terminal M4x (fourth transmembrane helix contains a cytoplasmic C-terminal extension) peptides from Orai channels undergo a Leu-specific signature of direct interaction with the STIM1 Orai-activating region (SOAR), exactly mimicking STIM1 binding to gate Orai channels. The 20-amino-acid Orai3-M4x peptide associates avidly with STIM1 within ER-PM junctions, functions to competitively block native Ca signals, and mediates a key modification of STIM-Orai coupling induced by 2-aminoethoxydiphenyl borate. By blocking STIM-Orai coupling, the Orai3-M4x peptide reveals the critical role of Orai channels in driving Ca oscillatory signals and transcriptional control through NFAT. The M4x peptides interact independently with SOAR dimers consistent with unimolecular coupling between Orai subunits and STIM1 dimers. We reveal the critical role of M4x helices in defining the coupling interface between STIM and Orai proteins to mediate store-operated Ca signals.

摘要

内质网(ER)钙传感器STIM蛋白与质膜(PM)Orai通道之间的连接偶联介导了大多数细胞中的钙信号。我们发现,来自Orai通道的质膜锚定、荧光标记的C末端M4x(第四个跨膜螺旋包含一个细胞质C末端延伸)肽与STIM1 Orai激活区域(SOAR)发生亮氨酸特异性直接相互作用,精确模拟了STIM1与Orai通道门控的结合。20个氨基酸的Orai3-M4x肽在内质网-质膜连接处与STIM1紧密结合,起到竞争性阻断天然钙信号的作用,并介导由2-氨基乙氧基二苯硼酸盐诱导的STIM-Orai偶联的关键修饰。通过阻断STIM-Orai偶联,Orai3-M4x肽揭示了Orai通道在驱动钙振荡信号和通过NFAT进行转录控制中的关键作用。M4x肽与SOAR二聚体独立相互作用,这与Orai亚基和STIM1二聚体之间的单分子偶联一致。我们揭示了M4x螺旋在定义STIM和Orai蛋白之间的偶联界面以介导储存式钙信号中的关键作用。

https://cdn.ncbi.nlm.nih.gov/pmc/blobs/3cae/8462482/cf83d2afc976/nihms-1720097-f0007.jpg
https://cdn.ncbi.nlm.nih.gov/pmc/blobs/3cae/8462482/13b484a43100/nihms-1720097-f0001.jpg
https://cdn.ncbi.nlm.nih.gov/pmc/blobs/3cae/8462482/3be1c887bea1/nihms-1720097-f0002.jpg
https://cdn.ncbi.nlm.nih.gov/pmc/blobs/3cae/8462482/d66dd5e64fbb/nihms-1720097-f0003.jpg
https://cdn.ncbi.nlm.nih.gov/pmc/blobs/3cae/8462482/9560d7c9bf7c/nihms-1720097-f0004.jpg
https://cdn.ncbi.nlm.nih.gov/pmc/blobs/3cae/8462482/5acc649a13f9/nihms-1720097-f0005.jpg
https://cdn.ncbi.nlm.nih.gov/pmc/blobs/3cae/8462482/093d4a2e45e3/nihms-1720097-f0006.jpg
https://cdn.ncbi.nlm.nih.gov/pmc/blobs/3cae/8462482/cf83d2afc976/nihms-1720097-f0007.jpg
https://cdn.ncbi.nlm.nih.gov/pmc/blobs/3cae/8462482/13b484a43100/nihms-1720097-f0001.jpg
https://cdn.ncbi.nlm.nih.gov/pmc/blobs/3cae/8462482/3be1c887bea1/nihms-1720097-f0002.jpg
https://cdn.ncbi.nlm.nih.gov/pmc/blobs/3cae/8462482/d66dd5e64fbb/nihms-1720097-f0003.jpg
https://cdn.ncbi.nlm.nih.gov/pmc/blobs/3cae/8462482/9560d7c9bf7c/nihms-1720097-f0004.jpg
https://cdn.ncbi.nlm.nih.gov/pmc/blobs/3cae/8462482/5acc649a13f9/nihms-1720097-f0005.jpg
https://cdn.ncbi.nlm.nih.gov/pmc/blobs/3cae/8462482/093d4a2e45e3/nihms-1720097-f0006.jpg
https://cdn.ncbi.nlm.nih.gov/pmc/blobs/3cae/8462482/cf83d2afc976/nihms-1720097-f0007.jpg

相似文献

1
Orai channel C-terminal peptides are key modulators of STIM-Orai coupling and calcium signal generation.Orai通道C末端肽是STIM-Orai偶联和钙信号产生的关键调节因子。
Cell Rep. 2021 Jun 29;35(13):109322. doi: 10.1016/j.celrep.2021.109322.
2
The STIM-Orai Pathway: Conformational Coupling Between STIM and Orai in the Activation of Store-Operated Ca Entry.STIM-Orai信号通路:储存式钙内流激活过程中STIM与Orai之间的构象偶联
Adv Exp Med Biol. 2017;993:83-98. doi: 10.1007/978-3-319-57732-6_5.
3
The STIM-Orai coupling interface and gating of the Orai1 channel.STIM-Orai偶联界面与Orai1通道的门控
Cell Calcium. 2017 May;63:8-13. doi: 10.1016/j.ceca.2017.01.001. Epub 2017 Jan 8.
4
Distinct gating mechanism of SOC channel involving STIM-Orai coupling and an intramolecular interaction of Orai in .SOC 通道涉及 STIM-Orai 偶联和 Orai 分子内相互作用的独特门控机制。
Proc Natl Acad Sci U S A. 2018 May 15;115(20):E4623-E4632. doi: 10.1073/pnas.1714986115. Epub 2018 Apr 30.
5
Pore properties of Orai1 calcium channel dimers and their activation by the STIM1 ER calcium sensor.Orai1 钙通道二聚体的孔特性及其被 STIM1 ER 钙传感器激活。
J Biol Chem. 2018 Aug 17;293(33):12962-12974. doi: 10.1074/jbc.RA118.003424. Epub 2018 Jun 28.
6
Cross-linking of Orai1 channels by STIM proteins.STIM 蛋白对 Orai1 通道的交联。
Proc Natl Acad Sci U S A. 2018 Apr 10;115(15):E3398-E3407. doi: 10.1073/pnas.1720810115. Epub 2018 Mar 26.
7
Store-Independent Orai Channels Regulated by STIM由STIM调节的与储存无关的Orai通道
8
Molecular mechanisms of STIM/Orai communication.STIM与Orai通讯的分子机制。
Am J Physiol Cell Physiol. 2016 Apr 15;310(8):C643-62. doi: 10.1152/ajpcell.00007.2016. Epub 2016 Jan 28.
9
Potent functional uncoupling between STIM1 and Orai1 by dimeric 2-aminodiphenyl borinate analogs.二聚体2-氨基二苯基硼酸酯类似物对STIM1和Orai1之间的有效功能解偶联作用。
Cell Calcium. 2014 Dec;56(6):482-92. doi: 10.1016/j.ceca.2014.10.005. Epub 2014 Oct 23.
10
Omnitemporal choreographies of all five STIM/Orai and IPRs underlie the complexity of mammalian Ca signaling.所有五种 STIM/Orai 和 IPR 的全时空协调作用构成了哺乳动物 Ca 信号转导的复杂性基础。
Cell Rep. 2021 Mar 2;34(9):108760. doi: 10.1016/j.celrep.2021.108760.

引用本文的文献

1
ORAI Ca Channels in Cancers and Therapeutic Interventions.癌症中的ORAI钙通道与治疗干预
Biomolecules. 2024 Mar 29;14(4):417. doi: 10.3390/biom14040417.
2
An apical Phe-His pair defines the Orai1-coupling site and its occlusion within STIM1.一个顶端的 Phe-His 对定义了 Orai1 偶联位点及其在 STIM1 内的封闭。
Nat Commun. 2023 Oct 30;14(1):6921. doi: 10.1038/s41467-023-42254-x.
3
Neuronal Store-Operated Calcium Channels.神经元储存操纵钙通道。

本文引用的文献

1
The native ORAI channel trio underlies the diversity of Ca signaling events.天然 ORAI 通道三联体构成了 Ca 信号事件多样性的基础。
Nat Commun. 2020 May 15;11(1):2444. doi: 10.1038/s41467-020-16232-6.
2
STIM1 interacts with termini of Orai channels in a sequential manner.基质相互作用分子1(STIM1)以一种有序的方式与奥拉伊通道的末端相互作用。
J Cell Sci. 2020 Apr 29;133(8):jcs239491. doi: 10.1242/jcs.239491.
3
The remote allosteric control of Orai channel gating.Orai 通道门控的远程变构调控。
Mol Neurobiol. 2023 Aug;60(8):4517-4546. doi: 10.1007/s12035-023-03352-5. Epub 2023 Apr 28.
4
CRAC and SK Channels: Their Molecular Mechanisms Associated with Cancer Cell Development.钙释放激活钙(CRAC)通道和小电导钙激活钾(SK)通道:它们与癌细胞发育相关的分子机制
Cancers (Basel). 2022 Dec 23;15(1):101. doi: 10.3390/cancers15010101.
5
Similarities and Differences between the Orai1 Variants: Orai1α and Orai1β.Orai1 变体(Orai1α 和 Orai1β)之间的相似性和差异。
Int J Mol Sci. 2022 Nov 23;23(23):14568. doi: 10.3390/ijms232314568.
6
Mutations in proteins involved in E-C coupling and SOCE and congenital myopathies.涉及 E-C 偶联和 SOCE 的蛋白突变与先天性肌病。
J Gen Physiol. 2022 Sep 5;154(9). doi: 10.1085/jgp.202213115. Epub 2022 Aug 18.
7
Dysregulated Ca Homeostasis as a Central Theme in Neurodegeneration: Lessons from Alzheimer's Disease and Wolfram Syndrome.钙稳态失调作为神经退行性变的核心主题:来自阿尔茨海默病和 WOLFRAM 综合征的启示。
Cells. 2022 Jun 18;11(12):1963. doi: 10.3390/cells11121963.
8
Highlighting the Multifaceted Role of Orai1 N-Terminal- and Loop Regions for Proper CRAC Channel Functions.强调 Orai1 N 端和环区在恰当的 CRAC 通道功能中的多方面作用。
Cells. 2022 Jan 22;11(3):371. doi: 10.3390/cells11030371.
9
Inhibition of Orai Channel Function Regulates Mas-Related G Protein-Coupled Receptor-Mediated Responses in Mast Cells.抑制 Orai 通道功能调节肥大细胞中 Mas 相关 G 蛋白偶联受体介导的反应。
Front Immunol. 2022 Jan 20;12:803335. doi: 10.3389/fimmu.2021.803335. eCollection 2021.
10
Isoform-Specific Properties of Orai Homologues in Activation, Downstream Signaling, Physiology and Pathophysiology.钙释放激活钙通道蛋白同源物亚型的激活、下游信号转导、生理学和病理生理学特性。
Int J Mol Sci. 2021 Jul 27;22(15):8020. doi: 10.3390/ijms22158020.
PLoS Biol. 2019 Aug 30;17(8):e3000413. doi: 10.1371/journal.pbio.3000413. eCollection 2019 Aug.
4
CRAC channels and disease - From human CRAC channelopathies and animal models to novel drugs.CRAC 通道与疾病——从人类 CRAC 通道病和动物模型到新型药物。
Cell Calcium. 2019 Jun;80:112-116. doi: 10.1016/j.ceca.2019.03.004. Epub 2019 Mar 11.
5
Molecular understanding of calcium permeation through the open Orai channel.钙离子通过开放的 Orai 通道通透的分子机制。
PLoS Biol. 2019 Apr 22;17(4):e3000096. doi: 10.1371/journal.pbio.3000096. eCollection 2019 Apr.
6
Molecular basis of allosteric Orai1 channel activation by STIM1.STIM1 对 Orai1 通道变构激活的分子基础。
J Physiol. 2020 May;598(9):1707-1723. doi: 10.1113/JP276550. Epub 2019 May 1.
7
Calcium signalling in T cells.T 细胞中的钙信号转导。
Nat Rev Immunol. 2019 Mar;19(3):154-169. doi: 10.1038/s41577-018-0110-7.
8
Structures reveal opening of the store-operated calcium channel Orai.结构揭示了钙库操纵性钙通道 Orai 的开放。
Elife. 2018 Aug 30;7:e36758. doi: 10.7554/eLife.36758.
9
Physiological CRAC channel activation and pore properties require STIM1 binding to all six Orai1 subunits.生理性 CRAC 通道的激活和孔道特性需要 STIM1 与所有六个 Orai1 亚基结合。
J Gen Physiol. 2018 Oct 1;150(10):1373-1385. doi: 10.1085/jgp.201711985. Epub 2018 Aug 17.
10
Pore properties of Orai1 calcium channel dimers and their activation by the STIM1 ER calcium sensor.Orai1 钙通道二聚体的孔特性及其被 STIM1 ER 钙传感器激活。
J Biol Chem. 2018 Aug 17;293(33):12962-12974. doi: 10.1074/jbc.RA118.003424. Epub 2018 Jun 28.