Tidu Federico, De Zuani Marco, Jose Shyam Sushama, Bendíčková Kamila, Kubala Lukáš, Caruso Frank, Cavalieri Francesca, Forte Giancarlo, Frič Jan
International Clinical Research Center, St. Anne's University Hospital, Pekařská 53, 656 91 Brno, Czech Republic.
Department of Biology, Faculty of Medicine, Masaryk University, Kamenice 5, 625 00 Brno, Czech Republic.
iScience. 2021 Jun 4;24(6):102683. doi: 10.1016/j.isci.2021.102683. eCollection 2021 Jun 25.
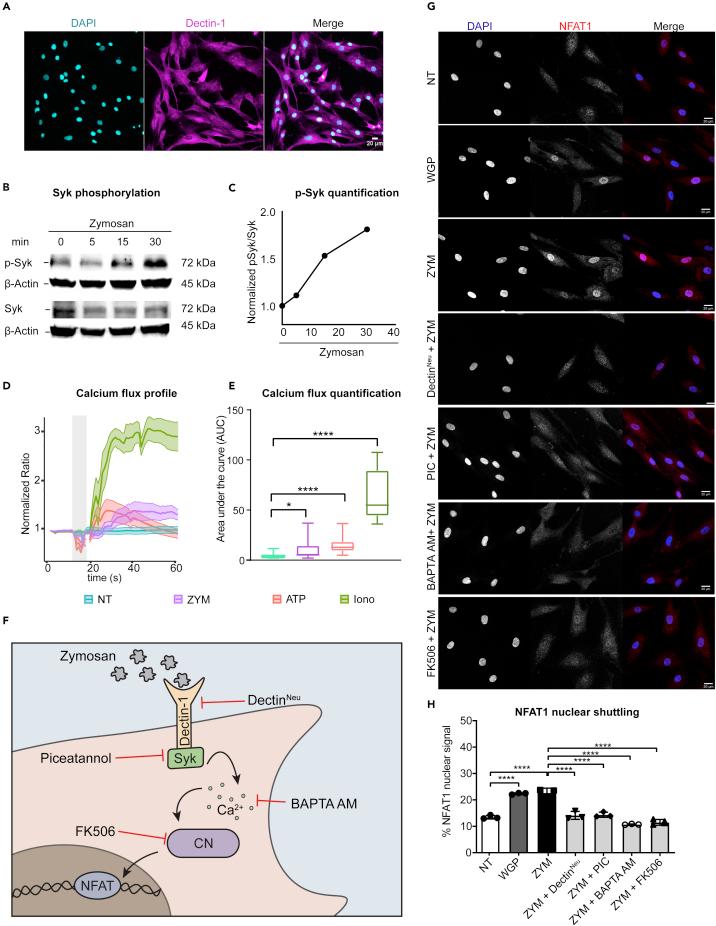
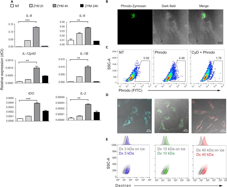
Mesenchymal stromal cells (MSCs) combined with calcineurin-nuclear factor of activated T cell (CN-NFAT) inhibitors are being tested as a treatment for graft-versus-host disease (GvHD). The immunosuppressive properties of MSCs seem beneficial; however, their response during fungal infection, which is an important cause of mortality in patients with GvHD , is unknown. We report that MSCs phagocytose the fungal component zymosan, resulting in phosphorylation of spleen tyrosine kinase (Syk), increase in cytosolic calcium levels, and ultimately, increase in NFAT1 nuclear translocation. RNA sequencing analysis of zymosan-treated MSCs showed that CN-NFAT inhibition affects extracellular matrix (ECM) genes but not cytokine expression that is under the control of the NF-κB pathway. When coculturing MSCs or decellularized MSC-ECM with human peripheral blood mononuclear cells (PBMCs), selective NFAT inhibition in MSCs decreased cytokine expression by PBMCs. These findings reveal a dual mechanism underlying the MSC response to zymosan: while NF-κB directly controls inflammatory cytokine expression, NFAT impacts immune-cell functions by regulating ECM remodeling.
间充质基质细胞(MSCs)与钙调神经磷酸酶-活化T细胞核因子(CN-NFAT)抑制剂联合使用正在作为移植物抗宿主病(GvHD)的一种治疗方法进行测试。MSCs的免疫抑制特性似乎有益;然而,它们在真菌感染(这是GvHD患者死亡的一个重要原因)期间的反应尚不清楚。我们报告称,MSCs吞噬真菌成分酵母聚糖,导致脾酪氨酸激酶(Syk)磷酸化、胞质钙水平升高,并最终导致NFAT1核转位增加。对酵母聚糖处理的MSCs进行RNA测序分析表明,CN-NFAT抑制影响细胞外基质(ECM)基因,但不影响受NF-κB途径控制的细胞因子表达。当将MSCs或脱细胞的MSC-ECM与人外周血单核细胞(PBMCs)共培养时,MSCs中选择性NFAT抑制会降低PBMCs的细胞因子表达。这些发现揭示了MSCs对酵母聚糖反应的双重机制:虽然NF-κB直接控制炎性细胞因子表达,但NFAT通过调节ECM重塑影响免疫细胞功能。