Department of Infection and Immunity, Luxembourg Institute of Health, 4354 Esch-sur-Alzette, Luxembourg.
Faculty of Science, Technology and Medicine, University of Luxembourg, 4365 Esch-sur-Alzette, Luxembourg.
Int J Mol Sci. 2021 Jun 25;22(13):6855. doi: 10.3390/ijms22136855.
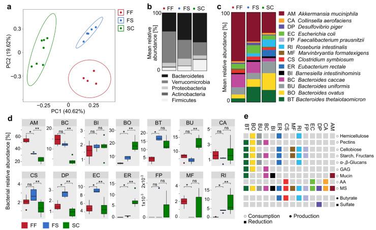
The consumption of prebiotic fibers to modulate the human gut microbiome is a promising strategy to positively impact health. Nevertheless, given the compositional complexity of the microbiome and its inter-individual variances, generalized recommendations on the source or amount of fiber supplements remain vague. This problem is further compounded by availability of tractable in vitro and in vivo models to validate certain fibers. We employed a gnotobiotic mouse model containing a 14-member synthetic human gut microbiome (SM) in vivo, characterized a priori for their ability to metabolize a collection of fibers in vitro. This SM contains 14 different strains belonging to five distinct phyla. Since soluble purified fibers have been a common subject of studies, we specifically investigated the effects of dietary concentrated raw fibers (CRFs)-containing fibers from pea, oat, psyllium, wheat and apple-on the compositional and functional alterations in the SM. We demonstrate that, compared to a fiber-free diet, CRF supplementation increased the abundance of fiber-degraders, namely , and and decreased the abundance of the mucin-degrader . These results were corroborated by a general increase of bacterial fiber-degrading α-glucosidase enzyme activity. Overall, our results highlight the ability of CRFs to enhance the microbial fiber-degrading capacity.
食用益生元纤维来调节人体肠道微生物组是一种有前途的策略,可以积极影响健康。然而,鉴于微生物组的组成复杂性及其个体间的差异,关于纤维补充剂的来源或数量的一般性建议仍然模糊不清。这个问题进一步因缺乏可用于验证某些纤维的可处理的体外和体内模型而变得复杂。我们在体内使用了含有 14 种合成人类肠道微生物组(SM)的无菌小鼠模型,这些微生物组在体外预先被证明具有代谢一系列纤维的能力。这个 SM 包含 14 种不同的菌株,属于五个不同的门。由于可溶性纯化纤维一直是研究的常见主题,我们特别研究了饮食中浓缩原纤维(CRF) - 包含豌豆、燕麦、车前草、小麦和苹果中的纤维 - 对 SM 组成和功能变化的影响。我们证明,与无纤维饮食相比,CRF 补充剂增加了纤维降解菌的丰度,即 、 和 ,并降低了粘蛋白降解菌 的丰度 。这些结果得到了细菌纤维降解α-葡萄糖苷酶活性普遍增加的证实。总的来说,我们的结果强调了 CRF 增强微生物纤维降解能力的能力。