Suppr超能文献

β-榄香烯抑制肥胖诱导的微生物群-肠-脑轴失衡。

β-Elemene Suppresses Obesity-Induced Imbalance in the Microbiota-Gut-Brain Axis.

作者信息

Zhou Yingyu, Qiu Wanyi, Wang Yimei, Wang Rong, Takano Tomohiro, Li Xuyang, Zhu Zhangliang, Nakajima-Adachi Haruyo, Tanokura Masaru, Hachimura Satoshi, Miyakawa Takuya

机构信息

Department of Applied Biological Chemistry, Graduate School of Agricultural and Life Sciences, The University of Tokyo, Bunkyo-ku, Tokyo 113-8657, Japan.

Research Center for Food Safety, Graduate School of Agricultural and Life Sciences, The University of Tokyo, Bunkyo-ku, Tokyo 113-8657, Japan.

出版信息

Biomedicines. 2021 Jun 22;9(7):704. doi: 10.3390/biomedicines9070704.

Abstract

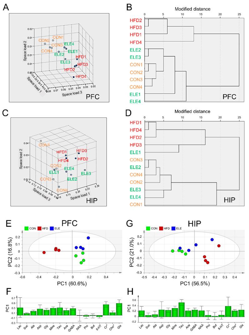
As a kind of metabolically triggered inflammation, obesity influences the interplay between the central nervous system and the enteral environment. The present study showed that β-elemene, which is contained in various plant substances, had effects on recovering the changes in metabolites occurring in high-fat diet (HFD)-induced obese C57BL/6 male mice brains, especially in the prefrontal cortex (PFC) and hippocampus (HIP). β-elemene also partially reversed HFD-induced changes in the composition and contents of mouse gut bacteria. Furthermore, we evaluated the interaction between cerebral metabolites and intestinal microbiota via Pearson correlations. The prediction results suggested that were possibly controlled by neuron integrity, cerebral inflammation, and neurotransmitters, and in mouse intestines might be related to cerebral aerobic respiration and the glucose cycle. Such results also implied that probably affected cerebral energy metabolism. These findings suggested that β-elemene has regulatory effects on the imbalanced microbiota-gut-brain axis caused by obesity and, therefore, would contribute to the future study in on the interplay between cerebral metabolites from different brain regions and the intestinal microbiota of mice.

摘要

作为一种代谢引发的炎症,肥胖会影响中枢神经系统与肠道环境之间的相互作用。本研究表明,多种植物物质中含有的β-榄香烯对恢复高脂饮食(HFD)诱导的肥胖C57BL/6雄性小鼠大脑中发生的代谢物变化有作用,尤其是在前额叶皮质(PFC)和海马体(HIP)中。β-榄香烯还部分逆转了HFD诱导的小鼠肠道细菌组成和含量的变化。此外,我们通过Pearson相关性评估了脑代谢物与肠道微生物群之间的相互作用。预测结果表明,可能受神经元完整性、脑炎症和神经递质控制,而小鼠肠道中的可能与脑有氧呼吸和葡萄糖循环有关。这些结果还暗示可能影响脑能量代谢。这些发现表明,β-榄香烯对肥胖引起的微生物群-肠道-脑轴失衡具有调节作用,因此将有助于未来对不同脑区的脑代谢物与小鼠肠道微生物群之间相互作用的研究。

https://cdn.ncbi.nlm.nih.gov/pmc/blobs/b9b1/8301405/21a8365a61f4/biomedicines-09-00704-g001.jpg

文献AI研究员

20分钟写一篇综述,助力文献阅读效率提升50倍。

立即体验

用中文搜PubMed

大模型驱动的PubMed中文搜索引擎

马上搜索

文档翻译

学术文献翻译模型,支持多种主流文档格式。

立即体验