Suppr超能文献

鸡肠道微生物群落、功能及耐药组的比较宏基因组分析,以评估非侵入性和盲肠采样资源

Comparative Metagenomic Analysis of Chicken Gut Microbial Community, Function, and Resistome to Evaluate Noninvasive and Cecal Sampling Resources.

作者信息

Kang Kelang, Hu Yan, Wu Shu, Shi Shourong

机构信息

Poultry Institute, Chinese Academy of Agricultural Science, Yangzhou 225000, China.

Center of Effective Evaluation of Feed and Feed Additive (Poultry Institute) Ministry of Agriculture, Yangzhou 225000, China.

出版信息

Animals (Basel). 2021 Jun 9;11(6):1718. doi: 10.3390/ani11061718.

Abstract

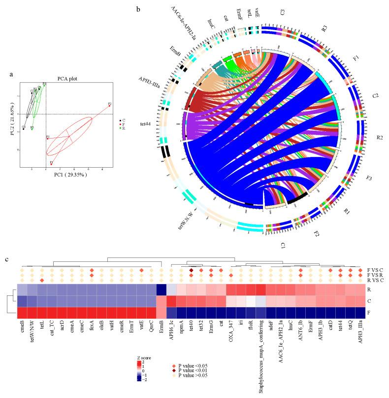
When conducting metagenomic analysis on gut microbiomes, there is no general consensus concerning the mode of sampling: non-contact (feces), noninvasive (rectal swabs), or cecal. This study aimed to determine the feasibility and comparative merits and disadvantages of using fecal samples or rectal swabs as a proxy for the cecal microbiome. Using broiler as a model, gut microbiomes were obtained from cecal, cloacal, and fecal samples and were characterized according to an analysis of the microbial community, function, and resistome. Cecal samples had higher microbial diversity than feces, while the cecum and cloaca exhibited higher levels of microbial community structure similarity compared with fecal samples. Cecal microbiota possessed higher levels of DNA replicative viability than feces, while fecal microbiota were correlated with increased metabolic activity. When feces were excreted, the abundance of antibiotic resistance genes like and decreased, but some antibiotic genes became more prevalent, such as , , and . Interestingly, was a dominant bacterial genus in feces that led to differences in microbial community structure, metabolism, and resistome. In conclusion, fecal microbiota have limited potential as a proxy in chicken gut microbial community studies. Thus, feces should be used with caution for characterizing gut microbiomes by metagenomic analysis.

摘要

在对肠道微生物群进行宏基因组分析时,对于采样方式尚无普遍共识:非接触式(粪便)、非侵入式(直肠拭子)或盲肠采样。本研究旨在确定使用粪便样本或直肠拭子作为盲肠微生物群替代物的可行性以及比较优缺点。以肉鸡为模型,从盲肠、泄殖腔和粪便样本中获取肠道微生物群,并根据微生物群落、功能和抗性组分析进行表征。盲肠样本的微生物多样性高于粪便,而与粪便样本相比,盲肠和泄殖腔的微生物群落结构相似度更高。盲肠微生物群的DNA复制活力水平高于粪便,而粪便微生物群与代谢活性增加相关。粪便排出时,如 和 等抗生素抗性基因的丰度降低,但一些抗生素基因变得更为普遍,如 、 和 。有趣的是, 是粪便中的优势细菌属,导致微生物群落结构、代谢和抗性组存在差异。总之,在鸡肠道微生物群落研究中,粪便微生物群作为替代物的潜力有限。因此,在通过宏基因组分析表征肠道微生物群时,应谨慎使用粪便。

https://cdn.ncbi.nlm.nih.gov/pmc/blobs/b7cc/8228302/039adaed41fb/animals-11-01718-g001.jpg

文献AI研究员

20分钟写一篇综述,助力文献阅读效率提升50倍。

立即体验

用中文搜PubMed

大模型驱动的PubMed中文搜索引擎

马上搜索

文档翻译

学术文献翻译模型,支持多种主流文档格式。

立即体验