Suppr超能文献

诺如病毒 VPg 通过保守的 N 端 K/R 碱性斑结合 RNA。

Norovirus VPg Binds RNA through a Conserved N-Terminal K/R Basic Patch.

机构信息

Department of Microbiology & Immunology, School of Biomedical Sciences, University of Otago, P.O. Box 56, Dunedin 9054, New Zealand.

出版信息

Viruses. 2021 Jun 30;13(7):1282. doi: 10.3390/v13071282.

Abstract

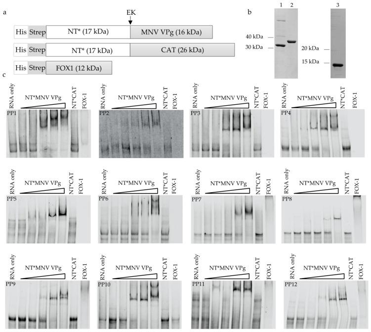
The viral protein genome-linked (VPg) of noroviruses is a multi-functional protein that participates in essential roles during the viral replication cycle. Predictive analyses indicate that murine norovirus (MNV) VPg contains a disordered N-terminal region with RNA binding potential. VPg proteins were expressed with an N-terminal spidroin fusion protein in insect cells and the interaction with RNA investigated by electrophoretic mobility shift assays (EMSA) against a series of RNA probes (pentaprobes) representing all possible five nucleotide combinations. MNV VPg and human norovirus (HuNV) VPg proteins were directly bound to RNA in a non-specific manner. To identify amino acids involved in binding to RNA, all basic (K/R) residues in the first 12 amino acids of MNV VPg were mutated to alanine. Removal of the K/R amino acids eliminated RNA binding and is consistent with a K/R basic patch RNA binding motif within the disordered N-terminal region of norovirus VPgs. Finally, we show that mutation of the K/R basic patch required for RNA binding eliminates the ability of MNV VPg to induce a G0/G1 cell cycle arrest.

摘要

诺如病毒的病毒蛋白基因组连接(VPg)是一种多功能蛋白,在病毒复制周期中参与重要作用。预测分析表明,鼠诺如病毒(MNV)VPg 含有一个具有 RNA 结合潜力的无规卷曲 N 端区域。VPg 蛋白在昆虫细胞中与 N 端蜘蛛丝融合蛋白表达,并通过电泳迁移率变动分析(EMSA)针对一系列 RNA 探针(五聚体探针)进行 RNA 结合研究,这些探针代表了所有可能的五个核苷酸组合。MNV VPg 和人诺如病毒(HuNV)VPg 蛋白以非特异性方式直接与 RNA 结合。为了鉴定与 RNA 结合的氨基酸,MNV VPg 前 12 个氨基酸中的所有碱性(K/R)残基都突变为丙氨酸。去除 K/R 氨基酸会消除 RNA 结合,这与诺如病毒 VPgs 无规卷曲 N 端区域内的 K/R 碱性斑 RNA 结合基序一致。最后,我们表明,突变 RNA 结合所必需的 K/R 碱性斑会消除 MNV VPg 诱导 G0/G1 细胞周期停滞的能力。

https://cdn.ncbi.nlm.nih.gov/pmc/blobs/3bce/8310136/df123473ce49/viruses-13-01282-g001.jpg

文献AI研究员

20分钟写一篇综述,助力文献阅读效率提升50倍。

立即体验

用中文搜PubMed

大模型驱动的PubMed中文搜索引擎

马上搜索

文档翻译

学术文献翻译模型,支持多种主流文档格式。

立即体验