Suppr超能文献

高分辨率血清蛋白质组轨迹在 COVID-19 中揭示了患者特异性的血清转化。

High-resolution serum proteome trajectories in COVID-19 reveal patient-specific seroconversion.

机构信息

OmicEra Diagnostics GmbH, Planegg, Germany.

Institute of Laboratory Medicine, University Hospital, LMU Munich, Munich, Germany.

出版信息

EMBO Mol Med. 2021 Aug 9;13(8):e14167. doi: 10.15252/emmm.202114167. Epub 2021 Jul 7.

Abstract

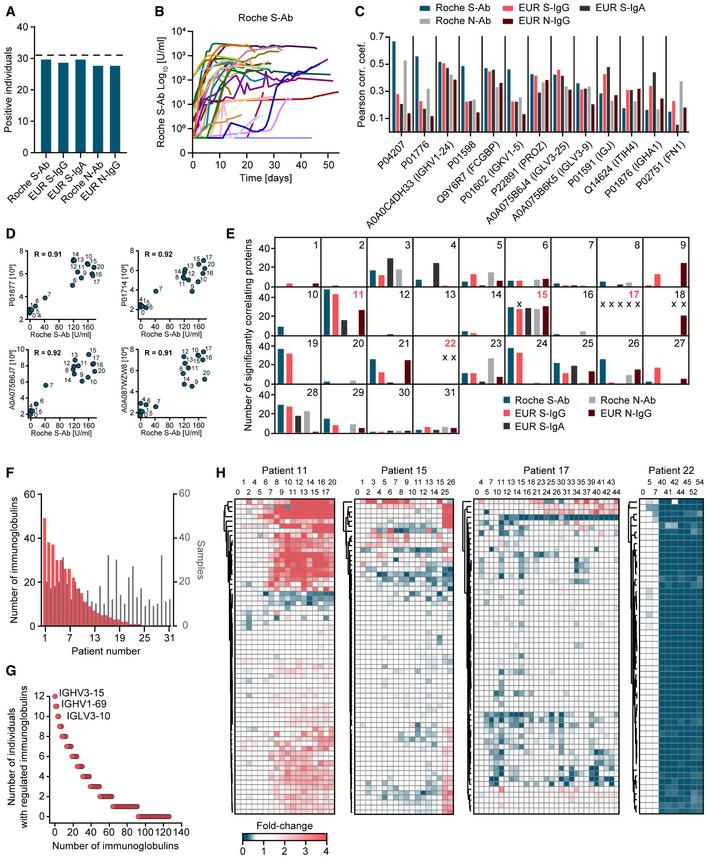
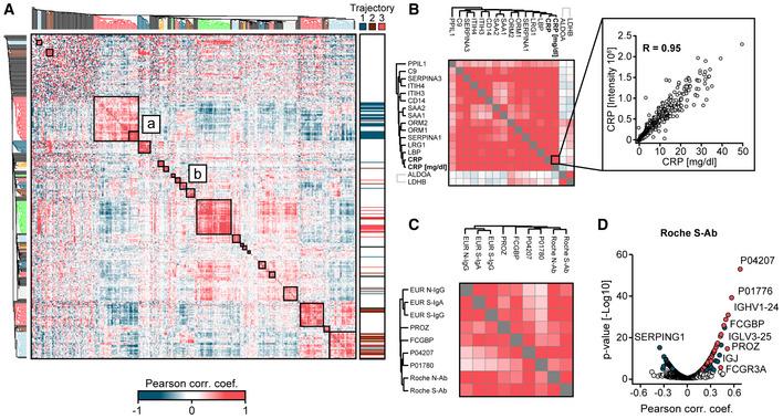
A deeper understanding of COVID-19 on human molecular pathophysiology is urgently needed as a foundation for the discovery of new biomarkers and therapeutic targets. Here we applied mass spectrometry (MS)-based proteomics to measure serum proteomes of COVID-19 patients and symptomatic, but PCR-negative controls, in a time-resolved manner. In 262 controls and 458 longitudinal samples of 31 patients, hospitalized for COVID-19, a remarkable 26% of proteins changed significantly. Bioinformatics analyses revealed co-regulated groups and shared biological functions. Proteins of the innate immune system such as CRP, SAA1, CD14, LBP, and LGALS3BP decreased early in the time course. Regulators of coagulation (APOH, FN1, HRG, KNG1, PLG) and lipid homeostasis (APOA1, APOC1, APOC2, APOC3, PON1) increased over the course of the disease. A global correlation map provides a system-wide functional association between proteins, biological processes, and clinical chemistry parameters. Importantly, five SARS-CoV-2 immunoassays against antibodies revealed excellent correlations with an extensive range of immunoglobulin regions, which were quantified by MS-based proteomics. The high-resolution profile of all immunoglobulin regions showed individual-specific differences and commonalities of potential pathophysiological relevance.

摘要

为了发现新的生物标志物和治疗靶点,迫切需要深入了解 COVID-19 对人类分子病理生理学的影响。在这里,我们采用基于质谱(MS)的蛋白质组学方法,以时间分辨的方式测量 COVID-19 患者和有症状但 PCR 阴性对照者的血清蛋白质组。在 262 名对照者和 31 名住院 COVID-19 患者的 458 个纵向样本中,有 26%的蛋白质发生了显著变化。生物信息学分析揭示了共同调节的群组和共享的生物学功能。先天免疫系统的蛋白质,如 CRP、SAA1、CD14、LBP 和 LGALS3BP,在时间进程中早期下降。凝血调节剂(APOH、FN1、HRG、KNG1、PLG)和脂质稳态调节剂(APOA1、APOC1、APOC2、APOC3、PON1)在疾病过程中增加。全局相关图提供了蛋白质、生物过程和临床化学参数之间的系统功能关联。重要的是,五种针对 SARS-CoV-2 抗体的免疫测定法与广泛的免疫球蛋白区域表现出极好的相关性,这些相关性通过基于 MS 的蛋白质组学进行了定量。所有免疫球蛋白区域的高分辨率图谱显示了个体特异性差异和潜在病理生理学相关性的共性。

https://cdn.ncbi.nlm.nih.gov/pmc/blobs/f66c/8687123/ba4b02936986/EMMM-13-e14167-g004.jpg

文献AI研究员

20分钟写一篇综述,助力文献阅读效率提升50倍。

立即体验

用中文搜PubMed

大模型驱动的PubMed中文搜索引擎

马上搜索

文档翻译

学术文献翻译模型,支持多种主流文档格式。

立即体验