Suppr超能文献

用双光子成像和电生理学记录的神经元群体的功能差异的调和。

Reconciling functional differences in populations of neurons recorded with two-photon imaging and electrophysiology.

机构信息

MindScope Program, Allen Institute, Seattle, United States.

Allen Institute for Brain Science, Allen Institute, Seattle, United States.

出版信息

Elife. 2021 Jul 16;10:e69068. doi: 10.7554/eLife.69068.

Abstract

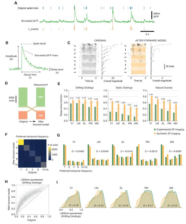
Extracellular electrophysiology and two-photon calcium imaging are widely used methods for measuring physiological activity with single-cell resolution across large populations of cortical neurons. While each of these two modalities has distinct advantages and disadvantages, neither provides complete, unbiased information about the underlying neural population. Here, we compare evoked responses in visual cortex recorded in awake mice under highly standardized conditions using either imaging of genetically expressed GCaMP6f or electrophysiology with silicon probes. Across all stimulus conditions tested, we observe a larger fraction of responsive neurons in electrophysiology and higher stimulus selectivity in calcium imaging, which was partially reconciled by applying a spikes-to-calcium forward model to the electrophysiology data. However, the forward model could only reconcile differences in responsiveness when restricted to neurons with low contamination and an event rate above a minimum threshold. This work established how the biases of these two modalities impact functional metrics that are fundamental for characterizing sensory-evoked responses.

摘要

细胞外电生理学和双光子钙成像技术是广泛用于测量皮质神经元群体中单细胞分辨率生理活性的方法。虽然这两种模态各有优缺点,但都不能提供关于潜在神经群体的完整、无偏信息。在这里,我们比较了在高度标准化条件下使用基因表达的 GCaMP6f 成像或硅探针进行电生理学记录的清醒小鼠视觉皮层中的诱发反应。在所有测试的刺激条件下,我们在电生理学中观察到更多的反应神经元,而在钙成像中观察到更高的刺激选择性,通过将尖峰到钙的正向模型应用于电生理数据,部分解决了这一问题。然而,正向模型只能在限制于低污染和事件率高于最小阈值的神经元时,才能协调响应性差异。这项工作确定了这两种模态的偏差如何影响对于表征感觉诱发反应至关重要的功能指标。

https://cdn.ncbi.nlm.nih.gov/pmc/blobs/2229/8285106/746ae3971efc/elife-69068-fig1.jpg

文献AI研究员

20分钟写一篇综述,助力文献阅读效率提升50倍。

立即体验

用中文搜PubMed

大模型驱动的PubMed中文搜索引擎

马上搜索

文档翻译

学术文献翻译模型,支持多种主流文档格式。

立即体验