Suppr超能文献

人类肠道微生物组中的推定动员性多粘菌素耐药基因。

Putative mobilized colistin resistance genes in the human gut microbiome.

机构信息

Department of Computer Science, Munster Technological University, MTU/ADAPT, Cork, Ireland.

Department of Molecular Toxicology, Research Group Intestinal Microbiology, German Institute of Human Nutrition Potsdam-Rehbruecke - DIfE, Arthur-Scheunert-Allee 114-116, 14558, Nuthetal, Germany.

出版信息

BMC Microbiol. 2021 Jul 22;21(1):220. doi: 10.1186/s12866-021-02281-4.

Abstract

BACKGROUND

The high incidence of bacterial genes that confer resistance to last-resort antibiotics, such as colistin, caused by mobilized colistin resistance (mcr) genes, poses an unprecedented threat to human health. Understanding the spread, evolution, and distribution of such genes among human populations will help in the development of strategies to diminish their occurrence. To tackle this problem, we investigated the distribution and prevalence of potential mcr genes in the human gut microbiome using a set of bioinformatics tools to screen the Unified Human Gastrointestinal Genome (UHGG) collection for the presence, synteny and phylogeny of putative mcr genes, and co-located antibiotic resistance genes.

RESULTS

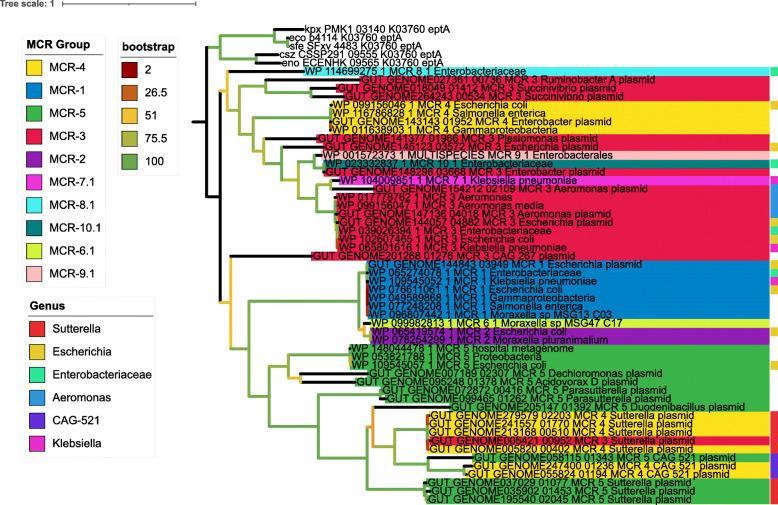
A total of 2079 antibiotic resistance genes (ARGs) were classified as mcr genes in 2046 metagenome assembled genomes (MAGs), distributed across 1596 individuals from 41 countries, of which 215 were identified in plasmidial contigs. The genera that presented the largest number of mcr-like genes were Suterella and Parasuterella. Other potential pathogens carrying mcr genes belonged to the genus Vibrio, Escherichia and Campylobacter. Finally, we identified a total of 22,746 ARGs belonging to 21 different classes in the same 2046 MAGs, suggesting multi-resistance potential in the corresponding bacterial strains, increasing the concern of ARGs impact in the clinical settings.

CONCLUSION

This study uncovers the diversity of mcr-like genes in the human gut microbiome. We demonstrated the cosmopolitan distribution of these genes in individuals worldwide and the co-presence of other antibiotic resistance genes, including Extended-spectrum Beta-Lactamases (ESBL). Also, we described mcr-like genes fused to a PAP2-like domain in S. wadsworthensis. These novel sequences increase our knowledge about the diversity and evolution of mcr-like genes. Future research should focus on activity, genetic mobility and a potential colistin resistance in the corresponding strains to experimentally validate those findings.

摘要

背景

由于可移动的多粘菌素耐药基因(mcr)导致对最后一线抗生素,如粘菌素的耐药基因的高发生率,对人类健康构成了前所未有的威胁。了解此类基因在人群中的传播、进化和分布情况,将有助于制定减少其发生的策略。为了解决这个问题,我们使用一组生物信息学工具,对统一人类胃肠道基因组(UHGG)集合进行筛选,以检测可能的 mcr 基因的存在、同线性和系统发育,以及共同定位的抗生素耐药基因,从而研究人类肠道微生物组中潜在 mcr 基因的分布和流行情况。

结果

在 2046 个宏基因组组装基因组(MAG)中,共发现了 2079 种抗生素耐药基因(ARGs)被归类为 mcr 基因,分布在来自 41 个国家的 1596 个人中,其中 215 个被鉴定为质粒连续基因。携带 mcr 样基因的最大数量的属是 Suterella 和 Parasuterella。其他携带 mcr 基因的潜在病原体属于弧菌属、大肠杆菌属和弯曲菌属。最后,我们在同一 2046 个 MAG 中总共鉴定出了 22746 个属于 21 个不同类别的 ARGs,这表明相应细菌菌株具有多药耐药潜力,增加了对临床环境中 ARG 影响的关注。

结论

本研究揭示了人类肠道微生物组中 mcr 样基因的多样性。我们证明了这些基因在全球个体中的广泛分布,以及其他抗生素耐药基因(包括扩展谱β-内酰胺酶(ESBL))的共存。此外,我们还描述了 S. wadsworthensis 中融合了 PAP2 样结构域的 mcr 样基因。这些新序列增加了我们对 mcr 样基因多样性和进化的了解。未来的研究应集中于活性、遗传可移动性和相应菌株的潜在粘菌素耐药性,以实验验证这些发现。

https://cdn.ncbi.nlm.nih.gov/pmc/blobs/49b5/8296556/29cf488d0052/12866_2021_2281_Fig1_HTML.jpg

文献检索

告别复杂PubMed语法,用中文像聊天一样搜索,搜遍4000万医学文献。AI智能推荐,让科研检索更轻松。

立即免费搜索

文件翻译

保留排版,准确专业,支持PDF/Word/PPT等文件格式,支持 12+语言互译。

免费翻译文档

深度研究

AI帮你快速写综述,25分钟生成高质量综述,智能提取关键信息,辅助科研写作。

立即免费体验