Suppr超能文献

胰高血糖素样肽-1受体激动剂通过增强线粒体自噬通量、减少α-突触核蛋白和氧化应激来改善1-甲基-4-苯基-1,2,3,6-四氢吡啶(MPTP)神经毒性。

Glucagon-Like Peptide-1 Receptor Agonist Ameliorates 1-Methyl-4-Phenyl-1,2,3,6-Tetrahydropyridine (MPTP) Neurotoxicity Through Enhancing Mitophagy Flux and Reducing α-Synuclein and Oxidative Stress.

作者信息

Lin Tsu-Kung, Lin Kai-Jung, Lin Hung-Yu, Lin Kai-Lieh, Lan Min-Yu, Wang Pei-Wen, Wang Tzu-Jou, Wang Feng-Sheng, Tsai Po-Chin, Liou Chia-Wei, Chuang Jiin-Haur

机构信息

Center for Mitochondrial Research and Medicine, Kaohsiung Chang Gung Memorial Hospital and Chang Gung University College of Medicine, Kaohsiung, Taiwan.

Department of Neurology, Kaohsiung Chang Gung Memorial Hospital and Chang Gung University College of Medicine, Kaohsiung, Taiwan.

出版信息

Front Mol Neurosci. 2021 Jul 7;14:697440. doi: 10.3389/fnmol.2021.697440. eCollection 2021.

Abstract

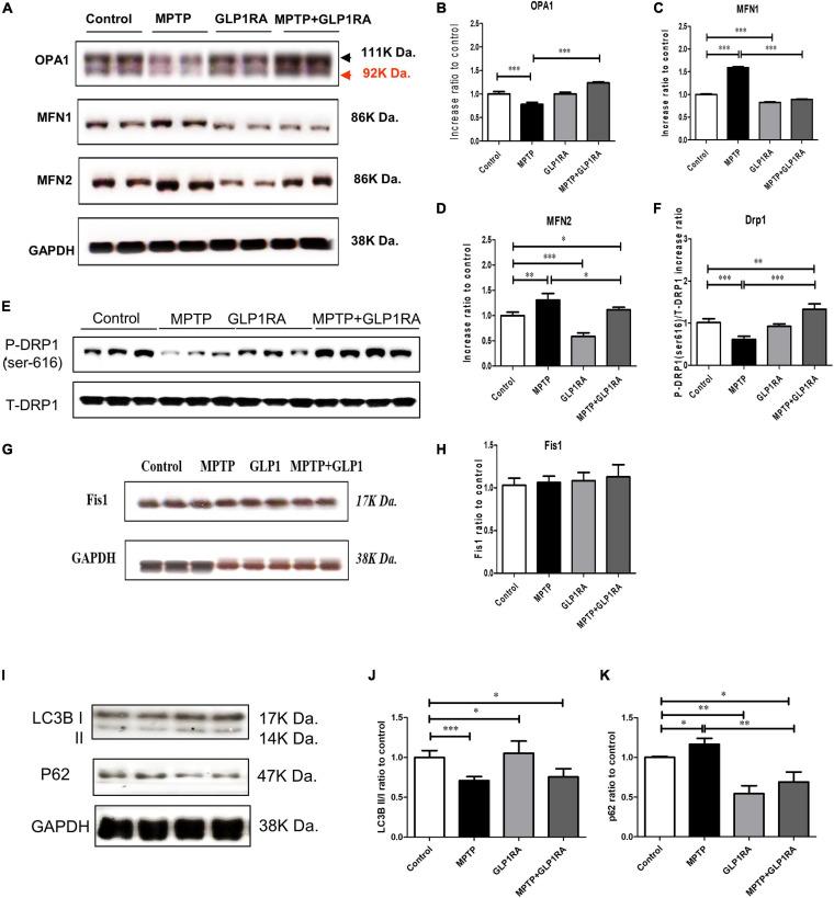
Parkinson disease (PD) is the second most common neurodegenerative disease without known disease modification therapy to slow down disease progression. This disease has pathological features of Lewy bodies with α-synuclein aggregation being the major component and selective dopaminergic neuronal loss over the substantia nigra. Although the exact etiology is still unknown, mitochondrial dysfunction has been shown to be central in PD pathophysiology. Type 2 diabetes mellitus has recently been connected to PD, and anti-diabetic drugs, such as glucagon-like peptide-1 receptor agonists (GLP-1RAs), have been shown to possess neuroprotective effects in PD animal models. The GLP-1RA liraglutide is currently under a phase 2 clinical trial to measure its effect on motor and non-motor symptoms in PD patients. In this study, we used an acute 1-methyl-4-phenyl-1,2,3,6-tetrahydropyridine (MPTP) mouse model of PD to test the possible mechanism of the GLP-1RA liraglutide in the pathogenesis of PD. We show that the neurobehavioral and motor dysfunction caused by the mitochondrial complex I inhibitor, MPTP, can be partially reversed by liraglutide. The GLP-1RA can protect mice from apoptosis of substantia nigra neurons induced by MPTP. MPTP treatment led to imbalanced mitochondrial fusion and fission dynamics, altered mitochondrial morphology, impeded autophagy flux, increased α-synuclein accumulation, and elevated oxidative stress. Specifically, the normalizing of mitochondrial fusion-fission dynamic-related proteins and enhancement of autophagy flux after administration of liraglutide is associated with improving neuronal survival. This suggests that GLP-1RAs may provide potential beneficial effects for PD caused by mitochondrial dysfunction through improvement of mitochondrial morphology balance and enhancing damaged organelle degradation.

摘要

帕金森病(PD)是第二常见的神经退行性疾病,目前尚无已知的疾病修饰疗法来减缓疾病进展。该疾病具有路易小体的病理特征,α-突触核蛋白聚集是主要成分,黑质中存在选择性多巴胺能神经元丢失。尽管确切病因仍不清楚,但线粒体功能障碍已被证明在PD病理生理学中起核心作用。2型糖尿病最近与PD相关联,并且抗糖尿病药物,如胰高血糖素样肽-1受体激动剂(GLP-1RAs),已被证明在PD动物模型中具有神经保护作用。GLP-1RA利拉鲁肽目前正在进行2期临床试验,以评估其对PD患者运动和非运动症状的影响。在本研究中,我们使用急性1-甲基-4-苯基-1,2,3,6-四氢吡啶(MPTP)诱导的PD小鼠模型来测试GLP-1RA利拉鲁肽在PD发病机制中的可能机制。我们发现,线粒体复合体I抑制剂MPTP引起的神经行为和运动功能障碍可被利拉鲁肽部分逆转。GLP-1RA可保护小鼠免受MPTP诱导的黑质神经元凋亡。MPTP处理导致线粒体融合和裂变动力学失衡、线粒体形态改变、自噬通量受阻、α-突触核蛋白积累增加以及氧化应激升高。具体而言,给予利拉鲁肽后线粒体融合-裂变动态相关蛋白的正常化和自噬通量的增强与改善神经元存活有关。这表明GLP-1RAs可能通过改善线粒体形态平衡和增强受损细胞器降解,为线粒体功能障碍引起的PD提供潜在的有益作用。

https://cdn.ncbi.nlm.nih.gov/pmc/blobs/af20/8292641/39acdb7d26d7/fnmol-14-697440-g001.jpg

文献AI研究员

20分钟写一篇综述,助力文献阅读效率提升50倍。

立即体验

用中文搜PubMed

大模型驱动的PubMed中文搜索引擎

马上搜索

文档翻译

学术文献翻译模型,支持多种主流文档格式。

立即体验