• 文献检索
  • 文档翻译
  • 深度研究
  • 学术资讯
  • Suppr Zotero 插件Zotero 插件
  • 邀请有礼
  • 套餐&价格
  • 历史记录
应用&插件
Suppr Zotero 插件Zotero 插件浏览器插件Mac 客户端Windows 客户端微信小程序
定价
高级版会员购买积分包购买API积分包
服务
文献检索文档翻译深度研究API 文档MCP 服务
关于我们
关于 Suppr公司介绍联系我们用户协议隐私条款
关注我们

Suppr 超能文献

核心技术专利:CN118964589B侵权必究
粤ICP备2023148730 号-1Suppr @ 2026

文献检索

告别复杂PubMed语法,用中文像聊天一样搜索,搜遍4000万医学文献。AI智能推荐,让科研检索更轻松。

立即免费搜索

文件翻译

保留排版,准确专业,支持PDF/Word/PPT等文件格式,支持 12+语言互译。

免费翻译文档

深度研究

AI帮你快速写综述,25分钟生成高质量综述,智能提取关键信息,辅助科研写作。

立即免费体验

低级别胶质瘤合并癫痫患者免疫相关基因特征的多组学数据整合分析

Multi-Omics Data Integration Analysis of an Immune-Related Gene Signature in LGG Patients With Epilepsy.

作者信息

Cheng Quan, Duan Weiwei, He Shiqing, Li Chen, Cao Hui, Liu Kun, Ye Weijie, Yuan Bo, Xia Zhiwei

机构信息

Department of Neurosurgery, Xiangya Hospital, Central South University, Changsha, China.

National Clinical Research Center for Geriatric Disorders, Xiangya Hospital, Central South University, Changsha, China.

出版信息

Front Cell Dev Biol. 2021 Jul 16;9:686909. doi: 10.3389/fcell.2021.686909. eCollection 2021.

DOI:10.3389/fcell.2021.686909
PMID:34336837
原文链接:https://pmc.ncbi.nlm.nih.gov/articles/PMC8322853/
Abstract

BACKGROUND

The tumor immune microenvironment significantly affects tumor occurrence, progression, and prognosis, but its impact on the prognosis of low-grade glioma (LGG) patients with epilepsy has not been reported. Hence, the purpose of this study is to explore its effect on LGG patients with epilepsy.

METHODS

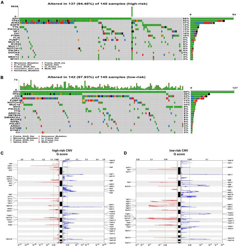
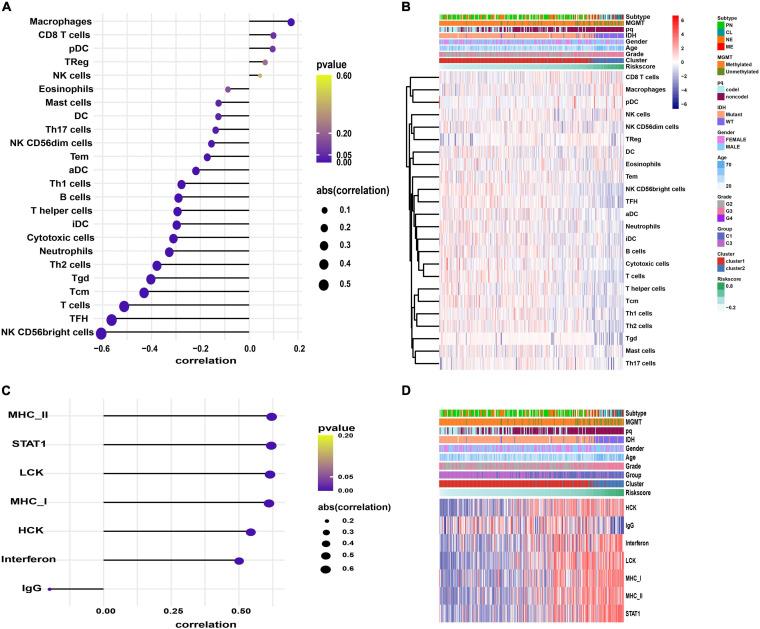
The data of LGG patients derived from the TCGA database. The level of immune cell infiltration and the proportion of 22 immune cells were evaluated by ESTIMATE and CIBERSORT algorithms, respectively. The Cox and LASSO regression analysis was adopted to determine the DEGs, and further established the clustering and risk score models. The association between genomic alterations and risk score was investigated using CNV and somatic mutation data. GSVA was adopted to identify the immunological pathways, immune infiltration and inflammatory profiles related to the signature genes. The Tumor Immune Dysfunction and Exclusion (TIDE) algorithm and GDSC database were used to predict the patient's response to immunotherapy and chemotherapy, respectively.

RESULTS

The prognosis of LGG patients with epilepsy was associated with the immune score. Three prognostic DEGs (ABCC3, PDPN, and INA) were screened out. The expression of signature genes was regulated by DNA methylation. The clustering and risk score models could stratify glioma patients into distinct prognosis groups. The risk score was an independent predictor in prognosis, with a high risk-score indicating a poor prognosis, more malignant clinicopathological and genomic aberration features. The nomogram had the better predictive ability. Patients at high risk had a higher level of macrophage infiltration and increased inflammatory activities associated with T cells and macrophages. While the higher percentage of NK CD56bright cell and more active inflammatory activity associated with B cell were present in the low-risk patients. The signature genes participated in the regulation of immune-related pathways, such as IL6-JAK-STAT3 signaling, IFN-α response, IFN-γ response, and TNFA-signaling-via-NFKB pathways. The high-risk patients were more likely to benefit from anti-PD1 and temozolomide (TMZ) treatment.

CONCLUSION

An immune-related gene signature was established based on ABCC3, PDPN, and INA, which can be used to predict the prognosis, immune infiltration status, immunotherapy and chemotherapy response of LGG patients with epilepsy.

摘要

背景

肿瘤免疫微环境显著影响肿瘤的发生、发展和预后,但尚未见其对伴有癫痫的低级别胶质瘤(LGG)患者预后影响的报道。因此,本研究旨在探讨其对伴有癫痫的LGG患者的影响。

方法

LGG患者的数据来源于TCGA数据库。分别采用ESTIMATE和CIBERSORT算法评估免疫细胞浸润水平和22种免疫细胞的比例。采用Cox和LASSO回归分析确定差异表达基因(DEGs),并进一步建立聚类和风险评分模型。利用拷贝数变异(CNV)和体细胞突变数据研究基因组改变与风险评分之间的关联。采用基因集变异分析(GSVA)识别与特征基因相关的免疫途径、免疫浸润和炎症特征。分别使用肿瘤免疫功能障碍与排除(TIDE)算法和癌症药物敏感性基因组学(GDSC)数据库预测患者对免疫治疗和化疗的反应。

结果

伴有癫痫的LGG患者的预后与免疫评分相关。筛选出3个预后相关的DEGs(ABCC3、PDPN和INA)。特征基因的表达受DNA甲基化调控。聚类和风险评分模型可将胶质瘤患者分为不同的预后组。风险评分是预后的独立预测因子,高风险评分表明预后不良,临床病理和基因组畸变特征更具恶性。列线图具有更好的预测能力。高风险患者巨噬细胞浸润水平较高,与T细胞和巨噬细胞相关的炎症活动增加。而低风险患者中NK CD56bright细胞百分比更高,与B细胞相关的炎症活动更活跃。特征基因参与免疫相关途径的调控,如IL6-JAK-STAT3信号通路、IFN-α反应、IFN-γ反应和TNFA通过NFKB信号通路。高风险患者更可能从抗PD1和替莫唑胺(TMZ)治疗中获益。

结论

基于ABCC3、PDPN和INA建立了一个免疫相关基因特征,可用于预测伴有癫痫的LGG患者的预后、免疫浸润状态、免疫治疗和化疗反应。

https://cdn.ncbi.nlm.nih.gov/pmc/blobs/7799/8322853/bb4458324daf/fcell-09-686909-g008.jpg
https://cdn.ncbi.nlm.nih.gov/pmc/blobs/7799/8322853/b3b26897ecd4/fcell-09-686909-g001.jpg
https://cdn.ncbi.nlm.nih.gov/pmc/blobs/7799/8322853/2b24b568be57/fcell-09-686909-g002.jpg
https://cdn.ncbi.nlm.nih.gov/pmc/blobs/7799/8322853/505d153804b7/fcell-09-686909-g003.jpg
https://cdn.ncbi.nlm.nih.gov/pmc/blobs/7799/8322853/70d7afe6bae8/fcell-09-686909-g004.jpg
https://cdn.ncbi.nlm.nih.gov/pmc/blobs/7799/8322853/565c966ba900/fcell-09-686909-g005.jpg
https://cdn.ncbi.nlm.nih.gov/pmc/blobs/7799/8322853/0c4bf225e1b8/fcell-09-686909-g006.jpg
https://cdn.ncbi.nlm.nih.gov/pmc/blobs/7799/8322853/127d5d504c42/fcell-09-686909-g007.jpg
https://cdn.ncbi.nlm.nih.gov/pmc/blobs/7799/8322853/bb4458324daf/fcell-09-686909-g008.jpg
https://cdn.ncbi.nlm.nih.gov/pmc/blobs/7799/8322853/b3b26897ecd4/fcell-09-686909-g001.jpg
https://cdn.ncbi.nlm.nih.gov/pmc/blobs/7799/8322853/2b24b568be57/fcell-09-686909-g002.jpg
https://cdn.ncbi.nlm.nih.gov/pmc/blobs/7799/8322853/505d153804b7/fcell-09-686909-g003.jpg
https://cdn.ncbi.nlm.nih.gov/pmc/blobs/7799/8322853/70d7afe6bae8/fcell-09-686909-g004.jpg
https://cdn.ncbi.nlm.nih.gov/pmc/blobs/7799/8322853/565c966ba900/fcell-09-686909-g005.jpg
https://cdn.ncbi.nlm.nih.gov/pmc/blobs/7799/8322853/0c4bf225e1b8/fcell-09-686909-g006.jpg
https://cdn.ncbi.nlm.nih.gov/pmc/blobs/7799/8322853/127d5d504c42/fcell-09-686909-g007.jpg
https://cdn.ncbi.nlm.nih.gov/pmc/blobs/7799/8322853/bb4458324daf/fcell-09-686909-g008.jpg

相似文献

1
Multi-Omics Data Integration Analysis of an Immune-Related Gene Signature in LGG Patients With Epilepsy.低级别胶质瘤合并癫痫患者免疫相关基因特征的多组学数据整合分析
Front Cell Dev Biol. 2021 Jul 16;9:686909. doi: 10.3389/fcell.2021.686909. eCollection 2021.
2
Construction and validation of an immune infiltration-related risk model for predicting prognosis and immunotherapy response in low grade glioma.构建和验证免疫浸润相关风险模型预测低级别胶质瘤的预后和免疫治疗反应。
BMC Cancer. 2023 Aug 5;23(1):727. doi: 10.1186/s12885-023-11222-5.
3
Integrated analysis of inflammatory response subtype-related signature to predict clinical outcomes, immune status and drug targets in lower-grade glioma.炎症反应亚型相关特征的综合分析,用于预测低级别胶质瘤的临床结局、免疫状态和药物靶点。
Front Pharmacol. 2022 Aug 26;13:914667. doi: 10.3389/fphar.2022.914667. eCollection 2022.
4
A Prognostic Microenvironment-Related Immune Signature ESTIMATE (PROMISE Model) Predicts Overall Survival of Patients With Glioma.一种与预后微环境相关的免疫特征——ESTIMATE(预后微环境相关免疫特征预测模型)预测胶质瘤患者的总生存期。
Front Oncol. 2020 Dec 7;10:580263. doi: 10.3389/fonc.2020.580263. eCollection 2020.
5
Elevated TYROBP expression predicts poor prognosis and high tumor immune infiltration in patients with low-grade glioma.TYROBP 表达升高预示低级别胶质瘤患者预后不良和肿瘤免疫浸润程度高。
BMC Cancer. 2021 Jun 23;21(1):723. doi: 10.1186/s12885-021-08456-6.
6
Novel Immune-Related Gene Signature for Risk Stratification and Prognosis of Survival in Lower-Grade Glioma.用于低级别胶质瘤生存风险分层和预后的新型免疫相关基因特征
Front Genet. 2020 Apr 15;11:363. doi: 10.3389/fgene.2020.00363. eCollection 2020.
7
Recurrence- and Malignant Progression-Associated Biomarkers in Low-Grade Gliomas and Their Roles in Immunotherapy.低级别胶质瘤中与复发和恶性进展相关的生物标志物及其在免疫治疗中的作用。
Front Immunol. 2022 May 23;13:899710. doi: 10.3389/fimmu.2022.899710. eCollection 2022.
8
Molecular subtypes based on centrosome-related genes can predict prognosis and therapeutic responsiveness in patients with low-grade gliomas.基于中心体相关基因的分子亚型可预测低级别胶质瘤患者的预后和治疗反应性。
Front Oncol. 2023 Mar 27;13:1157115. doi: 10.3389/fonc.2023.1157115. eCollection 2023.
9
Intrinsic immune evasion patterns predict temozolomide sensitivity and immunotherapy response in lower-grade gliomas.内在免疫逃逸模式预测低级别脑胶质瘤替莫唑胺敏感性和免疫治疗反应。
BMC Cancer. 2022 Sep 12;22(1):973. doi: 10.1186/s12885-022-09984-5.
10
A TGF-β signaling-related lncRNA signature for prediction of glioma prognosis, immune microenvironment, and immunotherapy response.一种用于预测胶质瘤预后、免疫微环境和免疫治疗反应的TGF-β信号相关lncRNA特征。
CNS Neurosci Ther. 2024 Apr;30(4):e14489. doi: 10.1111/cns.14489. Epub 2023 Oct 18.

引用本文的文献

1
Pan-cancer analysis identifies CLEC12A as a potential biomarker and therapeutic target for lung adenocarcinoma.泛癌分析确定CLEC12A为肺腺癌的潜在生物标志物和治疗靶点。
Cancer Cell Int. 2025 Apr 3;25(1):128. doi: 10.1186/s12935-025-03755-5.
2
NCBP2 predicts the prognosis and the immunotherapy response of cancers: a pan-cancer analysis.NCBP2预测癌症的预后和免疫治疗反应:一项泛癌分析。
PeerJ. 2025 Mar 20;13:e19050. doi: 10.7717/peerj.19050. eCollection 2025.
3
Analysis of ABCC3 in glioma progression: implications for prognosis, immunotherapy, and drug resistance.

本文引用的文献

1
Alpha Internexin: A Surrogate Marker for 1p/19q Codeletion and Prognostic Marker in Anaplastic (WHO grade III) Gliomas.α-中间丝蛋白:间变性(世界卫生组织III级)胶质瘤中1p/19q共缺失的替代标志物及预后标志物
Neurol India. 2020 Jul-Aug;68(4):832-837. doi: 10.4103/0028-3886.293453.
2
Podoplanin is indispensable for cell motility and platelet-induced epithelial-to-mesenchymal transition-related gene expression in esophagus squamous carcinoma TE11A cells.血小板源性生长因子在食管鳞状细胞癌TE11A细胞的细胞运动及血小板诱导的上皮-间质转化相关基因表达中不可或缺。
Cancer Cell Int. 2020 Jun 23;20:263. doi: 10.1186/s12935-020-01328-2. eCollection 2020.
3
ABCC3在胶质瘤进展中的分析:对预后、免疫治疗和耐药性的影响
Discov Oncol. 2025 Feb 13;16(1):179. doi: 10.1007/s12672-025-01895-8.
4
Spatial transcriptomics analysis identifies therapeutic targets in diffuse high-grade gliomas.空间转录组学分析确定弥漫性高级别胶质瘤的治疗靶点。
Front Mol Neurosci. 2024 Oct 24;17:1466302. doi: 10.3389/fnmol.2024.1466302. eCollection 2024.
5
Integrative analysis of genomic and epigenomic regulation reveals miRNA mediated tumor heterogeneity and immune evasion in lower grade glioma.整合基因组和表观基因组调控分析揭示了 miRNA 介导的低级别胶质瘤肿瘤异质性和免疫逃逸。
Commun Biol. 2024 Jul 6;7(1):824. doi: 10.1038/s42003-024-06488-9.
6
CXC ligand 13 orchestrates an immunoactive microenvironment and enhances immunotherapy response in head and neck squamous cell carcinoma.CXC 配体 13 调控头颈部鳞状细胞癌中的免疫活性微环境并增强免疫治疗反应。
Int J Immunopathol Pharmacol. 2024 Jan-Dec;38:3946320241227312. doi: 10.1177/03946320241227312.
7
PD-L1-related IncRNAs are associated with malignant characteristics and immune microenvironment in glioma.PD-L1 相关 IncRNAs 与胶质瘤的恶性特征和免疫微环境有关。
Aging (Albany NY). 2023 Oct 12;15(19):10785-10810. doi: 10.18632/aging.205120.
8
The combined signatures of telomere and immune cell landscape provide a prognostic and therapeutic biomarker in glioma.端粒和免疫细胞景观的联合特征为胶质瘤提供了一种预后和治疗的生物标志物。
Front Immunol. 2023 Aug 17;14:1220100. doi: 10.3389/fimmu.2023.1220100. eCollection 2023.
9
Comprehensive analysis identifies CLEC1B as a potential prognostic biomarker in hepatocellular carcinoma.综合分析确定CLEC1B为肝细胞癌的潜在预后生物标志物。
Cancer Cell Int. 2023 Jun 12;23(1):113. doi: 10.1186/s12935-023-02939-1.
10
PES1 is a biomarker of head and neck squamous cell carcinoma and is associated with the tumor microenvironment.PES1 是头颈部鳞状细胞癌的生物标志物,与肿瘤微环境相关。
Cancer Med. 2023 Jun;12(11):12622-12638. doi: 10.1002/cam4.5948. Epub 2023 Apr 19.
Pan-Cancer Analysis of Radiotherapy Benefits and Immune Infiltration in Multiple Human Cancers.
多种人类癌症放疗益处与免疫浸润的泛癌分析
Cancers (Basel). 2020 Apr 13;12(4):957. doi: 10.3390/cancers12040957.
4
IFI30 Is a Novel Immune-Related Target with Predicting Value of Prognosis and Treatment Response in Glioblastoma.IFI30是一种新型免疫相关靶点,对胶质母细胞瘤的预后和治疗反应具有预测价值。
Onco Targets Ther. 2020 Feb 5;13:1129-1143. doi: 10.2147/OTT.S237162. eCollection 2020.
5
Prognostic significance and molecular mechanisms of adenosine triphosphate-binding cassette subfamily C members in gastric cancer.三磷酸腺苷结合盒亚家族C成员在胃癌中的预后意义及分子机制
Medicine (Baltimore). 2019 Dec;98(50):e18347. doi: 10.1097/MD.0000000000018347.
6
The Power of Human Cancer Genetics as Revealed by Low-Grade Gliomas.低级别胶质瘤揭示的人类癌症遗传学的力量。
Annu Rev Genet. 2019 Dec 3;53:483-503. doi: 10.1146/annurev-genet-120417-031642.
7
PD-L1/PD-1 Axis in Glioblastoma Multiforme.胶质母细胞瘤中的 PD-L1/PD-1 轴。
Int J Mol Sci. 2019 Oct 28;20(21):5347. doi: 10.3390/ijms20215347.
8
Pharmacological inhibition of ABCC3 slows tumour progression in animal models of pancreatic cancer.ABCC3 的药理学抑制可减缓胰腺癌动物模型中的肿瘤进展。
J Exp Clin Cancer Res. 2019 Aug 5;38(1):312. doi: 10.1186/s13046-019-1308-7.
9
Suspension State Promotes Drug Resistance of Breast Tumor Cells by Inducing ABCC3 Overexpression.悬浮状态通过诱导 ABCC3 过表达促进乳腺癌细胞耐药。
Appl Biochem Biotechnol. 2020 Feb;190(2):410-422. doi: 10.1007/s12010-019-03084-0. Epub 2019 Aug 1.
10
Comparative proteogenomic characterization of glioblastoma.胶质母细胞瘤的比较蛋白质基因组学特征分析
CNS Oncol. 2019 Jun;8(2):CNS37. doi: 10.2217/cns-2019-0003. Epub 2019 Jul 10.