Suppr超能文献

结直肠癌细胞衍生的小细胞外囊泡促使人类成纤维细胞提高迁移能力。

Colorectal Cancer Cell-Derived Small Extracellular Vesicles Educate Human Fibroblasts to Stimulate Migratory Capacity.

作者信息

Clerici Stefano Piatto, Peppelenbosch Maikel, Fuhler Gwenny, Consonni Sílvio Roberto, Ferreira-Halder Carmen Veríssima

机构信息

Department of Biochemistry and Tissue Biology, Institute of Biology, University of Campinas, Campinas, Brazil.

Department of Gastroenterology and Hepatology, Erasmus University Medical Center Rotterdam, Rotterdam, Netherlands.

出版信息

Front Cell Dev Biol. 2021 Jul 15;9:696373. doi: 10.3389/fcell.2021.696373. eCollection 2021.

Abstract

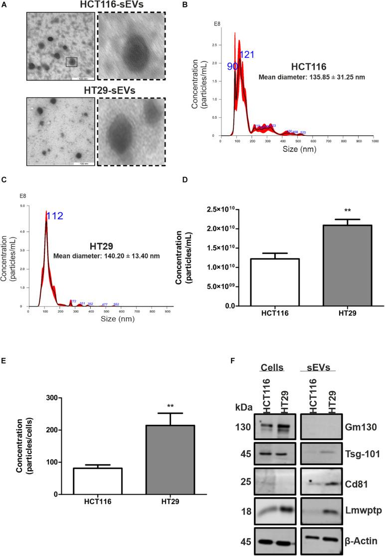
Colorectal cancer (CRC) is in the top 10 cancers most prevalent worldwide, affecting equally men and women. Current research on tumor-derived extracellular vesicles (EVs) suggests that these small extracellular vesicles (sEVs) play an important role in mediating cell-to-cell communication and thus potentially affecting cancer progression multiple pathways. In the present study, we hypothesized that sEVs derived from different CRC cell lines differ in their ability to reprogram normal human fibroblasts through a process called tumor education. The sEVs derived from CRC cell lines (HT29 and HCT116) were isolated by a combination of ultrafiltration and polymeric precipitation, followed by characterization based on morphology, size, and the presence or absence of EV and non-EV markers. It was observed that the HT29 cells displayed a higher concentration of sEVs compared with HCT116 cells. For the first time, we demonstrated that HT29-derived sEVs were positive for low-molecular-weight protein tyrosine phosphatase (Lmwptp). CRC cell-derived sEVs were uptake by human fibroblasts, stimulating migratory ability Rho-Fak signaling in co-incubated human fibroblasts. Another important finding showed that HT29 cell-derived sEVs are much more efficient in activating human fibroblasts to cancer-associated fibroblasts (CAFs). Indeed, the sEVs produced by the HT29 cells that are less responsive to a cytotoxic agent display higher efficiency in educating normal human fibroblasts by providing them advantages such as activation and migratory ability. In other words, these sEVs have an influence on the CRC microenvironment, in part, due to fibroblasts reprogramming.

摘要

结直肠癌(CRC)是全球最常见的十大癌症之一,对男性和女性的影响相同。目前对肿瘤衍生细胞外囊泡(EVs)的研究表明,这些小细胞外囊泡(sEVs)在介导细胞间通讯中发挥重要作用,从而可能通过多种途径影响癌症进展。在本研究中,我们假设来自不同CRC细胞系的sEVs在通过一种称为肿瘤教育的过程对正常人成纤维细胞进行重编程的能力上存在差异。通过超滤和聚合物沉淀相结合的方法分离出CRC细胞系(HT29和HCT116)衍生的sEVs,随后基于形态、大小以及EV和非EV标记物的存在与否进行表征。观察到与HCT116细胞相比,HT29细胞显示出更高浓度的sEVs。我们首次证明HT29衍生的sEVs对低分子量蛋白酪氨酸磷酸酶(Lmwptp)呈阳性。CRC细胞衍生的sEVs被人成纤维细胞摄取,刺激共培养的人成纤维细胞中的Rho-Fak信号传导和迁移能力。另一项重要发现表明,HT29细胞衍生的sEVs在将人成纤维细胞激活为癌症相关成纤维细胞(CAFs)方面效率更高。实际上,对细胞毒性剂反应较小的HT29细胞产生的sEVs通过赋予正常人成纤维细胞激活和迁移能力等优势,在对其进行教育方面具有更高的效率。换句话说,这些sEVs部分地由于成纤维细胞重编程而对CRC微环境产生影响。

https://cdn.ncbi.nlm.nih.gov/pmc/blobs/f7c0/8320664/b7ec5e8bdfc5/fcell-09-696373-g001.jpg

文献检索

告别复杂PubMed语法,用中文像聊天一样搜索,搜遍4000万医学文献。AI智能推荐,让科研检索更轻松。

立即免费搜索

文件翻译

保留排版,准确专业,支持PDF/Word/PPT等文件格式,支持 12+语言互译。

免费翻译文档

深度研究

AI帮你快速写综述,25分钟生成高质量综述,智能提取关键信息,辅助科研写作。

立即免费体验