Suppr超能文献

生物对流 Reiner-Rivlin 纳米流体在旋转盘上的流动,考虑 Cattaneo-Christov 流热通量和熵产生分析。

Bioconvective Reiner-Rivlin nanofluid flow over a rotating disk with Cattaneo-Christov flow heat flux and entropy generation analysis.

机构信息

Department of Mathematics, Huzhou University, Huzhou, 313000, People's Republic of China.

Department of Computer Science, Bahria University, Islamabad, 44000, Pakistan.

出版信息

Sci Rep. 2021 Aug 4;11(1):15859. doi: 10.1038/s41598-021-95448-y.

Abstract

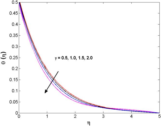
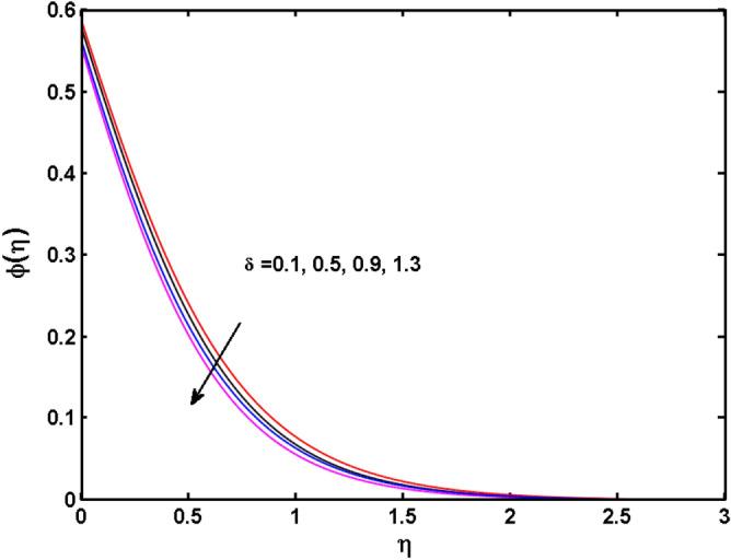
The non-Newtonian fluids possess captivating heat transfer applications in comparison to the Newtonian fluids. Here, a new type of non-Newtonian fluid named Reiner-Rivlin nanofluid flow over a rough rotating disk with Cattaneo-Christov (C-C) heat flux is studied in a permeable media. The stability of the nanoparticles is augmented by adding the gyrotactic microorganisms in the nanofluid. The concept of the envisaged model is improved by considering the influences of Arrhenius activation energy, chemical reaction, slip, and convective conditions at the boundary of the surface. The entropy generation is evaluated by employing the second law of thermodynamics. The succor of the Shooting scheme combined with the bvp4c MATLAB software is adapted for the solution of extremely nonlinear system of equations. The noteworthy impacts of the evolving parameters versus engaged fields are inspected through graphical illustrations. The outcomes show that for a strong material parameter of Reiner-Rivlin, temperature, and concentration profiles are enhanced. The behavior of Skin friction coefficients, local Nusselt number, Sherwood number, and local density number of motile microorganisms against the different estimates of emerging parameters are represented in tabular form. The authenticity of the intended model is tested by comparing the presented results in limiting form to an already published paper. A proper correlation between the two results is attained.

摘要

与牛顿流体相比,非牛顿流体在传热应用方面具有吸引力。在这里,研究了一种新型的非牛顿流体,名为 Reiner-Rivlin 纳米流体在具有 Cattaneo-Christov (C-C) 热通量的粗糙旋转盘上在可渗透介质中的流动。通过在纳米流体中添加旋毛虫微生物来增强纳米颗粒的稳定性。通过考虑 Arrhenius 激活能、化学反应、滑移和表面边界的对流条件,对所设想模型的概念进行了改进。通过应用热力学第二定律评估熵产生。采用射击法结合 bvp4c MATLAB 软件来求解非常非线性方程组。通过图形说明检查了不断变化的参数对参与场的重要影响。结果表明,对于较强的 Reiner-Rivlin 材料参数,温度和浓度分布得到了增强。以表格形式表示了对运动微生物的摩擦系数、局部努塞尔数、舍伍德数和局部密度数的行为对出现的不同估计参数。通过将给出的结果与已发表的论文进行限制形式的比较来检验预期模型的真实性。两个结果之间达到了很好的相关性。

https://cdn.ncbi.nlm.nih.gov/pmc/blobs/2e0f/8339030/b3ca157310bc/41598_2021_95448_Fig1_HTML.jpg

相似文献

引用本文的文献

2
EHD stability of a cylindrical boundary separating double Reiner-Rivlin fluids.
Sci Rep. 2023 Mar 7;13(1):3764. doi: 10.1038/s41598-023-30749-y.

本文引用的文献

4
Fully developed entropy optimized second order velocity slip MHD nanofluid flow with activation energy.
Comput Methods Programs Biomed. 2020 Jul;190:105362. doi: 10.1016/j.cmpb.2020.105362. Epub 2020 Jan 28.
5
Entropy generation and activation energy mechanism in nonlinear radiative flow of Sisko nanofluid: rotating disk.
Heliyon. 2019 Jun 4;5(6):e01863. doi: 10.1016/j.heliyon.2019.e01863. eCollection 2019 Jun.
6
Wavelengths of gyrotactic plumes in bioconvection.
Bull Math Biol. 2000 May;62(3):429-50. doi: 10.1006/bulm.1999.0160.
7
Geotaxis in protozoa I. A propulsion-gravity model for Tetrahymena (Ciliata).
J Theor Biol. 1974 Aug;46(2):449-65. doi: 10.1016/0022-5193(74)90008-3.

文献AI研究员

20分钟写一篇综述,助力文献阅读效率提升50倍。

立即体验

用中文搜PubMed

大模型驱动的PubMed中文搜索引擎

马上搜索

文档翻译

学术文献翻译模型,支持多种主流文档格式。

立即体验